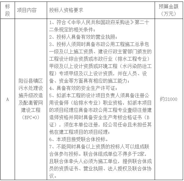
6月8日,聊城市公共资源交易中心发布了阳谷县镇区污水处理设施升级改造及配套管网建设工程(EPC+O)招标公告,项目预算金额为3.1亿元,工期为建设周期 180 日历天(含项目前期工作、初步设计、深化设计、施工图、所有成套设备及系统购、安装、调试,成套设备及系统调试成功),运营期5 年,自项目竣工验收次日起至项目移交日止。
本项目分为四部分:
第一部分为项目前期工作(设计——E)
项目前期工作是指现场勘测、测绘、管线、污水处理站规划与建筑方案设计、初步设计、施工图设计及图审等所涉及的全部前期工作及其他投标人应充分考虑到位的所有工作;
第二部分为污水处理站的污水处理成套设备及系统以及沿路管线设备等材料的采购工作(采购——P)
与生产工艺相关联的成套设备、运营中控系统、设备控制电缆、管道、自动化控制系统以及与管网施工相关的材料设备等采购。
第三部分为土建(市政)工程施工工作(施工——C)
工程施工其全部内容为:本项目为聊城市阳谷县乡镇生活污水处理项目,实施内容包括拟新建污水处理厂(站)、污水泵站及配套污水管网的设计、建设和运营、已建成污水处理厂(站)的提标改造和运营等工作。包含新建 11 个乡镇污水处理厂及其配套污水处理管网,最终以实际工程量为准。
第四部分为(运营——O)
污水处理站 5 年的运营、维护、重置、更新等(含运营期5 年内的所有设备重置、控制系统维护和更新等全部内容)运营期间电费、人工、维修保养等费用由乙方负责。
阳谷县镇区污水处理设施升级改造及配套管网建设工程(EPC+O)招标公告
一、采购人:阳谷县住房和城乡建设局
地址:阳谷县谷山路
联系人:常主任联系电话:13963506777
采购代理机构:山东弘润天成建设咨询有限公司
地址:聊城市开发区荣富中心14楼1402室
联系人:吴艇 联系方式:0635-8641888
二、采购项目名称:阳谷县镇区污水处理设施升级改造及配套管网建设工(EPC+O)
项目编号:YGQTCG-2022-016
采购项目分包情况:

三、获取招标文件
1、获取招标文件时间:2022年6月9日9:00至2022年6月15日17:00。
2、地点:聊城市公共资源交易中心网站(http://ggzyjy.liaocheng.gov.cn)(招标公告附件中的 PDF 招标文件供投标人查看,投标人须登录聊城市公共资源交易网站电子交易平台下载 lczf 格式的招标文件,方可导入到投标文件制作工具内制作投标文件)
3、方式:聊城市公共资源交易中心电子系统下载(http://ggzyjy.liaocheng.gov.cn)获取。(招标文件售价0元,电子评标项目投标文件格式为.lczf)注:①投标企业应在招标文件获取时间内登录聊城市公共资源交易网站电子交易平台获取招标文件,逾期将无法获取。逾期未获取的视为放弃投标,如参与投标/报价,将被拒绝。②各投标企业在交易中心下载标书后,务必于项目开标前在山东省政府采购信息公开平台完成注册但不需报名(已注册,不要求重复注册),由于投标企业原因造成其在开标前未完成注册的,导致无法参与报价,后果自负。未在聊城市公共资源交易平台进行网上获取文件或网上获取文件不成功的,无资格参加投标。
四、公告期限:2022年6月9日至2022年6月15日
五、投标文件的递交
1.递交截止时间:2022年7月1日09时30分(北京时间);
地点:(1)将电子投标文件(加密版,后缀名格式为LCTF)传送到聊城市公共资源招投标会员网上交易系统投标文件上传栏目;
(2)开标前登录网上不见面开标大厅,完成签到工作;
(3)开标前未在不见面开标大厅完成签到工作、逾期送达的或者未送达指定地点的投标文件,招标人不予受理。
(4)若投标企业中标,中标后该企业还需提交五份胶装的系统内生成的PDF版纸质标书,并加盖公章。
六、开标时间及地点
1.时间:2022年7月1日09时30分(北京时间)
2.地点:聊城市公共资源交易中心网上不见面开标大厅(网址:
http://ggzyjy.liaocheng.gov.cn:8093/BidOpening/bidopeninghallaction/hall/login)
七、采购项目的用途、数量、简要技术要求等:见招标文件。
八、采购项目需要落实的政府采购政策:见招标文件。
九、发布公告的媒介
本次招标公告在聊城市公共资源交易网上发布。
十、电子评审事宜
1、投标企业首次在聊城市公共资源交易平台参与投标的,报名前须办理企业诚信入库手续,办理程序详见(http://ggzyjy.liaocheng.gov.cn/lcweb/)《采购类业务诚信入库及常见问题解答》。因未及时办理入库手续导致无法报名的,后果自负。各投标企业务必安排好专人对各自诚信库信息进行更新、维护,并对因诚信库信息不合法、不真实、不清晰、不完整、无效、错误或编辑待验证状态等造成的一切后果负责。电子标书的制作,企业从其诚信库内的获取的该企业的所有扫描件均为原件扫描件,否则不予认可。另电子投标文件在诚信库内获取的有关扫描件为获取那一时刻的扫描件,请各投标企业更新诚信库后,务必重新获取,重新生成投标文件。
2、本项目实行网上投标评标,投标人必须办理CA数字证书,办理要求详见聊城市公共资源交易中心网站首页浮窗“CA办理须知”,网址链接:http://ggzyjy.liaocheng.gov.cn:8900/lcggzy/xzzx/012005/20160531/a951be60-caae-4a1c-8a14-847bdde68cb6.html。因未及时办理入库手续或CA数字证书导致无法投标的,责任自负。CA办理咨询电话:0635-8902280 ;移动CA锁(标证通)办理咨询电话:400-823-8788。
因未及时办理入库手续或 CA 数字证书导致无法投标的,责任自负。
3、招标文件一经在聊城市公共资源交易平台系统发布,视作已发放给所有供应商(发布时间即为发出招标文件的时间),各投标企业应随时关注项目信息并及时登录聊城市公共资源交易平台系统下载招标文件和各类澄清答疑,否则所造成的一切后果由投标企业自负,最终文件以答疑澄清后的为准。电子评标的,制作投标文件需将答疑文件导入投标文件制作工具。
4、电子投标文件制作工具请到聊城市公共资源交易中心网站“下载中心-政府采购-新点投标文件制作软件”下载。
投标企业如遇交易系统软件操作技术问题,请咨询江苏国泰新点软件有限公司或交易平台维护室。
联系电话:400-998-0000;15863518889;18663580728。
5、本项目采取不见面开标方式开标,投标企业开标前登录聊城市公共资源交易中心不见面开标大厅签到参与投标。具体详见《聊城不见面开标大厅-操作手册(投标人)》。如有疑问,请咨询聊城市公共资源交易中心平台维护办公室 0635-8902702,咨询服务热线 4009980000。如投标企业因自身原因未完成签到、解密工作的,责任自负。
十一、重要说明:
1、各投标企业按标段在系统内分别进行报名。报名成功后,各标段竞争性投标文件均可下载。
2、获取标书的成功不代表资格审查的最终通过或合格,投标企业最终资格的确认以资格后审为准。
3、对于需要项目负责人(项目经理)的工程类项目,在开标前可以在系统内随时更换项目负责人(项目经理),开标后不能再更改。投标文件中的项目负责人(项目经理)必须与系统内一致,否则作无效处理。
本项目监督单位:阳谷县建设市场服务中心
本项目质疑单位:山东弘润天成建设咨询有限公司
质疑单位地址:聊城市开发区荣富中心14楼1402室
联系电话:0635-8641888
发 布 人:山东弘润天成建设咨询有限公司
发布时间:2022年6月8日