研究背景
黄河是中华民族的母亲河,黄河流域是华夏文明的发源地,也是我国重要的生态功能区及生态安全屏障,在国家经济社会发展及国土空间格局中具有重要的战略地位。2021年10月8日,中共中央、国务院印发了《黄河流域生态保护和高质量发展规划纲要》,该文件为黄河流域社会经济发展提供了重要依据。《纲要》明确指出,加强黄河全流域水资源节约集约利用,优化水资源配置格局;加强供水和节水配套设施建设,推动实施区域再生水试点及建筑中水回用技术普及。
目前,黄河流域生态保护和高质量发展受到广泛关注,但由于流域涉及范围广,人口、经济、生态、资源等因素的差异导致区域间发展不均衡,仍面临流域生态环境脆弱、水资源短缺等严峻问题。污水具有量大、质稳、就近可取等特点,其再生利用可有效缓解黄河流域水资源供需矛盾、水生态破坏及水环境污染等问题,对优化该地区水资源结构,促进经济社会可持续发展具有重要意义。
本研究对黄河流域主要城市的水资源状况、污水处理及再生水利用状况、发展潜力等进行了系统分析,以期为推进黄河流域污水资源化利用,促进黄河流域生态保护和高质量发展提供参考。
摘 要
本研究系统分析了黄河流域9个省(自治区)及68个主要城市的水资源状况、供水用水状况、污水处理与再生利用状况及再生水利用潜力。2020年,黄河流域68个主要城市再生水利用总量为18.1亿m3,预计未来年利用量仍有22.0-25.9亿m3的增长空间。黄河流域不同城市再生水利用量和利用率存在明显差异。上游11个城市的再生水利用率在25%以下;中下游20个城市的再生水利用率在30%以下,低于国家规划目标。对于上游兰州、包头等城市,中下游榆林、太原、济源和泰安等城市,需进一步加快推进污水资源化利用,提高再生水利用率。今后需进一步拓展再生水利用途径,特别是提高工业利用水平,加强再生水配置利用规划、再生水利用分类统计等工作。
01 研究区域与数据来源
1.研究区域界定
黄河流经青海省、四川省、甘肃省、宁夏回族自治区、内蒙古自治区、陕西省、山西省、河南省和山东省等9个省(自治区)是我国仅次于长江的第二大河。
本研究以黄河干流、支流流经县所在的67个地级市(州、盟)和1个省直属县级市(济源市)政府所在地的城市(本文称“黄河流域主要城市”)为研究对象,具体名单见表1。水利部黄河委员会将黄河流域分为上游、中游和下游,自内蒙古托克托县河口镇至河南荥阳市桃花峪为黄河中游,自桃花峪以下至入海口为黄河下游。综合考虑到我国行政区划现状,本研究将青海省、四川省、甘肃省、宁夏回族自治区和内蒙古自治区(涉及31个地级市)归为上游,陕西省和山西省(涉及19个地级市)归为中游,河南省和山东省(涉及18个地级市)归为下游。

2.数据来源
本研究的范围涉及黄河流域9个省(自治区)及黄河流域的68个主要城市,主要数据来自《中国统计年鉴》(2021)、《城市建设统计年鉴》(2020)及各省《水资源公报》(2020)等公开资料。不同资料来源的数据存在一定差异,表2列举了本文所使用的各项数据来源及统计范围。

02 黄河流域主要城市水资源状况
1.水资源状况
2020年黄河流域9省(自治区)水资源总量及人均水资源(全省数据)如图1所示。黄河流域水资源分布极为不均,整体来看,上游地区水资源相对丰富(除宁夏),中下游水资源十分短缺。2020年,全国水资源总量和人均水资源量分别为31605.2亿m3和2239.8亿m3,黄河流域9省(自治区)水资源总量为6,490.8亿m3,占全国总量的20.5%。
在黄河流域9省(自治区)中,四川水资源总量最高,为3,237.3亿m3,但人均水资源量仅为3871.9 m3/人;青海人均水资源量最高,为17,107.4 m3/人。水资源总量低于500亿m3的省(自治区)有6个,从低到高分别为宁夏、山西、山东、甘肃、河南和山西,其对应的水资源总量为11.0亿m3、115.2亿m3、375.3亿m3、408.0亿m3、408.6亿m3和419.6亿m3。人均水资源量低于国际上极度缺水标准(500 m3/人)的省(自治区)有4个,从低到高分别为宁夏、山西、山东和河南,其对应的水资源总量为153.0 m3/人、329.8 m3/人、370.3 m3/人和411.9 m3/人。

2.供水用水状况
2020年黄河流域68个主要城市供水总量为675亿m3,其中地表水为主要的供水水源,为434亿m3,占总供水量的64.3%;地下水供水量为212亿m3,占总供水量的31.4%;其他水源(包括再生水、集雨工程、海水淡化等)为29亿m3,占总供水量的4.3%。
如图2和3所示,位于青海、四川、甘肃、宁夏和内蒙古等省(自治区)的黄河流域绝大多数主要城市,其主要供水水源为地表水。位于河南和山东省的城市大部分依赖于地下水供水。郑州、西安、济宁、济南和太原等城市其他水源亦占供水总量的较大比例。


用水量指分配给各类用户的包括输水损失在内毛用水量,主要涉及农业用水、工业用水、生活用水和生态用水四个方面。2020年,黄河流域主要城市用水总量为675亿m3,从用水结构来看,农业用水量最大,达432亿m3,占黄河流域总用水量的64.0%。同期,生活用水、工业用水和生态用水用量分别为92亿m3、80亿m3和71亿m3,占比依次为13.7%、11.8%和10.5%。
如图4和5所示,由于水源类型、产业结构、经济发展状况等的差异,不同城市用水量及用水结构明显不同。例如,西宁、兰州、银川、西安、太原、郑州和济南等省会城市生活用水占比明显高于省内其他城市。


03 黄河流域主要城市再生水利用状况
1. 污水处理状况
2020年,黄河流域主要城市污水处理总量为55.0亿m3,污水处理率为98.1%,如图6所示。西安、济南、郑州、太原和兰州等省会城市污水排放总量较高;同时,省会城市综合经济实力与技术水平较强,污水收集与处理基础设施建设较为完善,污水处理率较高。具体而言,西安、济南、郑州、太原和兰州等省会城市污水处理量分别为7.5亿m3、4.7亿m3、3.8亿m3、3.7亿m3和2.3亿m3。

2.再生水生产能力
2020年黄河流域主要城市再生水生产能力如图7所示。68个主要城市的再生水生产能力总和为1099.2万m3/d(约40.1亿m3/a)。其中,西安、太原、郑州、呼和浩特、洛阳和济南市再生水生产能力位列前六,分别为171.5万m3/d、127.0万m3/d、64.0万m3/d、52.0万m3/d、52.0万m3/d和50.3万m3/d。值得注意的是,2020年黄河流域68个主要城市的总再生水利用量为18,1亿m3,仅为再生水生产能力的45.1%,说明大部分城市再生水生产设施尚未满负荷运行,仍有较大的发展提升空间。

3.再生水利用量和利用率
黄河流域68个主要城市中,郑州、西安和济南市再生利用量最高,分别为2.3亿m3、2.0亿m3和1.6亿m3。根据《城市污水再生利用 分类》(GB/T18919-2002)国家标准,再生水利用途径分类包括农、林、牧、渔业用水、城市杂用水、工业用水、景观环境用水和补充水源水等,但目前还缺乏相关利用途径的再生水利用量数据。
根据住建部《“十四五”城镇污水处理及资源化利用发展规划》(发改环资〔2021〕827号;2021年6月),到2025年,全国地级及以上缺水城市再生水利用率目标达到25%以上,京津冀地区达到35%以上,黄河流域中下游地级及以上缺水城市力争达到30%。
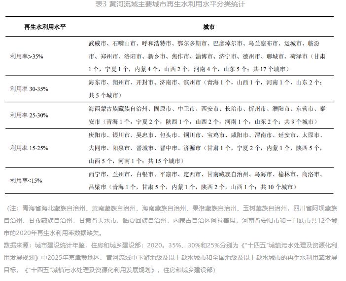
2020年,黄河流域68个主要城市再生水利用率和归类情况如图8和表3所示。其中,56个城市有再生水利用统计数据,12个城市统计数据缺失。17个城市再生水利用率超过35%;39个城市的再生水利用率在35%以下,占有统计数据城市总数的69.6%。34个城市的再生水利用率在30%以下,25个城市的再生水利用率在25%以下,分别占有统计数据城市总数的60.7%和44.6%。此外,10个城市再生水利用率低于15%,其中,商洛、吕梁、榆林等城市再生水利用率仅为1.5%、1.6%和3.6%。

(注:序号对应城市见表1。青海省海北藏族自治州、黄南藏族自治州、海南藏族自治州、果洛藏族自治州、玉树藏族自治州,四川省阿坝藏族自治州、甘孜藏族自治州,甘肃省天水市、临夏回族自治州,内蒙古自治区阿拉善盟,河南省安阳市、三门峡市2020年再生水利用率数据缺失。数据来源:城市建设统计年鉴,住房和城乡建设部;2020。25%为2025年全国地级及以上缺水城市再生水利用率目标,80%为目前以色列等发达国家再生水利用率情况。)

4.上中下游再生利用状况
黄河流域68个主要城市再生水利用量和利用率如图9所示,位于上中下游不同区域的城市以不同颜色进行区分。
2021年8月,国家发展改革委和住建部出台的《“十四五”黄河流域城镇污水垃圾处理实施方案》(发改环资〔2021〕1205 号)中强调加快推进污水资源化利用,明确提出,到2025年,上游地级及以上缺水城市再生水利用率达到25%以上,中下游力争达到30%。
黄河上游地区再生水利用发展不均衡,部分省市(包括10座主要城市)尚无再生水利用数据,11个城市的再生水利用率在25%以下,其中,西宁、兰州、白银、平凉、定西、甘南和乌海等城市再生水利用率低于15%。甘肃省省会兰州市位于黄河上游,是典型的资源性、政策性缺水城市,其2020年再生水利用量为830万m3,再生利用率仅为3.6%。为积极解决农田灌溉和生态用水紧缺问题,兰州市正积极建设西固污水厂、七里河安宁污水厂、盐场生活污水厂和雁儿湾污水厂等污水再生利用工程。
黄河中下游地区主要城市人均水资源量普遍偏低,但经济发展程度较高,再生水普及率高且利用量和利用率较高,一些城市的利用率仍然没有达到相关规划要求。其中,20个城市的再生水利用率在30%以下,榆林、商洛和吕梁等城市再生水利用率低于15%。
在2021年初国家发展改革委联合九部门印发《关于推进污水资源化利用的指导意见》(发改环资〔2021〕13号)后,部分省市相继出台了地区性政策体系和实施方案,对加快推进污水再生利用具有重要意义。例如,2021年7月,山西省开始实施《关于推进污水资源化利用的实施方案》(晋发改资环发〔2021〕247号),其中确定再生水免征水资源费,并且提出到2025年,山西全省城市(含县城)再生水利用率达到25%以上。在此目标下,太原、大同、阳泉、晋城和晋中等城市仍需进一步加强再生水利用,优化水资源配置。
此外,近年来山东省政府亦大力推进污水资源化利用,在2021年9月发布的《山东省“十四五”水利发展规划》(鲁政字〔2021〕157号)中明确提出,到2025年山东省城市再生利用率将达到50%,高于《“十四五”黄河流域城镇污水垃圾处理实施方案》(发改环资〔2021〕1205号)中设定的30%目标。在此目标下,济南、东营、泰安和滨州等主要城市再生水利用率仍有一定提升空间。
总体来看,黄河流域不同城市的再生水利用量和利用率存在明显差异。这不仅与该地区再生水厂和管线敷设的投资力度和建设规模有关,更与该地区经济发展、淡水资源赋存量、水资源短缺程度、用水量、人口规模以及政策法规等密切相关。可从中选取关键评价指标,通过回归分析模型等方法,评价和预测该地区再生水未来发展潜力。对于经济发展状况良好、水资源短缺形势严峻但目前再生水利用率仍然较低的城市,如上游兰州、包头等城市,中下游榆林、太原、济源和泰安等城市,可通过给予该地区再生水行业充分关注及政策指导、制定合理发展规划、设立相关技术指导以及加大资本投资力度等方式进一步加快推进污水资源化利用,提高再生水利用率。

(注:序号对应城市见表1。青海省海北藏族自治州、黄南藏族自治州、海南藏族自治州、果洛藏族自治州、玉树藏族自治州,四川省阿坝藏族自治州、甘孜藏族自治州,甘肃省天水市、临夏回族自治州,内蒙古自治区阿拉善盟,河南省安阳市、三门峡市2020年再生水利用量、再生水利用率数据缺失,图中未标出;据《“十四五”黄河流域城镇污水垃圾处理实施方案》,到2025年目标,上游地级及以上缺水城市再生水利用率达到25%以上,中下游力争达到30%,红色虚线标出。数据来源:城市建设统计年鉴,住房和城乡建设部,2020)。
04 黄河流域再生水利用潜力分析
2021年8月,国家发展改革委、住建部印发的《“十四五”黄河流域城镇污水垃圾处理实施方案》(发改环资〔2021〕1205号)中明确了黄河流域污水再生利用的发展目标和重要任务。“十四五”期间,黄河流域新建、改建和扩建再生水生产能力约300万m3/d。因此,“十四五”期间和未来15年,将是黄河流域再生水利用的快速发展期。
目前黄河流域主要城市再生水生产能力已达1,099.2万m3/d(40.1亿m3/a),但再生水的实际利用量仅为18.1亿m3/a,仅为再生水生产能力的45.1%。黄河流域主要城市的再生水利用潜力分析如表4所示。按照目前的再生水处理能力,若再生水处理设施满负荷运行且生产的再生水全部利用,则黄河流域主要城市的再生水利用率可以提高至72.9%,比目前再生水实际利用量增加22.0亿m3。
按照目前的污水处理总量,若黄河流域主要城市再生水利用率达到80%(参考国际先进水平,以色列现状),未来的再生水利用量有望超过44.0亿m3/a,与目前的再生水利用量相比,仍有25.9亿m3的增长空间;若黄河流域主要城市再生水利用率达到65%(参考国内领先水平,北京市现状),未来的再生水利用量有望超过35.8亿m3/a,与目前的再生水利用量相比,仍有17.7亿m3的增长空间,再生水利用量和利用途径拓展潜力巨大。
目前,黄河流域主要城市工业用水用量为80亿m3。将再生水作为工业用水重要水源,进一步扩大再生水工业利用量,可有效减少企业新水取用量和污水外排量,支撑黄河流域工业高质量和可持续发展。

05 结论与建议
本研究系统分析了黄河流域9个省(自治区)及68个主要城市的水资源状况、供水用水状况、污水处理与再生利用状况,主要结论与发展建议如下:
1)黄河流域水资源分布不均,人均水资源量除上游青海、四川、内蒙古、甘肃省(自治区)及中游陕西省外,其他地区人均水资源量均低于500m3/人,属极度缺水,地表水为主要供水水源。用水方面,工业用水量为80亿m3。进一步推进污水资源化利用,扩大再生水的利用量,可有效减少高耗水工业行业的新水取用量。建议进一步拓展再生水利用途径,特别是再生水工业利用途径,提高再生水利用效益。
2)2020年,黄河流域68个主要城市再生水利用总量为18.1亿m3,预计未来仍有22.0-25.9亿m3的增长空间。上游11个城市的再生水利用率在25%以下;中下游20个城市的再生水利用率在30%以下,均低于国家有关规划要求。对于经济发展状况良好、水资源短缺形势严峻但目前再生水利用率仍然较低的城市,如上游兰州、包头等城市、中下游榆林、太原、济源和泰安等城市,需进一步加快推进污水资源化利用,提高再生水利用率,以期尽早实现“十四五”发展目标。
3)黄河流域主要城市的再生水利用途径涉及景观环境利用、工业利用、城市杂用、农林牧渔业利用和补充水源水等方面,但不同利用途径的再生水利用量数据尚不明确。同时,仍有12个城市存在再生水利用相关统计数据缺失。不同用途对再生水水质的要求显著不同,不同水源、不同处理工艺的再生水水质也存在很大差异。《水回用导则 再生水分级》(GB/T 41018-2021)国家标准根据再生水处理工艺和再生水水质,将再生水分为A、B和C三个级别。可依据该标准,进一步加强黄河流域主要城市再生水分类配置和再生水利用分类统计等工作,以提高再生水利用效益。