丰善环保网获悉,日前,广西壮族自治区人民政府办公厅关于支持河池市建设绿色发展先行试验区的指导意见,《指导意见》提出了河池市建设绿色发展先行试验区的指导思想、主要目标、主要任务和保障措施等,分三大部分共31条具体意见。详情如下:
广西壮族自治区人民政府办公厅关于支持河池市建设绿色发展先行试验区的指导意见
(桂政办发〔2022〕30号)
各市、县人民政府,自治区人民政府各组成部门、各直属机构:
习近平总书记视察广西时强调,广西生态优势金不换,要牢固树立绿水青山就是金山银山理念,建立健全绿色低碳循环发展的经济体系,推动经济社会发展全面绿色转型。河池市作为桂西北重要生态屏障,承担着维护生态安全的重大职责,但同时也是欠发达地区、资源型地区和革命老区,加快经济转型发展和巩固拓展脱贫攻坚成果任务艰巨。支持河池市建设绿色发展先行试验区(以下简称试验区),在重点领域开展先行先试,有利于为全区探索践行“两山”理念的可复制可推广有效模式,引领带动建设生态文明强区。为进一步发挥河池市生态优势,加快建设试验区,经自治区人民政府同意,现提出如下意见。
一、总体要求
(一)指导思想。以习近平新时代中国特色社会主义思想为指导,全面贯彻党的十九大和十九届历次全会精神,深入贯彻习近平生态文明思想和习近平总书记对广西工作系列重要指示精神,按照自治区第十二次党代会工作部署,立足新发展阶段,完整准确全面贯彻新发展理念,坚持生态优先、绿色发展,以创建试验区为总目标,着力开展产业生态化发展、基础设施绿色升级、绿色消费和生活、碳达峰碳中和、绿色金融改革、生态文明建设“六大示范行动”,加快形成节约资源和保护环境的空间格局、产业结构、生产方式、生活方式,推动河池市经济社会发展全面绿色转型,打造广西生态文明强区建设的河池样板。
(二)发展目标。到2025年,河池试验区建设取得重要进展,绿色低碳循环发展的产业体系初步建立,产业结构和能源结构调整优化取得明显进展,重点行业能源利用效率大幅提升,煤炭消费增长得到合理控制,非化石能源消费比重持续提升,单位地区生产总值(GDP)能耗和二氧化碳排放实现自治区下达目标;生态产品价值实现机制框架初步形成;绿色金融改革取得明显成效;自然资源资产产权制度加快建立;环境保护和污染治理取得明显进展;多元化生态保护补偿机制逐步建立;人与自然和谐发展新格局逐步形成;形成一批可复制可推广的改革成果。到2030年,试验区建设取得明显成效,绿色低碳循环发展的产业体系全面构建,产业结构持续优化,清洁低碳安全高效的能源体系初步形成,重点领域低碳发展模式基本形成。到2035年,重点耗能行业能源利用效率达到国际先进水平,非化石能源消费比重显著提高;生态产品价值实现机制、多元化生态保护补偿机制全面建立,绿色金融体系基本形成,生态环境质量保持全国领先水平,城乡人居环境更加优美,广泛形成绿色生产生活方式,实现人与自然和谐共生,基本建成生态绿色富美新河池,与全国全区同步基本实现社会主义现代化。
二、开展产业生态化发展示范行动
(三)加快发展绿色特色工业。优化产业结构,大力发展战略性新兴产业,加快传统产业绿色低碳改造,推动绿色制造技术创新和产业应用示范,培育一批绿色工厂、绿色产品、绿色供应链,重点耗能行业能源利用效率达到国际先进水平。支持河池市争取创建金属新材料国家级军民融合示范区,积极推进锑、锡、铟、锗、钨等国家战略金属新材料精深加工,布局新一代太阳能电池、印制电路板(PCB)、稀土高铁铝合金电缆等产业链高端产品,打造千亿元级生态环保型有色金属产业集群。加快推进茧丝绸轻工园建设,开展丝绸印染织造等关键技术升级行动,争创全国桑蚕茧丝绸全产业链示范基地,探索延伸发展桑枝总生物碱原料药、蚕丝蛋白骨钉等下游精深加工产业。支持河池市宜州区成为“中国丝绸论坛”永久举办地。建设巴马健康长寿生态食品产业园、河池市现代林业产业园,创建桂西北健康长寿食品产业基地,大力培育发展酿酒、优质饮用水、农林产品加工、大数据和电子信息、生物医药和化工、碳酸钙等百亿元级产业。支持河池市规划建设宜州高新技术开发区。推动深圳—巴马大健康产业孵化园项目建设,培育人源化抗体、移植器官培养、生物育种基因等生命科学和生物技术产业,在河池市建设新能源装备产业园区,加快发展风机整机装备制造、光伏装备制造、储能装备制造等新能源装备制造业。(责任单位:自治区工业和信息化厅、发展改革委、科技厅、自然资源厅、生态环境厅、农业农村厅、林业局、大数据发展局,河池市人民政府。排第一位的为牵头单位,下同)
(四)壮大发展绿色生态服务业。加快服务业绿色转型,提升服务业低碳发展水平。实施全域旅游示范区创建和特色品牌打造工程,联合广西著名景点,打造康养旅游精品线路,将河池市旅游公路纳入环广西国家旅游风景道路规划建设,加快打造巴马国际长寿养生旅游胜地、刘三姐民族风情国际旅游度假区、红水河滨水旅游观光休闲养生带、河池百里龙江民族文化生态旅游带,推动河池市旅游由单一观光旅游向融合大健康的康养旅游转变,把河池市建设成为具有鲜明民族民俗文化特色、浓郁康养氛围的国际性、复合型、全天候的康养旅游首选目的地。积极发展民族体育、体育旅游产业,打造一批体育旅游精品线路,举办系列体育赛事活动,推动建设一批山地自行车、攀岩、徒步、登山、洞潜等户外运动项目。积极发展商贸服务业,支持打造区域商品交易中心,发展数字交易平台,扩大茧丝绸、木本油料等特色产品交易。充分利用河池市长寿资源,培育建设一批健康养生养老项目和各种类型的慢病调养中心,构建以自然康养、国医康养、科技康养为内容的康养服务体系。加快培育宜州茧丝绸、南丹丹泉、巴马国际长寿养生养老、国家中医药健康产业、世界白裤瑶(南丹)大健康旅游扶贫等高能级服务业集聚平台。创建铜鼓文化(河池)国家级文化生态保护区。推动在巴马定期举办“世界大健康论坛”,加快建设世界大健康论坛会议中心。(责任单位:自治区发展改革委、商务厅、工业和信息化厅、文化和旅游厅、农业农村厅、自然资源厅、生态环境厅、卫生健康委、民政厅、中医药局,河池市人民政府)
(五)大力发展绿色生态农业。加快推进农业绿色发展,促进农业固碳增效。加快培育壮大农业“十大百万”产业,打造一批现代规模农业产业集群。推动特优质粮食生产基地建设,加快农村产业融合发展示范园、农业现代化示范区、现代农业产业园、田园综合体、农产品加工集聚区建设。到2025年,支持河池市建设3个自治区级田园综合体和1个自治区级农业高新技术产业示范区,争取建设1个国家级田园综合体和1个国家级农业高新技术产业示范区。稳定发展传统种植业,建设金城江、宜州、罗城等糖料蔗核心基地,推进粤港澳大湾区蔬菜生产基地、蔬菜特色产业核心示范区、城市郊区“保障性菜园”基地建设。规模发展特色养殖业,提升河池寿乡牛、河池寿乡羊、巴马香猪、环江香猪等特色种养品牌价值。壮大特色优势农林业,加快推进油茶、核桃、“三特”水果、中药材、食用菌等产业高效标准示范区创建与低产改造基地建设,创建自治区林下经济示范县,建设油茶核心示范区和加工园区。(责任单位:自治区农业农村厅、发展改革委、林业局、乡村振兴局、中医药局,河池市人民政府)
(六)培育发展绿色环保产业。大力培育绿色低碳环保新兴产业,全面摆脱对资源型产业的依赖。积极创建绿色产业示范基地,持续推进工业资源综合利用示范基地建设,提高大宗工业固体废弃物综合利用水平。加快推进企业绿色化改造,引导企业自觉参与节能低碳行动。推进“绿色矿山”建设,打造“绿色矿山”建设样板。建设河池金属再生产业园区,推动废弃资源再生利用规模化发展,打造技术先进、工艺成熟、环保措施完备的再生资源产业。重点推进大任产业园配套综合利用固废、河池·南丹有色金属新材料工业园区资源综合利用及减量化、无害化处置工程等项目建设。积极发展环保材料、高效节能产品、污染防治设备、大宗固体废弃物综合利用技术装备等制造产业。培育壮大一批具有市场竞争力的绿色环保龙头企业和“专精特新”中小企业。(责任单位:自治区发展改革委、生态环境厅、工业和信息化厅、科技厅、自然资源厅,河池市人民政府)
(七)推动工业园区循环化改造。开展碳达峰试点园区建设,推进工业园区碳达峰、碳中和。实施园区循环化改造提升工程,推动企业循环式生产、产业循环式组合,建设资源共享、废物处理公共平台,推动应用一批先进适用清洁生产技术和装备,提高能源资源综合利用效率,促进单位产品物耗、能耗、水耗等达到清洁生产先进水平。重点支持河池·南丹有色金属新材料工业园区、河池市工业园区、广西宜州经济开发区、洛东产业园区开展园区循环化改造,培育一批绿色园区,打造园区节能环保优秀模式,创建自治区级生态工业示范区。(责任单位:自治区发展改革委、工业和信息化厅、生态环境厅、科技厅、自然资源厅,河池市人民政府)
三、开展基础设施绿色升级示范行动
(八)提升绿色能源保障能力。加快构建清洁低碳、安全高效的能源体系,稳定红水河三大水电站发电量,统筹规划水电、风电、光伏和热电联产建设,打造风光水储氢清洁能源基地,重点推进龙滩电站8号9号机组扩建工程、红水河水风光一体化可再生能源综合开发基地等项目建设。加快绿色智能电网建设,优化主网架结构,完善城乡配电网,重点推进500千伏凤凰输变电工程和220千伏天峨、凤山送变电工程等一批电网项目建设。深入推进电力体制改革,加快推进增量配电业务改革试点建设,推动独立供电区域电网体制改革。安排专项资金倾斜支持电力、油气管网基础设施建设,提升天然气长输管道利用效率,加快电动汽车充换电基础设施、分布式光伏、用户侧储能项目建设。(责任单位:自治区发展改革委、工业和信息化厅、财政厅、自然资源厅、生态环境厅、交通运输厅、水利厅,广西电网公司,河池市人民政府)
(九)构建便捷综合交通网络。将生态环保理念贯穿交通基础设施规划、建设、运营和维护全过程,积极打造“绿色公路”、“绿色铁路”、“绿色航道”、“绿色港口”。加快贵南高铁河池、环江、都安高铁站站前广场交通枢纽及配套路网工程建设,推动黔桂铁路增建二线前期工作,规划建设柳州经河池至百色铁路。加快建设河池陆港保税物流中心(B型)铁路车河支线。加快推进南丹至下老、天峨至北海、巴马至凭祥、河池至荔波、宜州经忻城至上林、巴马至凌云、罗城经柳城至鹿寨等高速公路建设,实现河池市县县通高速公路。加快推进G210南丹有色金属千亿园区过境改造工程,建设一批直通旅游景区、工业园区、内河港口的城乡道路。实施红水河航道升级工程,推动红水河提级改造,重点推进龙滩升船机、岩滩升船机、大化船闸等扩能工程建设。推进宜州交通强区试点建设。(责任单位:自治区交通运输厅、发展改革委、财政厅、自然资源厅、生态环境厅、水利厅,河池市人民政府)
(十)加强新型基础设施建设。实施数字新型基础设施建设工程,加快城区、工业园区、矿山、物流园区等5G(第5代移动通信)网络覆盖,引进华为等知名企业在河池市布局机器视觉产业,推进“5G+工业互联网”应用。规划建设贵州—巴马—南宁光纤线路,加快建设中国—东盟(巴马)大数据云计算基地,将其打造成为中国—东盟国际新基建算力基地的重要辐射点。建设河池学院网络靶场,打造“网络空间安全高地”城市新名片。实施“大交通+智慧交通”融合计划,打造金城江、环江、都安智慧高铁综合枢纽,建设智慧机场,推进交旅融合应用试点。推进数字水利、智慧物流、智能建筑、智能工地建设,促进智慧城市“基产”融合。完善应急广播体系,推进“壮美广西·智慧广电”工程建设。到2025年,在河池市开通6000个5G基站,实现5G信号深度覆盖河池市中心城区,基本覆盖县城和乡镇重点区域。(责任单位:自治区大数据发展局、通信管理局、发展改革委、科技厅、工业和信息化厅、住房城乡建设厅、交通运输厅、水利厅、商务厅、文化和旅游厅、广电局,河池市人民政府)
(十一)提升城乡基础设施建设水平。围绕河池市实施“一城三地”发展战略,坚持生态优先、节约优先、保护优先,加快城乡建设全面绿色转型。加快推进金城江、宜州一体化进程,加快完成金宜一级公路城市道路、东江高铁新区主干路网等项目建设,推动中心城区从单核向双核驱动发展,支持南丹、巴马、都安建设市域副中心城市。实施宜州新区扩容提质工程,加强以新基建为引领的城市基础设施建设,推动产城融合,建设智慧化城市、低碳城市。实施金城江区城市更新行动,加快旧城区改造,完善市政基础设施,畅通城市内外交通道路网络,优化城市空间结构布局。深入实施农村人居环境整治提升行动,重点建设一批污水管网、污水处理厂、垃圾处理设施,推进“四好农村路”和农村供水工程建设,完善乡村公共基础设施。加快全民健身场地设施建设,推动建设一批体育公园、健身步道、全民健身中心。(责任单位:自治区发展改革委、住房城乡建设厅、交通运输厅、自然资源厅、生态环境厅、水利厅、农业农村厅、文化和旅游厅、卫生健康委、体育局、乡村振兴局、大数据发展局,河池市人民政府)
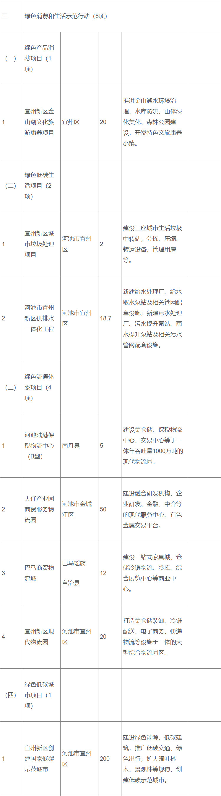
四、开展绿色消费和生活示范行动
(十二)促进绿色产品消费。大力推广绿色消费理念,倡导简约适度、绿色低碳的消费方式。引领消费观念转变,鼓励引导企业及居民采购和使用节能环保产品、环境标志产品,采取补贴、积分奖励等方式促进绿色消费。依托康养、旅游、文化等产业优势,加快聚集国内外高端消费资源,打造充满地域特色的长寿健康旅游消费品牌。完善绿色产品市场准入和追溯制度,推广生产者责任延伸制度,加快形成安全、便利、诚信的绿色消费环境。推动开设跳蚤市场,鼓励企业建设闲置物品网络交易平台,提高闲置物品利用率。(责任单位:自治区发展改革委、工业和信息化厅、农业农村厅、商务厅、文化和旅游厅、市场监管局、卫生健康委、大数据发展局,河池市人民政府)
(十三)倡导绿色低碳生活方式。深入开展绿色生活创建行动,推行绿色餐饮服务,完善餐饮浪费监管机制,加大厉行节约反对食品浪费宣传教育力度,坚决制止餐饮浪费行为。开展节水行动,建设节水型社会。开展生活垃圾分类示范城市试点,推行生活垃圾分类制度,推动生活垃圾减量化、资源化、无害化。开展绿色出行创建活动,鼓励公众降低私家车使用强度,提高城市公共交通、步行、自行车等绿色出行水平。推广节能和新能源车辆,在城市公共交通、出租汽车、分时租赁等领域形成规模化应用,依法淘汰高耗能、高排放车辆。到2025年,河池市新能源汽车保有量达到2.9万辆,建成新能源汽车充电桩4700个。(责任单位:自治区发展改革委、工业和信息化厅、市场监管局、交通运输厅、住房城乡建设厅、商务厅,河池市人民政府)
(十四)构建高效绿色流通体系。以东江高铁新区为核心,构建集综合交通枢纽、现代商贸物流、文化休闲旅游集散中心于一体的现代流通体系,积极发展多式联运,鼓励第三方、第四方物流企业拓展供应链管理服务。引导国内外物流龙头企业落户河池市,建设一批冷链加工配送处理设施和智慧物流配送中心,探索饮用水、特色食品企业等与“百色一号”冷链专列合作模式。推动河池市争创陆港型国家物流枢纽承载城市,支持申报建设河池陆港保税物流中心(B型),构建“通道+枢纽+网络”集疏运体系。(责任单位:自治区发展改革委、商务厅、交通运输厅、农业农村厅、文化和旅游厅、北部湾办,南宁海关,河池市人民政府)
(十五)加快打造绿色低碳城市。编制零碳城市建设规划,构建零碳指标体系,健全零碳规划设计,加大用地规划许可、工程规划许可、环境影响评价、项目审批等环节零碳审查力度,推动实现城市“一张蓝图绘到底”。完善政府、社会、企业多元化投资零碳建设机制,引导社会资本加大投入力度,推动各类市场主体参与零碳城市建设。实施近零碳排放示范工程,深化既有低碳试点工作,争创国家低碳示范城市。到2025年,实现河池市城市公园绿地服务半径覆盖率达到82%以上;建成区每万人享有城市绿道长度不少于1公里,建成区绿地率达到40%以上。(责任单位:自治区发展改革委、自然资源厅、生态环境厅、住房城乡建设厅,河池市人民政府)
(十六)大力发展绿色低碳建筑。深入开展绿色建筑创建行动,建立公共建筑用能监控系统定额管理制度。加快推行绿色建筑和建筑节能节水标准,推广使用绿色建材、装配式建筑、被动式低能耗建筑、建筑捕风技术、节能照明等。以宜州新区建设为契机,加强低碳建筑设计管理,出台新区建筑技术与艺术设计导则,以制度形式规范建筑风格。推进光储直柔建筑试点建设,大力推广太阳能集中供热、屋面光伏、空气源热泵等可再生能源技术在城市建筑中的应用。到2025年,河池市新建建筑按绿色建筑标准设计建造的比例达到100%,装配式建筑占新建建筑面积的比例达到15%以上。(责任单位:自治区住房城乡建设厅、发展改革委、生态环境厅,河池市人民政府)
五、开展碳达峰、碳中和示范行动
(十七)建立“双碳”试点。强化和完善能耗双控制度,坚决遏制“两高”项目盲目发展,加快淘汰落后低效产能。探索建立碳排放总量控制和“碳预算”管理制度,制定抑制高碳投资负面清单。探索开展气候投融资试点,引导社会资本和企业加大对低碳应用领域的投资力度。积极创建全国“跨区域联合碳达峰、碳中和碳减排”机制试验区,充分利用东西部协作机制,鼓励深圳排放权交易企业参与河池市生态产品价值实现和产业升级与节能减排,共同建设“东西部协同联合履约共同富裕”试点示范。(责任单位:自治区发展改革委、工业和信息化厅、自然资源厅、生态环境厅,河池市人民政府)
(十八)建立林业碳汇试点。落实国家碳排放权交易制度,推进碳排放权交易,开展绿化增量责任指标交易和林业碳汇权益交易试点。支持实施森林生态保护修复工程,引导社会参与植树造林,加快推进国家储备林项目建设,持续扩大森林面积,优化森林固碳能力。提高森林生态补偿标准,增强民众管护森林积极性。开展喀斯特地貌环境下的森林固碳能力专题研究,创新完善岩溶地区林业碳汇核算方法及机制,提高岩溶地区石漠化治理能力及林业碳汇水平。探索开展个人碳账户试点示范,积极推动在河池市创建国家西南碳汇结算中心。(责任单位:自治区林业局、发展改革委、自然资源厅、生态环境厅,河池市人民政府)
(十九)建立生态产品价值实现机制试点。开展自然资源确权登记和生态产品信息普查,加快建立生态产品评价、价值核算、经营开发、保护补偿、绩效考核等机制。完善森林生态效益补偿机制,提升生态公益林管理水平。优先在河池市设立生态资产与生态产品交易平台,建立健全用能权、用水权初始分配制度和交易制度,在造纸、水泥、有色金属等行业推行排污权有偿使用和交易试点,探索建立排污权交易体系,建设用能权交易市场。推进自然资源资产产权制度建设,建立健全自然资源资产产权和用途管制、资源有偿使用和生态补偿、生态红线管理、建设项目环境监理、环境保护第三方治理制度。(责任单位:自治区自然资源厅、生态环境厅、发展改革委、水利厅、林业局,河池市人民政府)
(二十)开展“双G”考核综合评价试点。探索建立绿色发展绩效考评体系,适当提高绿色发展指标考评权重,降低经济发展指标权重。探索建立GDP和生态系统生产总值(GEP)双核算、双评估、双考核工作机制,实现绿色发展质量的常态化跟踪评估,丰富和完善成果评价体系,推进GDP和GEP规模总量协同较快增长。(牵头单位:自治区发展改革委、自然资源厅、生态环境厅,河池市人民政府)
六、开展绿色金融改革示范行动
(二十一)完善绿色金融基础设施建设。支持河池市创建绿色金融改革创新示范区,落实好绿色金融标准化建设,完善绿色金融评价体系,建设“河绿通”绿色金融服务平台和备选项目库,强化政银企联动。完善绿色金融统计制度,加快推进绿色信用体系和绿色金融能力建设。依托“粤桂协作框架”、“深巴试验区”,推动国有投融资平台主动融入粤港澳大湾区绿色金融组织,开展绿色金融国际合作。引导金融部门在河池市设立绿色金融专营机构,加大金融服务力度。(责任单位:自治区地方金融监管局、财政厅,人民银行南宁中心支行、广西银保监局、广西证监局,河池市人民政府)
(二十二)创新完善绿色金融政策。发展绿色信贷,开展水权和林权等使用权抵押、产品订单抵押等绿色信贷业务,探索“生态资产权益抵押+项目贷”模式。发展绿色担保,探索建立生态资源融资担保体系和政府性融资担保机构风险代偿补偿机制,积极为中小企业绿色信贷提供担保增信。发展绿色保险,积极开展绿色保险产品与服务创新,鼓励和引导保险资金以股权、债权、基金、资产支持计划等形式为绿色重点项目、绿色企业提供资金支持。鼓励合格投资者按市场化方式设立各类绿色产业发展基金、科创基金,探索建立符合本地实际的服务投资平台。(责任单位:自治区地方金融监管局、财政厅、科技厅、工业和信息化厅,人民银行南宁中心支行、广西银保监局、广西证监局,河池市人民政府)
(二十三)拓宽绿色投融资渠道。加强绿色产业培育和绿色项目招商引资,鼓励符合条件的金融机构及企业开展债券融资,支持绿色产业发展。引导符合条件的绿色企业上市(挂牌)和再融资。开展绿色PPP(政府和社会资本合作),引导更多社会资本投入环境治理。支持地方法人金融机构和符合条件的企业开展环境信息披露,鼓励各类创业投资基金投资初创期、发展期的绿色企业。探索通过基础设施领域不动产投资信托基金(REITs)等方式盘活基础设施存量资产。运用“桂惠贷”贴息政策对试验区市场主体给予重点支持。(责任单位:自治区地方金融监管局、发展改革委、财政厅、投资促进局,人民银行南宁中心支行、广西银保监局、广西证监局,河池市人民政府)
(二十四)建设绿色金融要素交易市场。积极探索开展环境权益交易和发展环境权益融资工具,支持河池市国有企业参与组建广西绿色交易所,在开发碳基金、碳远期、碳租赁、碳债券、碳资产证券化等金融产品方面先行先试,对碳排放要素市场跨境交易展开先行探索。(责任单位:自治区地方金融监管局、财政厅,人民银行南宁中心支行、广西银保监局、广西证监局,广西投资集团,河池市人民政府)
七、开展生态文明建设示范行动
(二十五)打好蓝天碧水净土保卫战。开展大气污染综合治理等专项行动,重点加强工业企业大气污染综合治理。推进红水河、龙江河等重点流域生态保护和修复提升工程,持续做好城市黑臭水体整治。开展土壤污染防治先行区建设,加强重金属污染综合防治。全面实行排污许可制。加强白色污染治理,加强危险废物医疗废物收集处理。重点推进广西环江国家石漠公园、巴马生态保护修复工程、宜州城区龙江河南岸自然生态修复提升工程、宜州新区污水处理工程、河池市生态循环经济产业园一体化等项目建设。争创桂西北山地山水林田湖草系统治理示范和国土绿化试点示范。深入开展生态环境保护督察和问题整改。到2025年,河池市自治区级以上公益林面积保持在2004万亩以上,湿地保有量不低于71.5万亩,自然保护区、森林公园、湿地公园总面积达到8.54万公顷,占河池市国土面积比例达到2.5%以上。(责任单位:自治区生态环境厅、发展改革委、工业和信息化厅、自然资源厅、水利厅、林业局,河池市人民政府)
(二十六)提升全域生态系统质量。推进主体功能区建设,建设红水河绿色走廊,构建试验区“四屏两区三廊”生态安全格局,创建国家生态文明建设示范区。加强红水河、龙江河、刁江、盘阳河等主要流域以及龙滩、岩滩等重点水库生态环境保护。探索构建健康稳定高效的以国家公园为主体、兼具河池特色和符合实际的自然保护地体系。推进石漠化、水土流失综合治理,强化湿地保护和恢复。实施矿山生态修复工程,对生态严重退化地区实行封禁管理。强化休渔禁渔管理,做好渔业资源增殖放流。完善生态环境质量监测网络,实施生态系统保护成效监测评估。(责任单位:自治区生态环境厅、发展改革委、自然资源厅、水利厅、农业农村厅、林业局,河池市人民政府)
(二十七)健全生态文明制度体系。建立城乡统一的生态环境保护机制,实行最严格的生态环境保护制度,完善源头预防、过程控制、损害赔偿、责任追究的生态环境保护体系。落实国土空间规划和用途统筹协调管控制度,科学划定生态保护红线。健全市、县、乡、村四级河长(湖长)制、林长制。建立环境信息公开制度,完善环保信用评价制度。建立环境污染损害鉴定评估机制,实施环境损害赔偿制度,推动环境公益诉讼和法律援助,严格环境执法监管。建立健全生态文明建设考核制度,健全生态环境保护责任制,实行生态环境损害责任终身追究制。(责任单位:自治区生态环境厅、自然资源厅、发展改革委、水利厅、林业局,河池市人民政府)
八、强化政策支持和组织保障
(二十八)加强组织领导。由自治区相关部门、河池市共同成立推进河池绿色发展先行试验区工作专班,研究试验区建设重大事项,协调解决试验区建设过程中的困难和问题。自治区各相关部门要加强对试验区建设的工作指导、政策支持和跟踪督查。河池市要切实担负起主体责任,明确专职机构和人员配备,细化任务分工,集中力量抓好组织实施。实行政策项目化、项目资金化,推进各项政策措施落实落细。(责任单位:河池市人民政府,自治区各有关单位)
(二十九)强化要素保障。对河池市符合自治区层面统筹推进重大项目条件的项目,优先纳入自治区层面统筹推进重大项目盘子,除享受相关支持政策外,属于自治区权限范围内的项目立项、规划审批、用地选址、环境影响评估等方面事项由自治区层面统筹推进。用地方面:对列入自治区层面统筹推进重大项目实行用地指标核销制,由自治区统筹保障用地。对纳入国家和自治区审批(核准、备案)的自治区层面统筹推进重大项目耕地占补平衡,符合自治区补充耕地指标有偿调剂申请条件的,在自治区补充耕地指标充足情况下,尽量有偿调剂保障。人才方面:推进建立高层次人才工作服务基地、产学研中心,加强人才小高地、博士后工作站建设,培育和引进一批生态绿色发展领域的领军人才、高层次创新人才和团队。推动河池学院建设与绿色发展密切相关的学科专业,按规定对绿色发展所需的硕士授权点和获批准设立的企业科研博士后流动站给予补助。自治区组建农业技术、工业产业、医疗卫生、教育培训等人才服务团队,定期联系帮扶河池市各县(区)。科技方面:加大对高新技术企业、瞪羚企业等科技型企业的研发费用奖补力度,充分发挥企业的创新主体地位。大力发展新型研究机构、技术创新中心、重点实验室等创新平台,提高自主创新能力。围绕社会发展和产业技术需求,开展节能、环保、生态等领域联合技术攻关,着力解决制约可持续发展的重大技术问题,推动绿色发展。(责任单位:自治区各有关单位)
(三十)加强财税支持。对在试验区范围内新设立的企业(国家限制类和淘汰类除外),自其取得第一笔主营业务收入起,免征地方分享部分企业所得税5年。符合高新技术企业、西部大开发及技术先进型服务企业(服务贸易类)等税收优惠政策条件的,按规定可减按15%的税率征收企业所得税。自治区统筹生态环保专项资金、预算内基建投资专项资金、城乡建设专项资金、交通建设资金和工业振兴补助资金等,倾斜支持试验区基础设施建设和重点产业发展、产业园区基础设施、宜州新区、东巴凤革命老区一体化发展等,发挥各级政府投资基金杠杆放大作用,引入各类资本,按市场化方式探索创建河池市各类绿色产业投资基金,重点支持绿色产业发展。对属于政府投资的自治区层面统筹重大项目,适当降低河池市地方配套资金比例。对因征占用林地所缴纳的森林植被恢复费,由自治区按50%比例直接拨入试验区国库,专项用于项目建设区绿化地植树造林。加大自治区转移支付力度,支持河池市生态环境保护与治理。自治区财政安排新增政府债券积极支持河池市符合条件的绿色发展领域相关项目建设。(责任单位:自治区各有关单位)
(三十一)强化评估推广。自治区各有关部门要加强对改革任务落实情况的跟踪督查,适时开展改革任务成效评估,必要时可委托第三方机构进行独立评估。对成熟、试行有效、值得推广的经验,要及时总结提炼提升,并适时在全区范围内推广。对不成熟但具有推广价值的改革经验,可适当扩大试点范围,创新工作方法和思路,继续深入探索。(责任单位:自治区各有关单位)
2022年4月20日
(此件公开发布)
河池绿色发展先行试验区重大项目(事项)清单(共52项)




