联系电话 180-8004-6314
  • 醋酸钠
  • 乙酸钠
  • 最新公告:
    诚信为本,市场在变,诚信永远不变...
    新闻动态 NEWS 当前位置: 首页 > 新闻动态
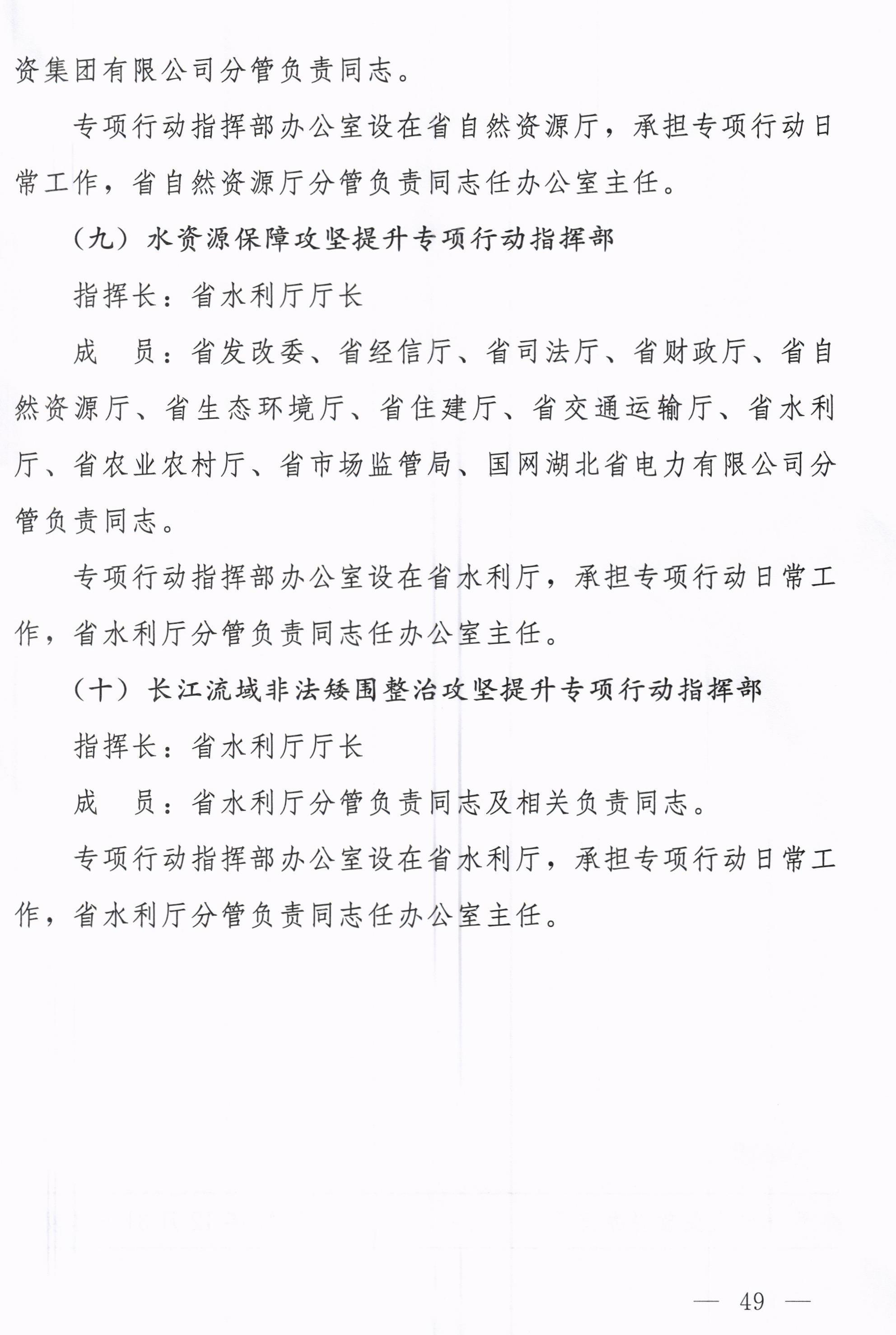
    湖北省印发长江高水平保护十大攻坚提升行动方案添加时间:2022-05-08

    丰善环保网获悉,日前,湖北省人民政府办公厅印发长江高水平保护十大攻坚提升行动方案的通知,持续改善长江生态环境,筑牢三峡生态屏障。详情如下:

    湖北省人民政府办公厅关于印发长江高水平保护十大攻坚提升行动方案的通知

    各市、州、直管市及神农架林区人民政府,省政府有关部门:

    《长江高水平保护十大攻坚提升行动方案》已经省委、省政府同意,现印发给你们,请认真抓好贯彻落实。

    湖北省人民政府

    2021年12月31日

    湖北省印发长江高水平保护十大攻坚提升行动方案(图1)

    湖北省印发长江高水平保护十大攻坚提升行动方案(图2)

    4.jpg

    5.jpg

    湖北省印发长江高水平保护十大攻坚提升行动方案(图5)

    湖北省印发长江高水平保护十大攻坚提升行动方案(图6)

    6.jpg

    6.01.jpg

    湖北省印发长江高水平保护十大攻坚提升行动方案(图9)

    湖北省印发长江高水平保护十大攻坚提升行动方案(图10)

    湖北省印发长江高水平保护十大攻坚提升行动方案(图11)

    10.jpg

    10.5.jpg

    湖北省印发长江高水平保护十大攻坚提升行动方案(图14)

    湖北省印发长江高水平保护十大攻坚提升行动方案(图15)

    湖北省印发长江高水平保护十大攻坚提升行动方案(图16)

    14.jpg

    050510471283_0p020220318380347014831_15.jpeg

    湖北省印发长江高水平保护十大攻坚提升行动方案(图19)

    湖北省印发长江高水平保护十大攻坚提升行动方案(图20)

    湖北省印发长江高水平保护十大攻坚提升行动方案(图21)

    湖北省印发长江高水平保护十大攻坚提升行动方案(图22)

    湖北省印发长江高水平保护十大攻坚提升行动方案(图23)

    湖北省印发长江高水平保护十大攻坚提升行动方案(图24)

    湖北省印发长江高水平保护十大攻坚提升行动方案(图25)

    湖北省印发长江高水平保护十大攻坚提升行动方案(图26)

    湖北省印发长江高水平保护十大攻坚提升行动方案(图27)

    湖北省印发长江高水平保护十大攻坚提升行动方案(图28)

    湖北省印发长江高水平保护十大攻坚提升行动方案(图29)

    湖北省印发长江高水平保护十大攻坚提升行动方案(图30)

    湖北省印发长江高水平保护十大攻坚提升行动方案(图31)

    湖北省印发长江高水平保护十大攻坚提升行动方案(图32)

    050510471283_0p020220318380347014831_30.jpeg

    31.jpg

    湖北省印发长江高水平保护十大攻坚提升行动方案(图35)

    湖北省印发长江高水平保护十大攻坚提升行动方案(图36)

    湖北省印发长江高水平保护十大攻坚提升行动方案(图37)

    湖北省印发长江高水平保护十大攻坚提升行动方案(图38)

    湖北省印发长江高水平保护十大攻坚提升行动方案(图39)

    湖北省印发长江高水平保护十大攻坚提升行动方案(图40)

    湖北省印发长江高水平保护十大攻坚提升行动方案(图41)

    湖北省印发长江高水平保护十大攻坚提升行动方案(图42)

    050510471283_0p020220318380347014831_40.jpeg

    湖北省印发长江高水平保护十大攻坚提升行动方案(图44)

    湖北省印发长江高水平保护十大攻坚提升行动方案(图45)

    湖北省印发长江高水平保护十大攻坚提升行动方案(图46)

    湖北省印发长江高水平保护十大攻坚提升行动方案(图47)

    湖北省印发长江高水平保护十大攻坚提升行动方案(图48)

    湖北省印发长江高水平保护十大攻坚提升行动方案(图49)

    湖北省印发长江高水平保护十大攻坚提升行动方案(图50)

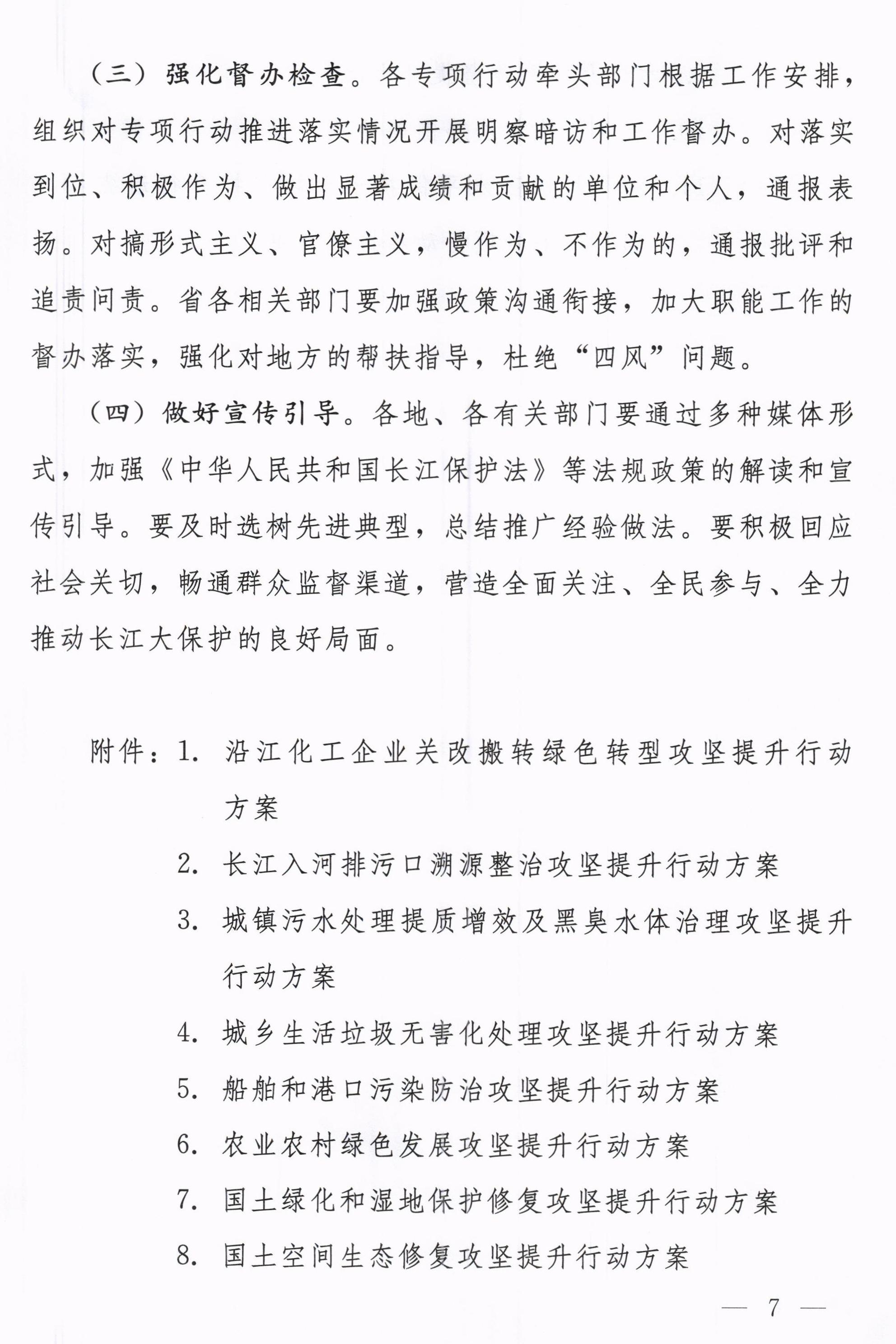
    湖北省印发长江高水平保护十大攻坚提升行动方案(图51)

    湖北省印发长江高水平保护十大攻坚提升行动方案(图52)

    湖北省印发长江高水平保护十大攻坚提升行动方案(图53)