1月28日,山东省生态环境厅发布关于公开征求《流域水污染物综合排放标准 第1部分:南四湖东平湖流域(征求意见稿)》等5项标准意见的函,为贯彻实施《中华人民共和国环境保护法》《中华人民共和国水污染防治法》等法律法规,推动流域生态环境保护和高质量发展,省生态环境厅组织对《流域水污染物综合排放标准第1部分:南四湖东平湖流域》(DB37/ 3416.1-2018)等5项标准进行了修订,已完成标准文本征求意见稿。现面向社会公开征求意见。
关于公开征求《流域水污染物综合排放标准 第1部分:南四湖东平湖流域(征求意见稿)》等5项标准意见的函
为贯彻实施《中华人民共和国环境保护法》《中华人民共和国水污染防治法》等法律法规,推动流域生态环境保护和高质量发展,省生态环境厅组织对《流域水污染物综合排放标准第1部分:南四湖东平湖流域》(DB37/ 3416.1-2018)等5项标准进行了修订,已完成标准文本征求意见稿。现面向社会公开征求意见,请于3月2日前将意见反馈我厅。
联系电话:0531-51799121
邮 箱:sdaepzcb@shandong.cn
附件:1.《流域水污染物综合排放标准第1部分:南四湖东平湖流域(征求意见稿)》(修订DB37/ 3416.1)文本
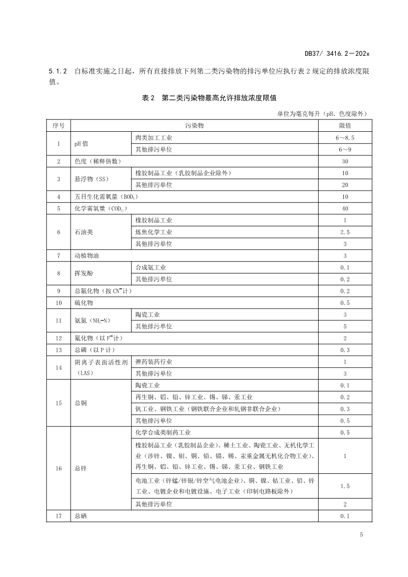
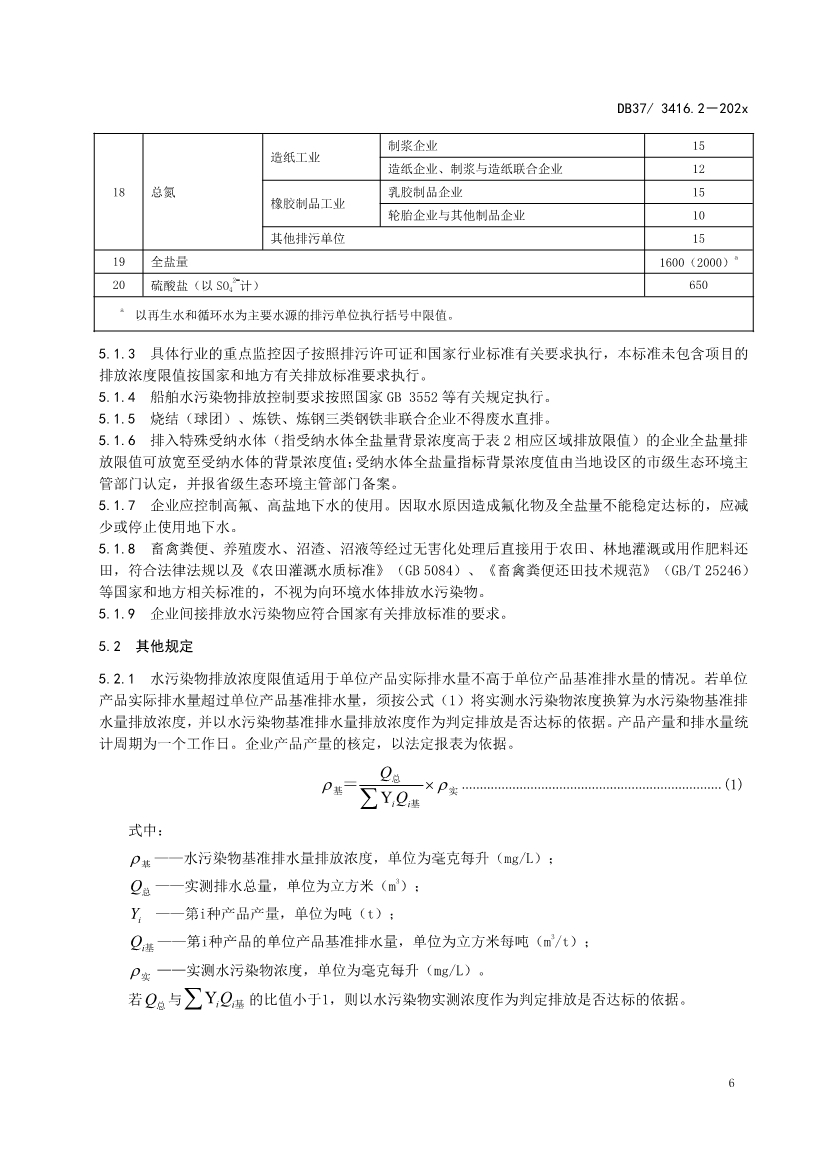
2.《流域水污染物综合排放标准第2部分:沂沭河流域(征求意见稿)》(修订DB37/ 3416.2)文本
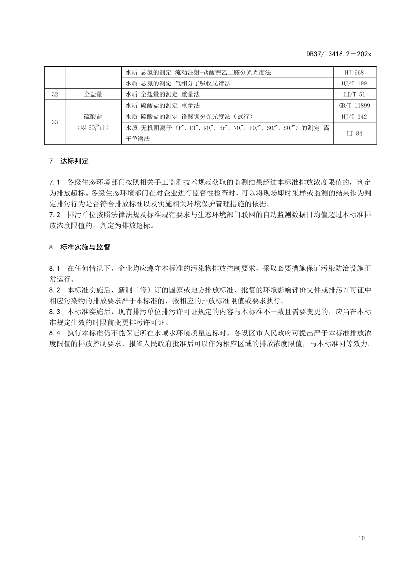
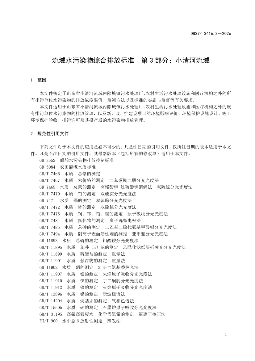
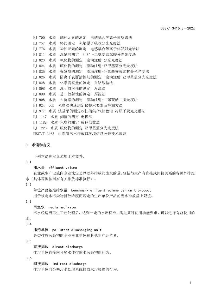
3.《流域水污染物综合排放标准第3部分:小清河流域(征求意见稿)》(修订DB37/ 3416.3)文本
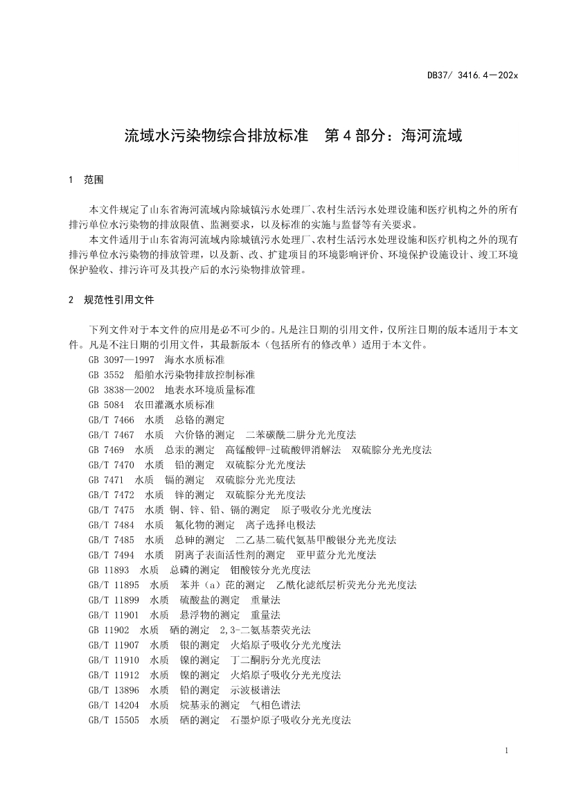
4.《流域水污染物综合排放标准第4部分:海河流域(征求意见稿)》(修订DB37/ 3416.4)文本
5.《流域水污染物综合排放标准第5部分:半岛流域(征求意见稿)》(修订DB37/ 3416.5)文本
6.《流域水污染物综合排放标准第1部分:南四湖东平湖流域(征求意见稿)》(修订DB37/ 3416.1)等5项标准修订说明
山东省生态环境厅
2023年1月28日








































































