为贯彻落实党中央、国务院和省委、省政府关于节能减排决策部署,深入打好污染防治攻坚战,推进全市经济社会发展全面绿色转型,助力实现碳达峰、碳中和目标。按照《云南省人民政府关于印发云南省“十四五”节能减排综合工作实施方案的通知》(云政发〔2022〕34号)要求,昆明市人民政府印发了《昆明市“十四五”节能减排综合工作实施方案》。全文如下:
昆明市“十四五”节能减排综合工作实施方案
为贯彻落实党中央、国务院关于节能减排决策部署和省委、省政府工作安排,深入打好污染防治攻坚战,推进全市经济社会发展全面绿色转型,助力实现碳达峰、碳中和目标,根据《云南省人民政府关于印发云南省“十四五”节能减排综合工作实施方案的通知》(云政发〔2022〕34号)精神,结合昆明市实际,制定本方案。
一、总体要求
以习近平新时代中国特色社会主义思想为指导,全面贯彻党的二十大精神,深入贯彻习近平生态文明思想和习近平总书记考察云南重要讲话精神,坚持稳中求进工作总基调,立足新发展阶段,完整、准确、全面贯彻新发展理念,服务构建新发展格局,以推动绿色低碳高质量发展为主题,节能减排重点工程为抓手,完善能源消费强度和总量双控、主要污染物排放总量控制政策机制为动力,推进社会经济发展绿色转型,为实现碳达峰、碳中和目标奠定坚实基础。
2025年底前,全市单位地区生产总值能源消耗较2020年下降14%,能源消费总量得到合理控制;全市化学需氧量、氨氮、氨氧化物、挥发性有机物排放总量等主要污染物重点工程减排量分别为10243吨、1009吨、6310吨、7290吨。节能减排政策机制更加健全,重点行业能源利用效率和主要污染物排放控制水平稳步提升,完成“十四五”节能减排约束性指标。
二、重点任务
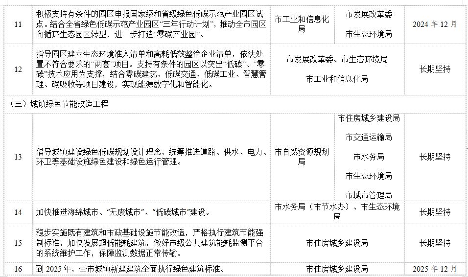
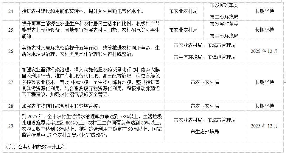
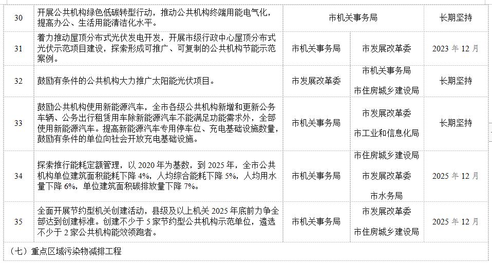
(一)实施节能减排重点工程。实施重点行业节能降碳提升、园区绿色低碳循环化改造、城镇绿色节能改造、交通物流节能减排、农业农村节能减排、公共机构能效提升、重点区域污染物减排、煤炭减量清洁替代、挥发性有机物综合整治、环境基础设施水平提升十大工程,加快推动节能减排项目建设,全力确保各项工作任务按时保质完成。
(二)健全节能减排政策机制。围绕优化完善能耗双控政策措施、健全污染物排放总量控制制度、坚决遏制高耗能高排放低水平项目盲目发展、完善经济政策和法规标准体系、完善市场化机制、加强统计监测能力建设、壮大节能减排人才队伍七个方面,进一步建立健全节能减排政策机制,为确保完成“十四五”节能减排目标提供有力支撑。
三、保障措施
(一)加强组织领导。要充分认识节能减排工作的重要性和紧迫性,坚持系统观念,狠抓工作落实。市节能减排工作领导小组统筹、指导和协调做好全市节能减排工作,编制年度工作要点,分解确定能耗强度下降率年度工作目标。各县(市)区人民政府、滇中新区、开发(度假)区、自贸试验(经济合作)区管委会(以下简称各县区)要落实属地责任,对照任务清单分解细化,扛牢压实责任,强化经费、人员保障。市发展改革委、市生态环境局要加强协调调度,做好工作指导;各行业主管部门要加强协作配合,形成工作合力,推动任务有序有效落实。
(二)强化监督考核。严格落实国家、省“十四五”节能减排目标责任评价考核,执行节能减排目标完成情况年度评价、中期评估和五年考核任务。严格落实中央、省级生态环境保护督察和污染物减排任务。统筹日常监管,确保完成省下达的节能减排目标任务。
(三)加强宣传推广。深入开展节约型机关、绿色家庭、绿色学校、绿色社区、绿色出行、绿色商场等绿色生活创建工作,营造绿色低碳社会风尚。组织开展节能宣传周、全国低碳日、世界环境日等主题宣传活动,广泛宣传节能减排法规、政策、标准、知识。鼓励行业协会、学会、商业团体、公益组织参与节能减排公益事业。加大先进节能减排技术研发和推广力度,加强全民节约意识、生态环保意识宣传教育。畅通群众参与生态环境监督渠道,加快推进节能环保信用体系建设,引导市场主体、社会公众自觉履行节能减排责任。
(四)坚持定期调度。市发展改革委会同市生态环境局建立定期分析研判机制,及时掌握工作推进情况,协调解决困难和问题。加强向省级有关部门汇报沟通,做好工作衔接,确保各项工作任务有序推进。实行工作情况半年报告制度,市发展改革委梳理汇总工作推进情况后形成工作专报,每年6月、12月报送市人民政府和省发展改革委。

















