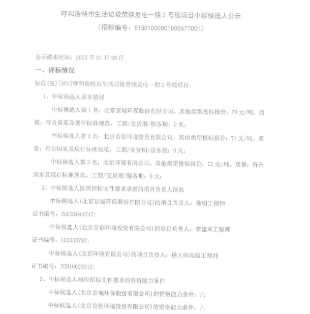
1月18日,内蒙古招标投标网发布呼和浩特市生活垃圾焚烧发电一期2号线项目中标候选人公示。公告显示,北京京城环保股份有限公司预中标该项目,详情如下:
上一篇 : 鞍钢股份炼铁总厂四烧600m2烧结机烟气活性炭脱硫脱硝设施运营包保项目招标公告
下一篇 : 重庆钢铁炼铁厂烧结工序2#、3#机头电除尘器,3#机尾电除尘超低排放及能力提升改造(EPC)招标公告