12月30日,山东省济南市三大大体量涉水项目发布中标公告,三大项目分别花落中国建筑股份有限公司联合体、中国中铁股份有限公司联合体、中电建生态环境集团有限公司联合体。
详情如下:
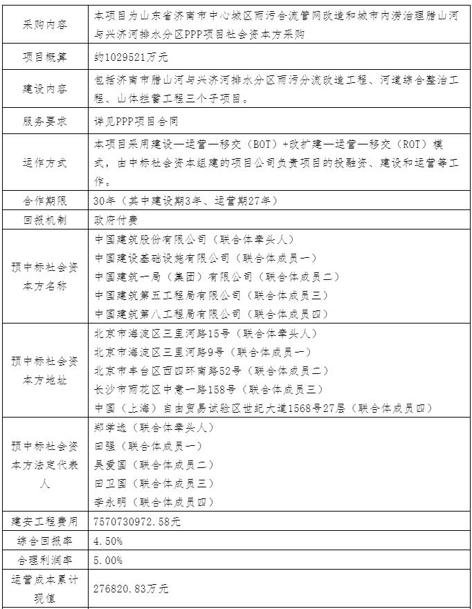
102.95亿元!中国建筑联合体中标山东省济南市中心城区雨污合流管网改造和城市内涝治理腊山河与兴济河排水分区PPP项目
山东省济南市中心城区雨污合流管网改造和城市内涝治理腊山河与兴济河排水分区PPP项目中标人为:
中国建筑股份有限公司(联合体牵头人)
中国建设基础设施有限公司(联合体成员一)
中国建筑一局(集团)有限公司(联合体成员二)
中国建筑第五工程局有限公司(联合体成员三)
中国建筑第八工程局有限公司(联合体成员四)
中标信息


标包A:中国建筑股份有限公司(90.89、92.89、92.89、92.89、92.89、92.89、93.89)、山东省路桥集团有限公司(79.11、79.61、81.11、81.11、81.11、81.61、82.11)、山东省建设建工(集团)有限责任公司(64.57、64.57、65.57、65.57、68.08、68.58、70.07)、中国二十冶集团有限公司(64.09、64.09、64.09、64.09、64.09、64.09、65.09)、中国葛洲坝集团股份有限公司(74.2、74.7、75.7、75.7、75.7、75.7、77.2)、中国中铁股份有限公司(84.86、86.86、86.86、86.86、86.86、87.86、87.86)、云南省建设投资控股集团有限公司(70.06、71.06、71.06、71.06、71.06、71.56、73.06)、中电建生态环境集团有限公司(84.15、85.65、86.15、89.15、89.15、89.15、89.65)、中国铁建股份有限公司(88.91、90.91、90.91、90.91、90.91、90.91、90.91)
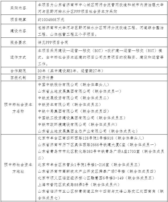
103.49亿元!中国中铁联合体中标山东省济南市中心城区雨污合流管网改造和城市内涝治理大辛河与巨野河排水分区PPP项目
山东省济南市中心城区雨污合流管网改造和城市内涝治理大辛河与巨野河排水分区PPP项目中标人为:
中国中铁股份有限公司(联合体牵头人)
山东省土地发展集团有限公司(联合体成员一)
中铁发展投资有限公司(联合体成员二)
中铁资本有限公司(联合体成员三)
中铁十局集团有限公司(联合体成员四)
中国铁工投资建设集团有限公司(联合体成员五)
中铁市政环境建设有限公司(联合体成员六)
山东省土地发展集团生态产业有限公司(联合体成员七)
中标信息


标包A:中国中铁股份有限公司(90.27、92.27、92.27、93.27、93.27、93.27、93.27)、山东省路桥集团有限公司(77.15、80.65、80.65、81.15、81.15、81.65、82.15)、中国二十冶集团有限公司(69.08、71.08、71.08、71.08、73.08、73.08、73.08)、中国葛洲坝集团股份有限公司(73.65、74.15、75.65、75.65、75.65、75.65、77.65)、中国建设基础设施有限公司(84.59、85.59、86.09、86.59、87.59、87.59、88.59)、中国铁建股份有限公司(85.7、88.7、89.7、89.7、89.7、89.7、89.7)
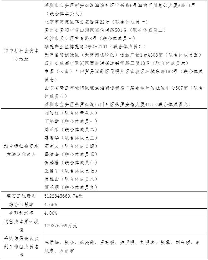
67.31亿元!中电建生态环境联合体中标山东省济南市中心城区雨污合流管网改造和城市内涝治理大明湖排水分区PPP项目
山东省济南市中心城区雨污合流管网改造和城市内涝治理大明湖排水分区PPP项目PPP项目中标人为:
中电建生态环境集团有限公司(联合体牵头人)
中国电力建设股份有限公司(联合体成员一)
中国水利水电第九工程局有限公司(联合体成员二)
中国水利水电第八工程局有限公司(联合体成员三)
中国电建市政建设集团有限公司(联合体成员四)
中国电建集团港航建设有限公司(联合体成员五)
中国水利水电第五工程局有限公司(联合体成员六)
中国水利水电第十四工程局有限公司(联合体成员七)
中电建(青岛)投资发展有限公司(联合体成员八)
中电建水环境科技有限公司(联合体成员九)
中标信息


标包A:中电建生态环境集团有限公司(89.27、93.77、93.77、93.77、93.77、93.77、94.77)、山东省路桥集团有限公司(75.65、80.15、81.15、81.15、81.15、82.15、82.15)、中国二十冶集团有限公司(62.47、65.47、65.47、65.47、65.47、66.47、66.47)、中国葛洲坝集团股份有限公司(71.97、74.47、75.97、75.97、75.97、75.97、76.97)、中国中铁股份有限公司(83.19、86.19、86.19、86.19、87.19、88.19、89.69)、山西四建集团有限公司(72.99、74.99、74.99、75.99、76.49、76.99、77.99)、中国建设基础设施有限公司(84.94、85.94、86.94、86.94、86.94、87.94、88.44)、中国铁建股份有限公司(86.26、90.76、91.26、91.76、91.76、91.76、93.76)、中建丝路建设投资有限公司(76.94、79.44、79.94、79.94、79.94、79.94、79.94)