联系电话 180-8004-6314
  • 醋酸钠
  • 乙酸钠
  • 最新公告:
    诚信为本,市场在变,诚信永远不变...
    新闻动态 NEWS 当前位置: 首页 > 新闻动态
    生态环境部:《危险废物焚烧污染控制标准》(GB 18484-2020)执法指南(征求意见稿)添加时间:2022-11-08

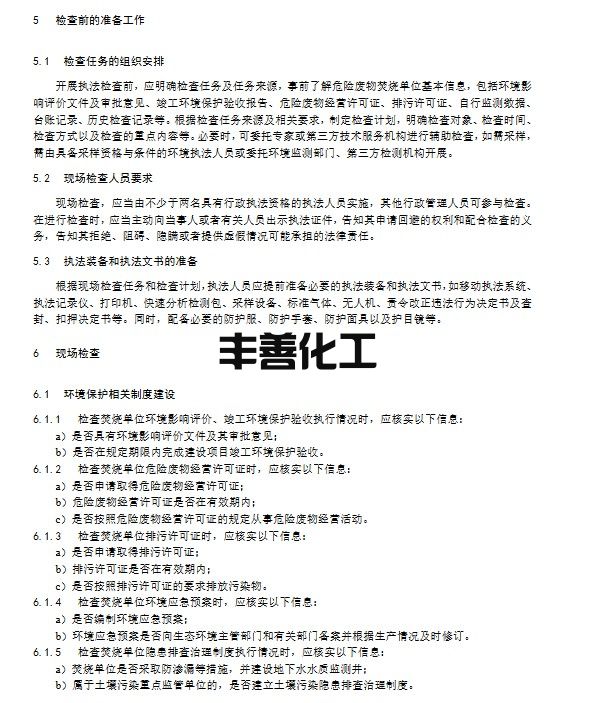
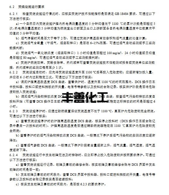
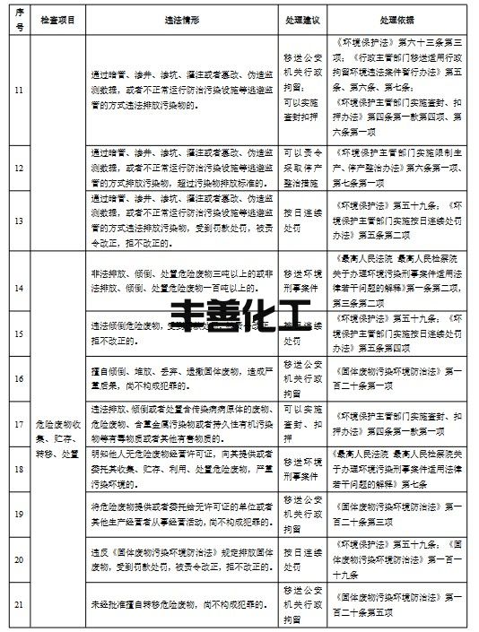
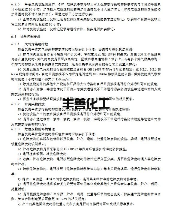
    为进一步贯彻《中华人民共和国环境保护法》《中华人民共和国固体废物污染环境防治法》《排污许可管理条例》等法律法规,指导《危险废物焚烧污染控制标准》(GB 18484—2020)的现场执法检查工作,生态环境部部组织编制了《〈危险废物焚烧污染控制标准〉(GB 18484—2020)执法指南(征求意见稿)》,现公开征求意见。

    生态环境部:《危险废物焚烧污染控制标准》(GB 18484-2020)执法指南(征求意见稿)(图1)

    生态环境部:《危险废物焚烧污染控制标准》(GB 18484-2020)执法指南(征求意见稿)(图2)

    生态环境部:《危险废物焚烧污染控制标准》(GB 18484-2020)执法指南(征求意见稿)(图3)

    生态环境部:《危险废物焚烧污染控制标准》(GB 18484-2020)执法指南(征求意见稿)(图4)

    生态环境部:《危险废物焚烧污染控制标准》(GB 18484-2020)执法指南(征求意见稿)(图5)

    生态环境部:《危险废物焚烧污染控制标准》(GB 18484-2020)执法指南(征求意见稿)(图6)

    生态环境部:《危险废物焚烧污染控制标准》(GB 18484-2020)执法指南(征求意见稿)(图7)

    生态环境部:《危险废物焚烧污染控制标准》(GB 18484-2020)执法指南(征求意见稿)(图8)

    生态环境部:《危险废物焚烧污染控制标准》(GB 18484-2020)执法指南(征求意见稿)(图9)

    生态环境部:《危险废物焚烧污染控制标准》(GB 18484-2020)执法指南(征求意见稿)(图10)

    生态环境部:《危险废物焚烧污染控制标准》(GB 18484-2020)执法指南(征求意见稿)(图11)

    生态环境部:《危险废物焚烧污染控制标准》(GB 18484-2020)执法指南(征求意见稿)(图12)

    生态环境部:《危险废物焚烧污染控制标准》(GB 18484-2020)执法指南(征求意见稿)(图13)

    生态环境部:《危险废物焚烧污染控制标准》(GB 18484-2020)执法指南(征求意见稿)(图14)

    生态环境部:《危险废物焚烧污染控制标准》(GB 18484-2020)执法指南(征求意见稿)(图15)

    生态环境部:《危险废物焚烧污染控制标准》(GB 18484-2020)执法指南(征求意见稿)(图16)