联系电话 180-8004-6314
  • 醋酸钠
  • 乙酸钠
  • 最新公告:
    诚信为本,市场在变,诚信永远不变...
    新闻动态 NEWS 当前位置: 首页 > 新闻动态
    12月26日实施 江苏发布地方标准《锅炉大气污染物排放标准》添加时间:2022-10-09

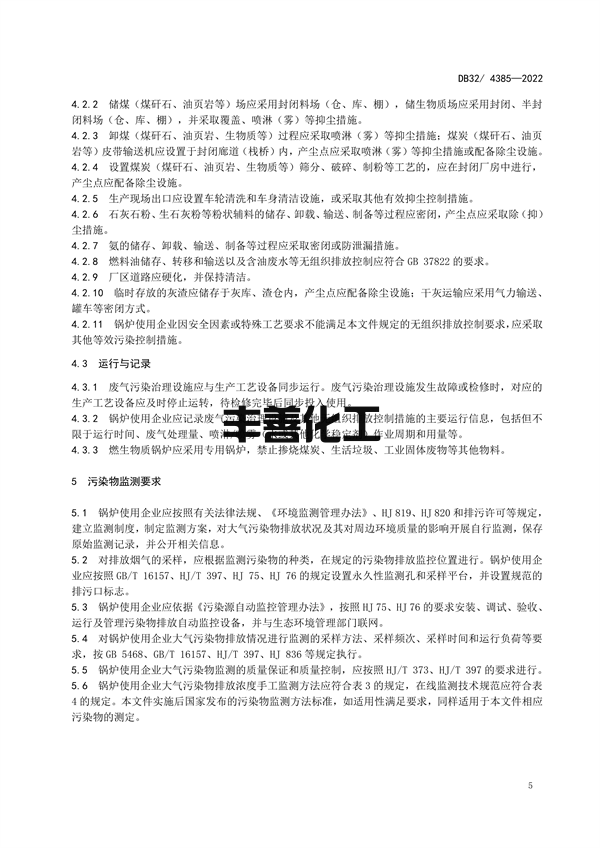
    江苏省市场监督管理局公布江苏省地方标准《锅炉大气污染物排放标准》DB32/ 4385—2022,本文件规定了锅炉大气污染物排放控制、监测、达标判定、实施与监督要求。适用于在用燃煤、燃油、燃气和燃生物质的蒸汽锅炉、热水锅炉及有机热载体锅炉的大气污染物排放管理,以及锅炉建设项目的环境影响评价、环境保护工程设计、竣工环境保护验收、排污许可证核发及其投产后的大气污染物排放管理。将于2022年12月26日起实施。

    12月26日实施 江苏发布地方标准《锅炉大气污染物排放标准》(图1)

    12月26日实施 江苏发布地方标准《锅炉大气污染物排放标准》(图2)

    12月26日实施 江苏发布地方标准《锅炉大气污染物排放标准》(图3)

    12月26日实施 江苏发布地方标准《锅炉大气污染物排放标准》(图4)

    12月26日实施 江苏发布地方标准《锅炉大气污染物排放标准》(图5)

    12月26日实施 江苏发布地方标准《锅炉大气污染物排放标准》(图6)

    12月26日实施 江苏发布地方标准《锅炉大气污染物排放标准》(图7)

    12月26日实施 江苏发布地方标准《锅炉大气污染物排放标准》(图8)

    12月26日实施 江苏发布地方标准《锅炉大气污染物排放标准》(图9)

    12月26日实施 江苏发布地方标准《锅炉大气污染物排放标准》(图10)

    12月26日实施 江苏发布地方标准《锅炉大气污染物排放标准》(图11)