联系电话 180-8004-6314
  • 醋酸钠
  • 乙酸钠
  • 最新公告:
    诚信为本,市场在变,诚信永远不变...
    新闻动态 NEWS 当前位置: 首页 > 新闻动态
    重庆市地标《水泥工业大气污染排放标准》征求意见添加时间:2022-10-07

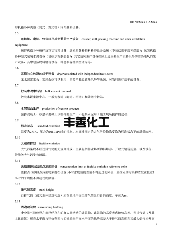
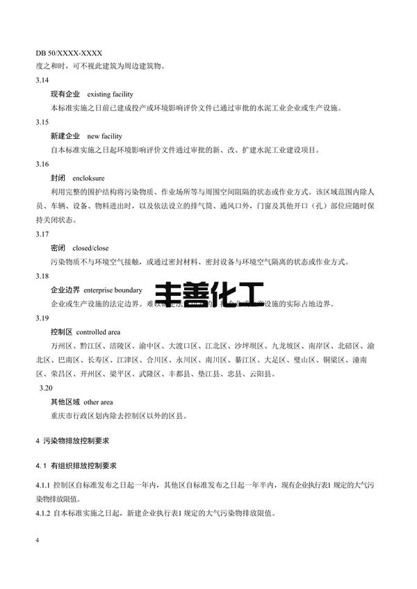
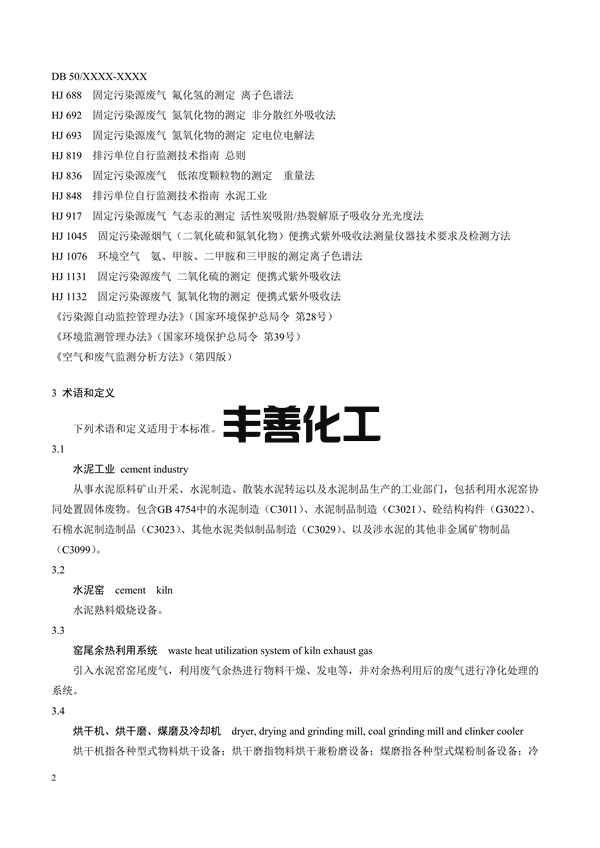
    重庆市生态环境局发布《水泥工业大气污染排放标准(征求意见稿)》,公开征求意见。本标准规定了重庆市水泥制造企业(含独立粉磨站)、水泥原料矿山、散装水泥中转站、水泥制品企业及其生产设施的大气污染物排放标准控制要求、监测及监督管理要求。本标准适用于重庆市现有水泥工业企业或生产设施的大气污染物排放管理,以及水泥工业建设项目的环境影响评价、环境保护设施设计、竣工环境保护验收、排污许可证核发及其投产后的大气污染物排放管理。

    重庆市地标《水泥工业大气污染排放标准》征求意见(图1)

    重庆市地标《水泥工业大气污染排放标准》征求意见(图2)

    重庆市地标《水泥工业大气污染排放标准》征求意见(图3)

    重庆市地标《水泥工业大气污染排放标准》征求意见(图4)

    重庆市地标《水泥工业大气污染排放标准》征求意见(图5)

    重庆市地标《水泥工业大气污染排放标准》征求意见(图6)

    重庆市地标《水泥工业大气污染排放标准》征求意见(图7)

    重庆市地标《水泥工业大气污染排放标准》征求意见(图8)

    重庆市地标《水泥工业大气污染排放标准》征求意见(图9)

    重庆市地标《水泥工业大气污染排放标准》征求意见(图10)

    重庆市地标《水泥工业大气污染排放标准》征求意见(图11)

    重庆市地标《水泥工业大气污染排放标准》征求意见(图12)

    重庆市地标《水泥工业大气污染排放标准》征求意见(图13)