联系电话 180-8004-6314
  • 醋酸钠
  • 乙酸钠
  • 最新公告:
    诚信为本,市场在变,诚信永远不变...
    新闻动态 NEWS 当前位置: 首页 > 新闻动态
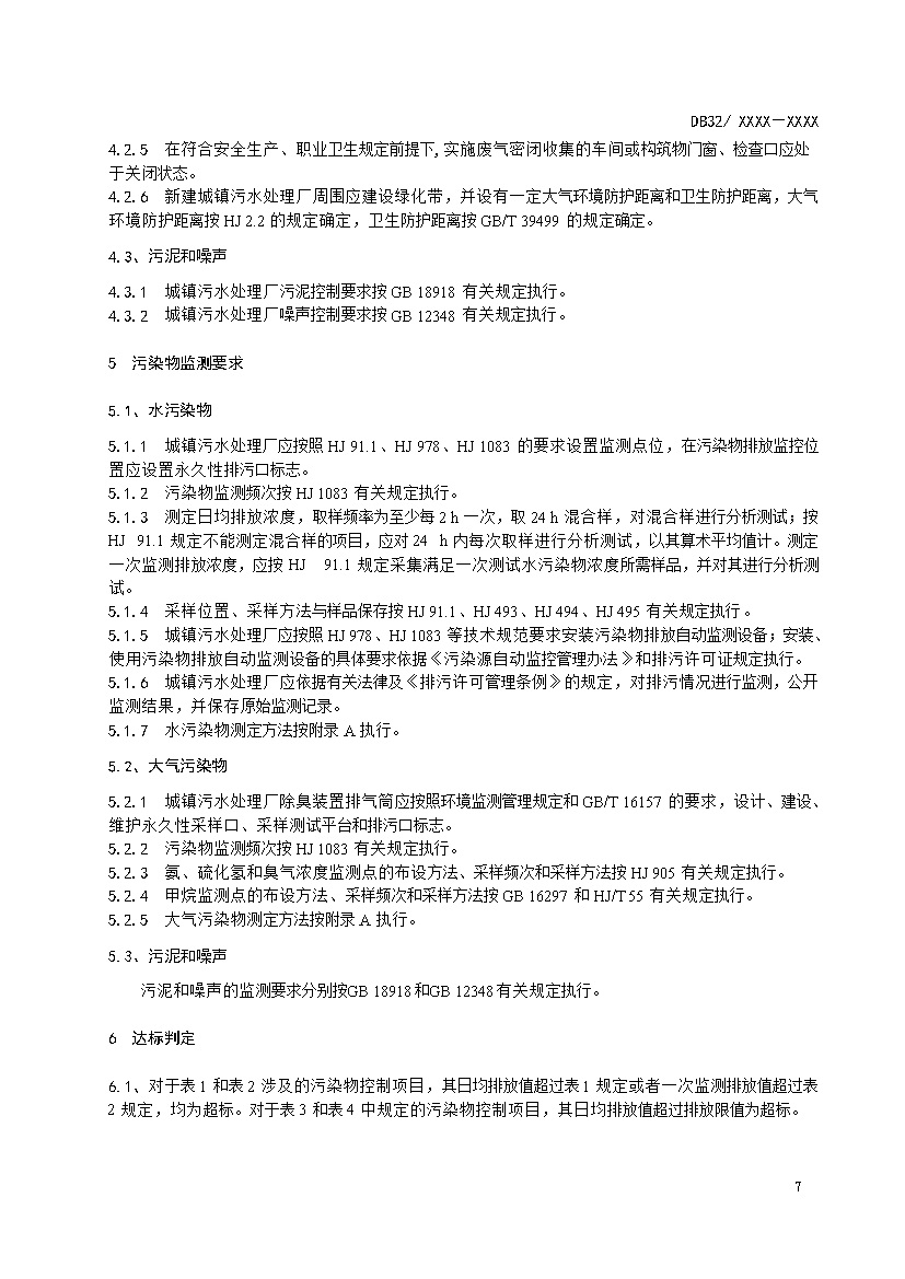
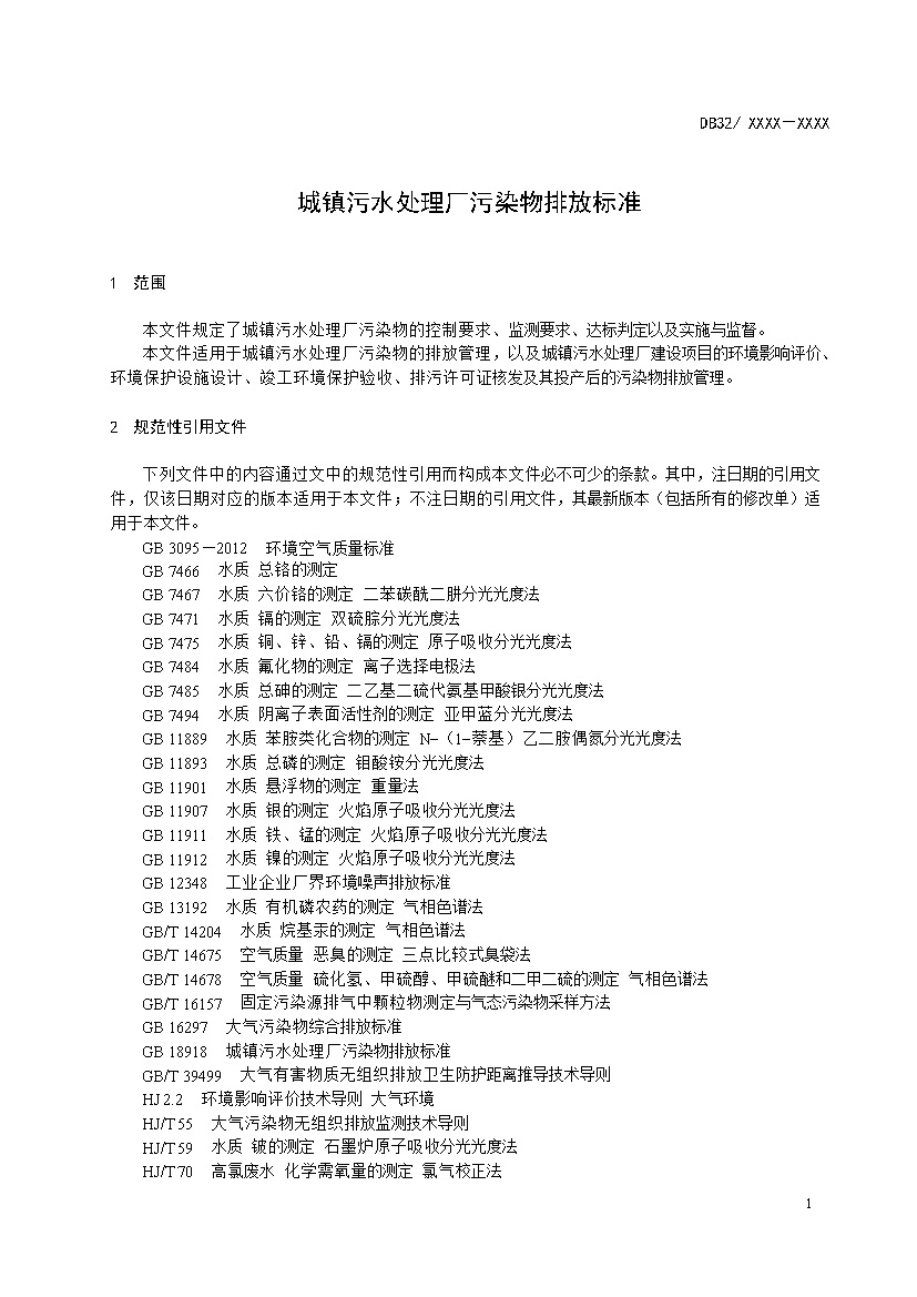
    江苏城镇污水处理厂污染物排放标准(报批稿)添加时间:2022-10-08

    9月22日,江苏省地方标准《城镇污水处理厂污染物排放标准》(报批稿)公示。

    本文件规定了城镇污水处理厂污染物的控制要求、监测要求、达标判定以及实施与监督。

    本文件适用于城镇污水处理厂污染物的排放管理,以及城镇污水处理厂建设项目的环境影响评价、环境保护设施设计、竣工环境保护验收、排污许可证核发及其投产后的污染物排放管理。

    江苏城镇污水处理厂污染物排放标准(报批稿)(图1)

    江苏城镇污水处理厂污染物排放标准(报批稿)(图2)

    江苏城镇污水处理厂污染物排放标准(报批稿)(图3)

    江苏城镇污水处理厂污染物排放标准(报批稿)(图4)

    江苏城镇污水处理厂污染物排放标准(报批稿)(图5)

    江苏城镇污水处理厂污染物排放标准(报批稿)(图6)

    江苏城镇污水处理厂污染物排放标准(报批稿)(图7)

    江苏城镇污水处理厂污染物排放标准(报批稿)(图8)

    江苏城镇污水处理厂污染物排放标准(报批稿)(图9)

    江苏城镇污水处理厂污染物排放标准(报批稿)(图10)

    江苏城镇污水处理厂污染物排放标准(报批稿)(图11)

    江苏城镇污水处理厂污染物排放标准(报批稿)(图12)

    江苏城镇污水处理厂污染物排放标准(报批稿)(图13)

    江苏城镇污水处理厂污染物排放标准(报批稿)(图14)

    江苏城镇污水处理厂污染物排放标准(报批稿)(图15)

    江苏城镇污水处理厂污染物排放标准(报批稿)(图16)

    江苏城镇污水处理厂污染物排放标准(报批稿)(图17)