8月30日,中国政府采购网发布凌海市城南、金城两座污水处理厂特许经营项目预中标公告,预中标供应商为北控水务(中国)投资有限公司、北控(天津)投资有限公司联合体,成交金额为3.48元/吨。
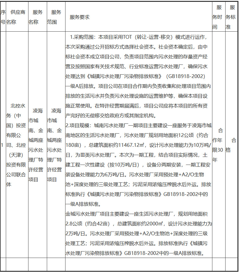
本项目采用TOT(转让-运营-移交)模式进行运作,本次采购通过公开招标方式选择社会资本。社会资本确定后,由中标社会资本成立项目公司,负责项目范围内污水处理的存量资产经营及按照国家有关技术规范、行业标准运营污水处理厂,确保污水处理达到《城镇污水处理厂污染物排放标准》(GB18918-2002)一级A后排放。项目公司在项目合作期内负责收集和处理项目范围内排放的生活污水并负责污水处理设施的运营维护等,确保本项目设施正常使用。在特许经营期届满后,项目公司应将本项目的所有资产完好的无偿移交给政府方或其指定机构。
预算金额:146653.3500000 万元
合同履行期限:合作年限30年
凌海市住房和城乡建设局凌海市城南、金城两座污水处理厂特许经营项目预中标公告
一、项目编号:LNTY-ZBCG-2022-024(招标文件编号:LNTY-ZBCG-2022-024)
二、项目名称:凌海市城南、金城两座污水处理厂特许经营项目
三、中标(成交)信息
供应商名称:北控水务(中国)投资有限公司、北控(天津)投资有限公司联合体
供应商地址:北京市朝阳区望京东园七区18号楼8层801内808
中标(成交)金额:0.0003480(万元)
四、主要标的信息

五、评审专家(单一来源采购人员)名单:
王丙才、侯沫、骆满、陈玫、张金
六、代理服务收费标准及金额:
本项目代理费收费标准:根据招标人与招标代理机构签订的招标代理委托合同中约定按“发改价格[2011]534号文件及[2015]299”规定收取,不足5000元的按5000元收取,代理费计算时,按单价*污水处理量(预估处理量城南污水处理厂64605万吨,金城污水处理厂21535万吨)计算。
本项目代理费总金额:63.0272160 万元(人民币)
七、公告期限
自本公告发布之日起1个工作日。
八、其它补充事宜
辽宁天一工程咨询有限公司受凌海市住房和城乡建设局的委托,对凌海市城南、金城两座污水处理厂特许经营项目进行公开招标,于2022年08月29日进行开标、评标。现将预中标结果公示如下:
一、项目情况:
1、项目名称:凌海市城南、金城两座污水处理厂特许经营项目
2、项目编号: LNTY-ZBCG-2022-024
3、采购方式:公开招标
4、采购公告发布时间:2022年08月05日
5、开标时间:2022年08月29日
二、推荐候选人排名:
第一名:北控水务(中国)投资有限公司、北控(天津)投资有限公司联合体
第二名:北京碧水源科技股份有限公司
第三名:中持水务股份有限公司
三、预中标单位及中标金额:
预中标单位:北控水务(中国)投资有限公司、北控(天津)投资有限公司联合体
预中标(成交)金额:污水处理费单价:城南污水处理厂1.62元/吨、金城污水处理厂1.86元/吨
四、评审小组成员名单:王丙才、侯沫、骆满、陈玫、张金
五、公示期限:2022年8月31日-2022年9月2日
各有关当事人对预中标结果有异议的,应在预中标公告发布之日起5个工作日内以书面形式提出质疑,逾期将不再受理。
九、凡对本次公告内容提出询问,请按以下方式联系。
1.采购人信息
名 称:凌海市住房和城乡建设局
地址:锦州市凌海市
联系方式:王先生 :0416-8851033
2.采购代理机构信息
名 称:辽宁天一工程咨询有限公司
地 址:锦州市古塔区饶阳里90号
联系方式:张女士:0416-4590111
3.项目联系方式
项目联系人:张女士
电 话: 0416-4590111