联系电话 180-8004-6314
  • 醋酸钠
  • 乙酸钠
  • 最新公告:
    诚信为本,市场在变,诚信永远不变...
    新闻动态 NEWS 当前位置: 首页 > 新闻动态
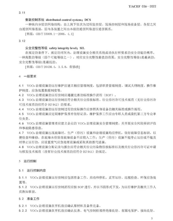
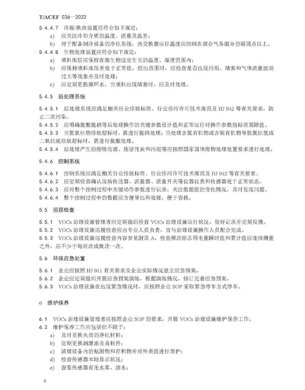
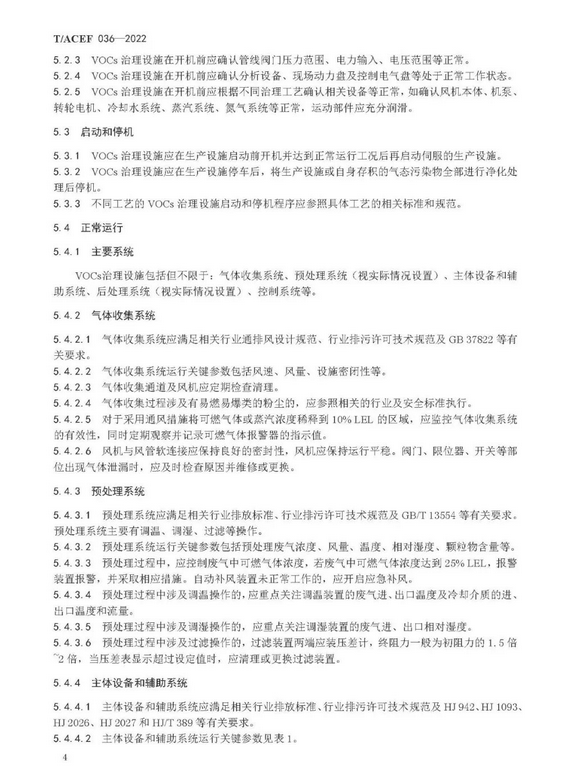
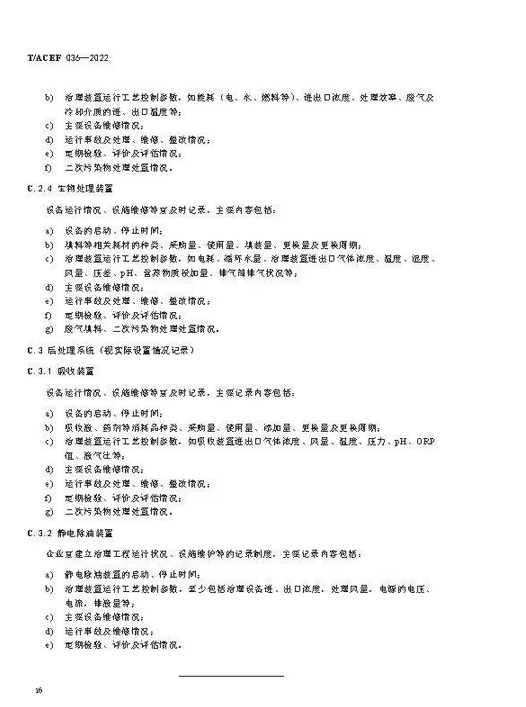
    标准全文 |《挥发性有机物治理设施运行维护与安全管理技术规程》添加时间:2022-08-18

    日前,中华环保联合会发布《挥发性有机物设施运行维护与安全管理技术规程》。本文件规定了挥发性有机物治理设施的运行控制、维护保养、安全管理、记录与报告等要求。 本文件可作为挥发性有机物治理设施系统选定、方案选择、设计、施工、竣工验收及治理设施性能现场检查、现场运行管理的参考依据。

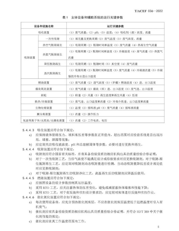
    标准全文 |《挥发性有机物治理设施运行维护与安全管理技术规程》(图1)

    标准全文 |《挥发性有机物治理设施运行维护与安全管理技术规程》(图2)

    标准全文 |《挥发性有机物治理设施运行维护与安全管理技术规程》(图3)

    标准全文 |《挥发性有机物治理设施运行维护与安全管理技术规程》(图4)

    标准全文 |《挥发性有机物治理设施运行维护与安全管理技术规程》(图5)

    标准全文 |《挥发性有机物治理设施运行维护与安全管理技术规程》(图6)

    标准全文 |《挥发性有机物治理设施运行维护与安全管理技术规程》(图7)

    标准全文 |《挥发性有机物治理设施运行维护与安全管理技术规程》(图8)

    标准全文 |《挥发性有机物治理设施运行维护与安全管理技术规程》(图9)

    标准全文 |《挥发性有机物治理设施运行维护与安全管理技术规程》(图10)

    标准全文 |《挥发性有机物治理设施运行维护与安全管理技术规程》(图11)

    标准全文 |《挥发性有机物治理设施运行维护与安全管理技术规程》(图12)

    标准全文 |《挥发性有机物治理设施运行维护与安全管理技术规程》(图13)

    标准全文 |《挥发性有机物治理设施运行维护与安全管理技术规程》(图14)

    标准全文 |《挥发性有机物治理设施运行维护与安全管理技术规程》(图15)

    标准全文 |《挥发性有机物治理设施运行维护与安全管理技术规程》(图16)

    标准全文 |《挥发性有机物治理设施运行维护与安全管理技术规程》(图17)

    标准全文 |《挥发性有机物治理设施运行维护与安全管理技术规程》(图18)