联系电话 180-8004-6314
  • 醋酸钠
  • 乙酸钠
  • 最新公告:
    诚信为本,市场在变,诚信永远不变...
    新闻动态 NEWS 当前位置: 首页 > 新闻动态
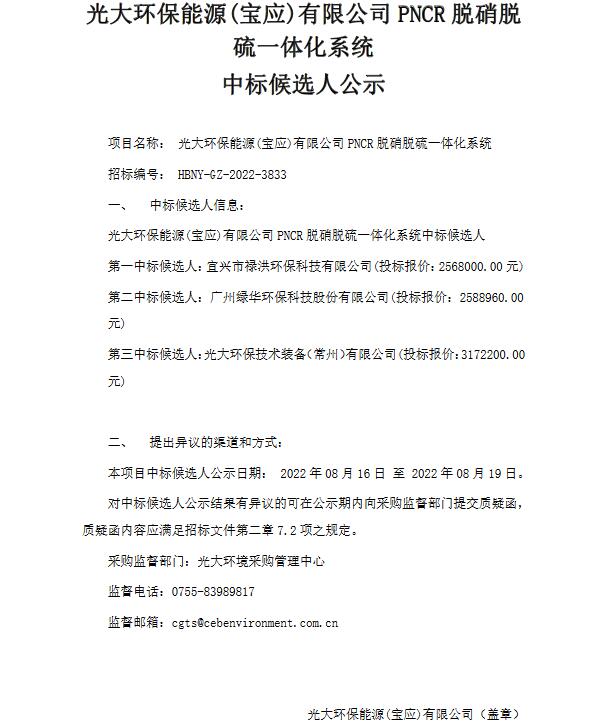
    光大环保能源(宝应)有限公司PNCR脱硝脱硫一体化系统中标候选人公示添加时间:2022-08-18

    8月16日,光大环境招标采购平台发布光大环保能源(宝应)有限公司PNCR脱硝脱硫一体化系统中标候选人公示。公告显示,宜兴禄洪环保科技有限公司预中标该项目。详情如下:

    光大环保能源(宝应)有限公司PNCR脱硝脱硫一体化系统中标候选人公示(图1)

    光大环保能源(宝应)有限公司PNCR脱硝脱硫一体化系统中标候选人公示(图2)