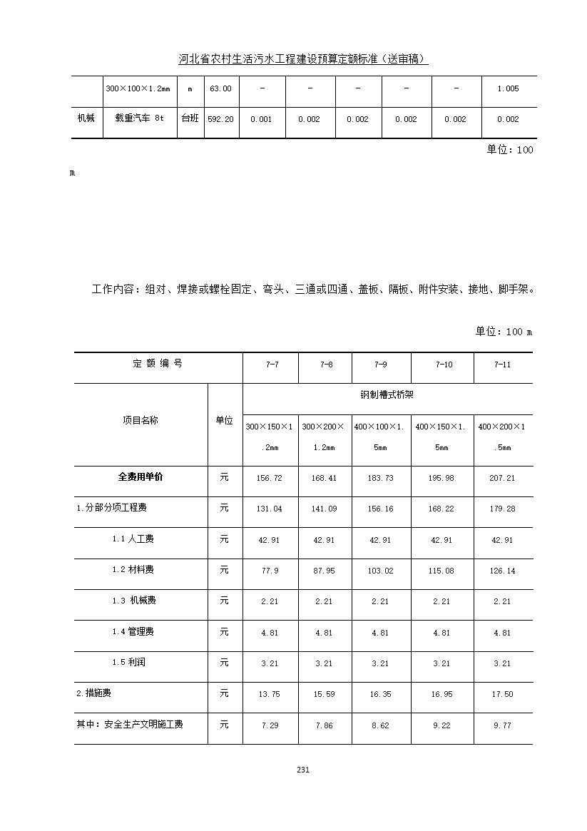
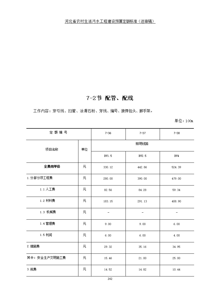
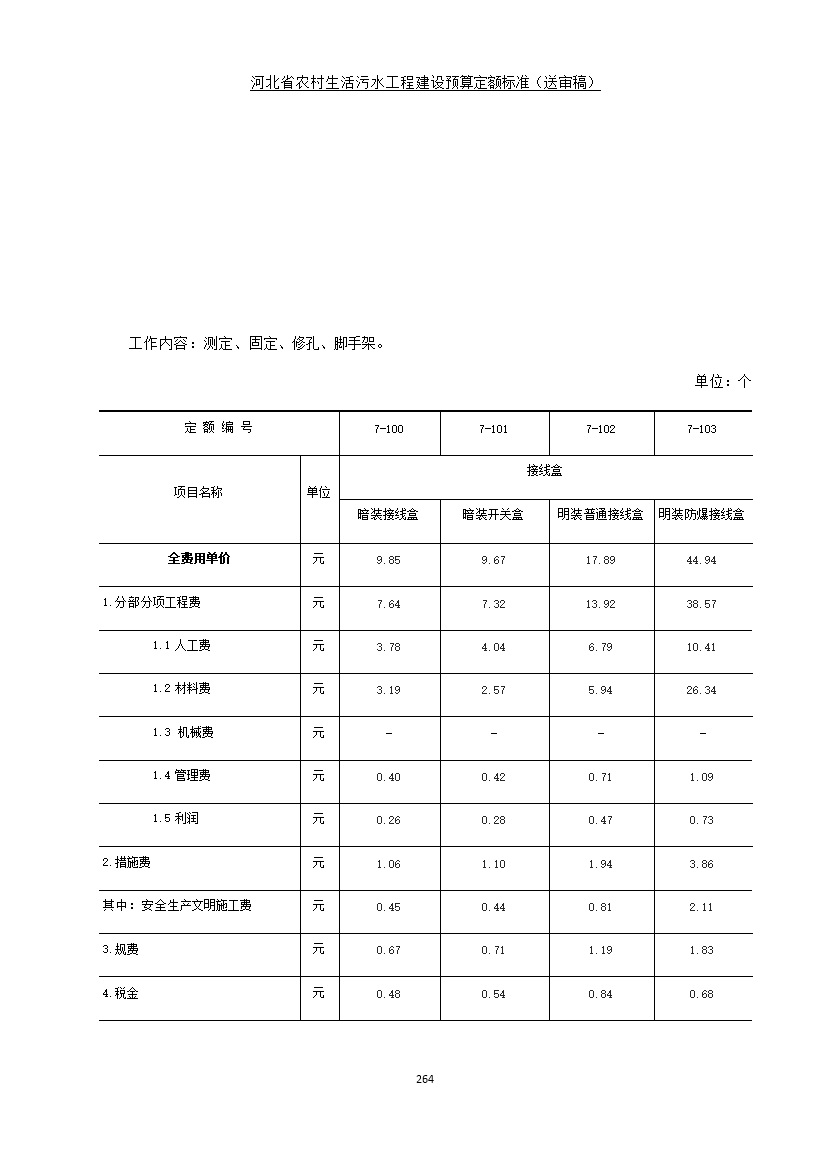
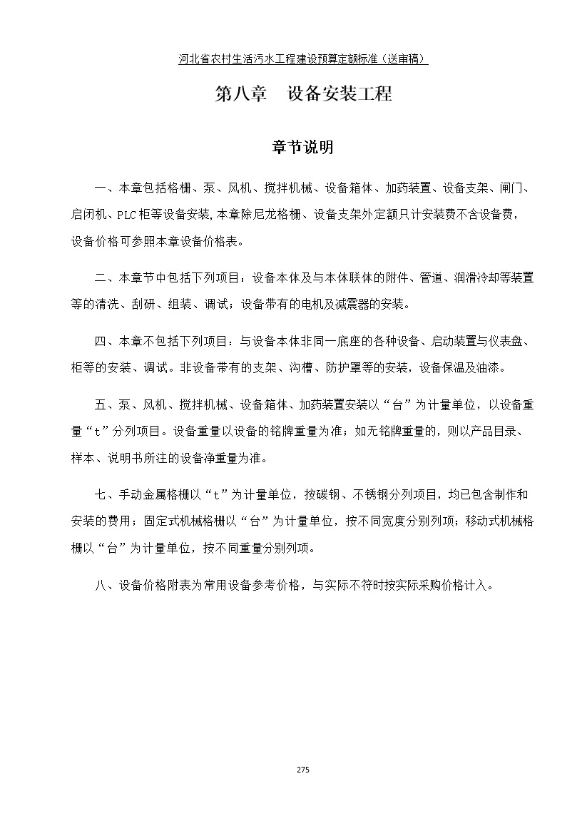
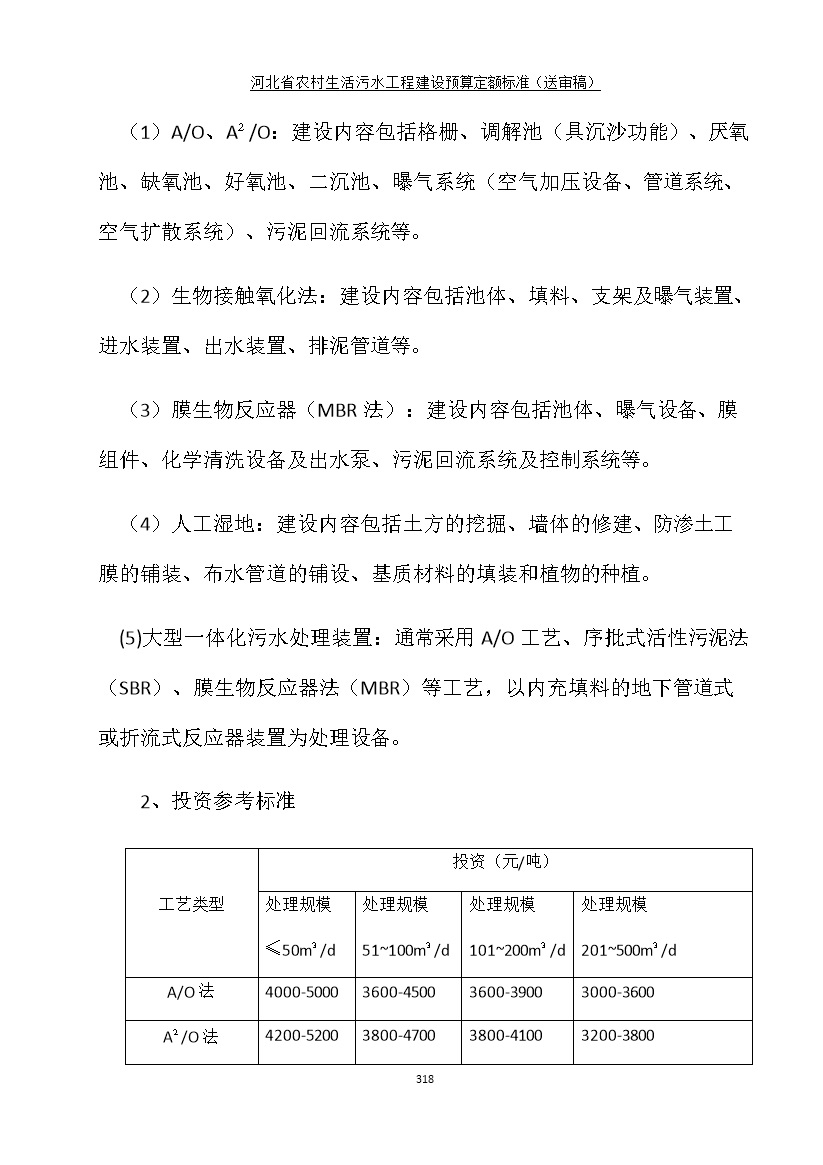
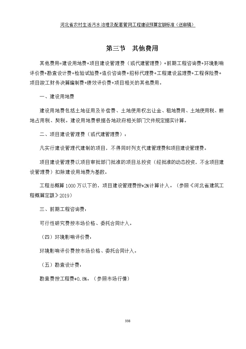
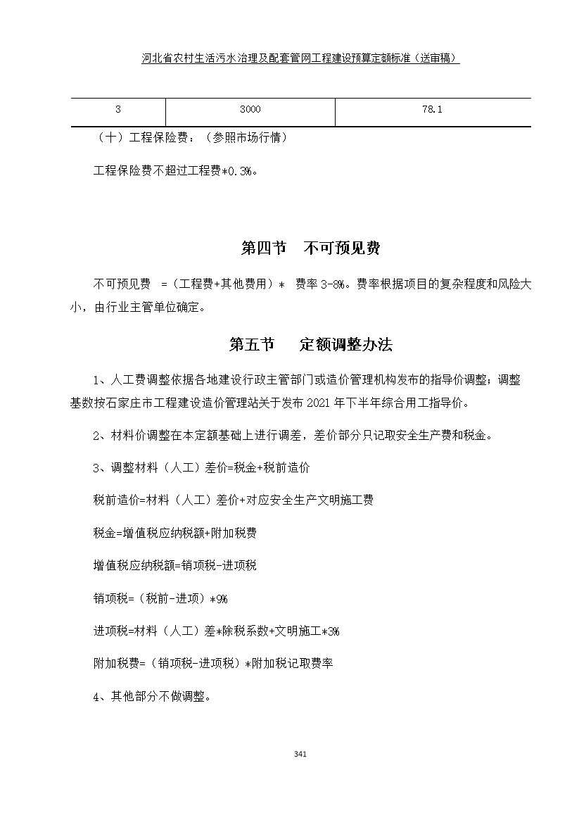
8月16日,河北省生态环境厅发布关于公开征求《河北省农村生活污水工程建设预算定额标准》意见的公告,旨在适应预算管理需要,规范河北省农村生活污水处理设施建设的预算编制,科学合理安排项目经费,确保农村生活污水处理设施建设资金合理高效使用。
关于公开征求《河北省农村生活污水工程建设预算定额标准》意见的公告
为适应预算管理需要,规范河北省农村生活污水处理设施建设的预算编制,科学合理安排项目经费,确保农村生活污水处理设施建设资金合理高效使用,河北省生态环境厅组织编制了《河北省农村生活污水工程建设预算定额标准》,现向社会公开征求意见。公众可通过以下途径和方式提出反馈意见:
一、将意见发送至电子邮箱:hbncws123@163.com,邮件主题请注明“定额标准意见反馈”。
二、信函寄至:河北省石家庄市裕华路106号河北省生态环境厅土壤生态环境处(邮编:050051),并请在信封上注明“定额标准意见反馈”字样。
意见反馈截止时间为2022年9月10日。
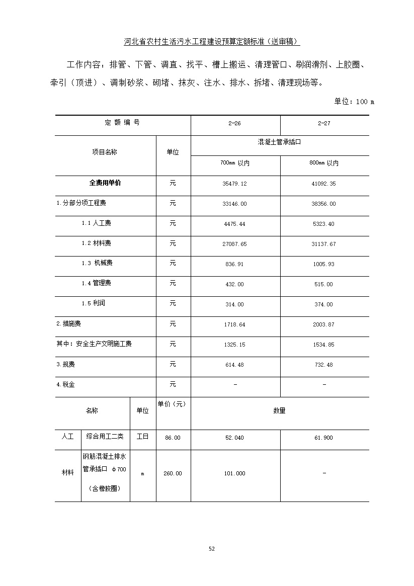
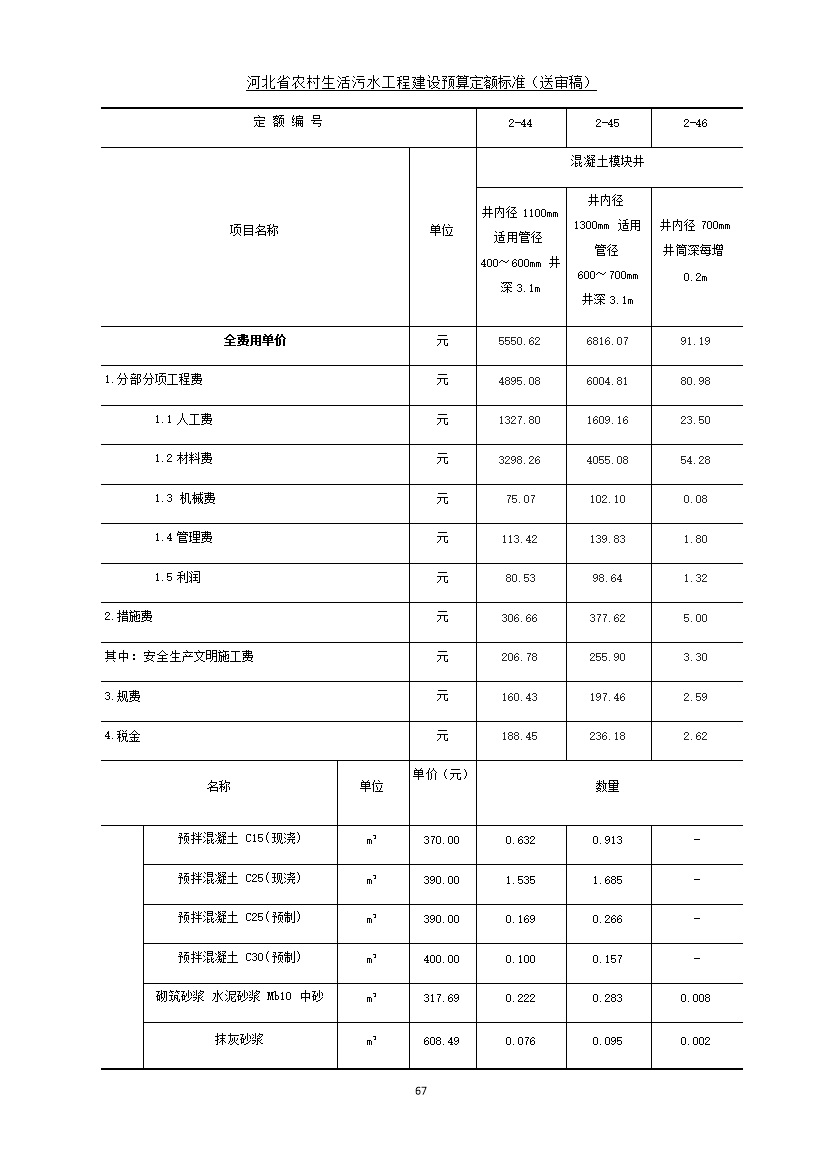
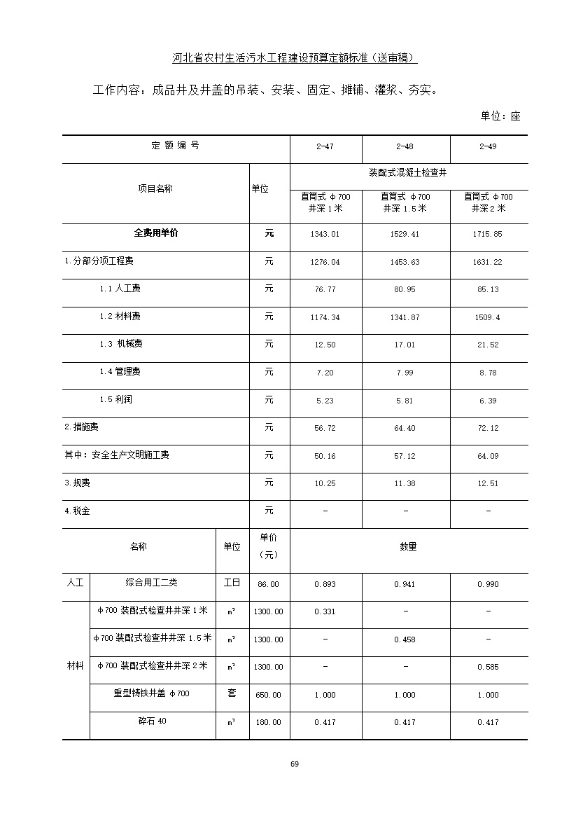
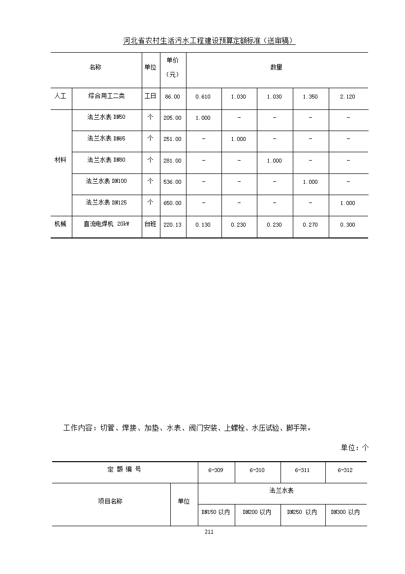
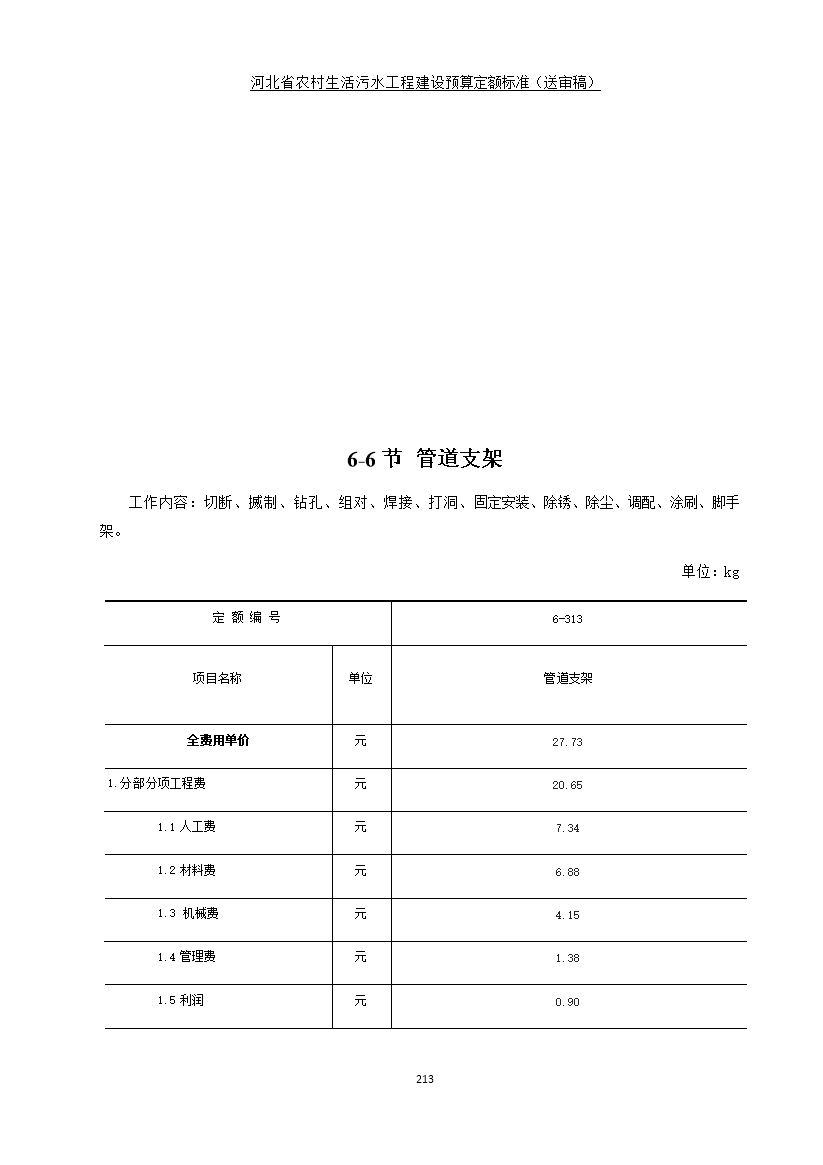
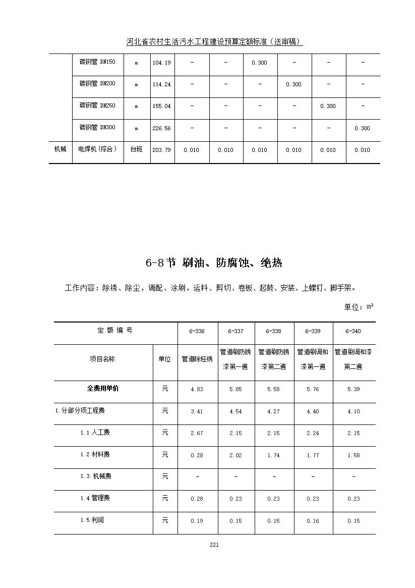
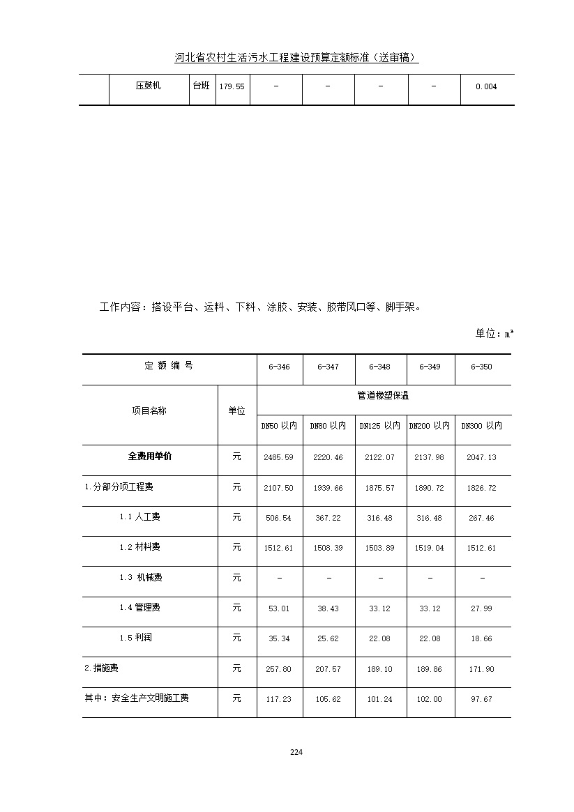
附件:《河北省农村生活污水工程建设预算定额标准(公开征求意见稿)》
河北省生态环境厅
2022年8月16日




























































































































































































































































































































































