近日,《上海市农业农村污染治理攻坚战行动计划实施方案(2021-2025年)》印发,根据方案,到2025年,农村环境整治扎实推进,农业面源污染得到初步管控,农村生态环境质量稳定向好。新增完成90个行政村环境整治任务,农村生活污水治理率达到90%,持续巩固农村水体消黑除劣成效;农村生活垃圾保持100%有效收集、无害化处置,生活垃圾分类达标率稳定在95%以上;化肥和农药总施用量比2020年分别下降9%和10%,主要农作物化肥、农药利用率均达到43%,农药包装废弃物和农业薄膜回收率达到100%;畜禽粪污资源化利用实现全覆盖(综合利用率居全国前列),粮油作物秸秆资源化利用率达到98%。
上海市生态环境局 上海市农业农村委员会上海市绿化和市容管理局 上海市水务局关于印发《上海市农业农村污染治理攻坚战行动计划实施方案(2021-2025年)》的通知
沪环生〔2022〕133号
各相关区人民政府、市卫生健康委、市文化旅游局、市规划资源局、市发展改革委、市市场监管局:
为贯彻落实《农业农村污染治理攻坚战行动方案(2021-2025年)》(环土壤〔2022〕8号),市生态环境局、市农业农村委(市乡村振兴局)、市绿化市容局、市水务局联合制定了《上海市农业农村污染治理攻坚战行动计划实施方案(2021-2025年)》,现印发你们,请认真贯彻执行。
上海市生态环境局 上海市农业农村委员会
上海市绿化和市容管理局 上 海 市 水 务 局
2022年7月30日
上海市农业农村污染治理攻坚战行动计划实施方案(2021-2025年)
为深入贯彻《中共中央 国务院关于深入打好污染防治攻坚战的意见》,按照《生态环境部 国家发展和改革委员会 财政部 自然资源部 住房和城乡建设部 水利部 农业农村部关于印发“十四五”土壤、地下水和农村生态环境保护规划的通知》《生态环境部 农业农村部 住房和城乡建设部 水利部 国家乡村振兴局关于印发〈农业农村污染治理攻坚战行动方案(2021-2025年)〉的通知》《推动长江经济带发展领导小组办公室关于印发〈“十四五”长江经济带农业面源污染综合治理实施方案〉的通知》以及本市《关于深入打好污染防治攻坚战迈向建设美丽上海新征程的实施意见》《上海市农村人居环境优化提升行动实施方案》等要求,结合本市实际,制定本实施方案。
一、总体要求
以习近平新时代中国特色社会主义思想为指导,全面贯彻党的十九大和十九届历次全会精神,积极践行党中央、国务院和市委市政府关于深入打好污染治理攻坚战、全面推进乡村振兴加快推进农业农村现代化的决策部署,坚持精准治污、科学治污、依法治污,聚焦农村生活污水治理、农村水环境质量提升、农业面源污染防治等重点领域,持续改善农村人居环境,不断提升人民群众的幸福感、获得感和满意度,奋力书写乡村振兴新篇章。
二、工作目标
到2025年,农村环境整治扎实推进,农业面源污染得到初步管控,农村生态环境质量稳定向好。新增完成90个行政村环境整治任务,农村生活污水治理率达到90%,持续巩固农村水体消黑除劣成效;农村生活垃圾保持100%有效收集、无害化处置,生活垃圾分类达标率稳定在95%以上;化肥和农药总施用量比2020年分别下降9%和10%,主要农作物化肥、农药利用率均达到43%,农药包装废弃物和农业薄膜回收率达到100%;畜禽粪污资源化利用实现全覆盖(综合利用率居全国前列),粮油作物秸秆资源化利用率达到98%。
三、重点任务
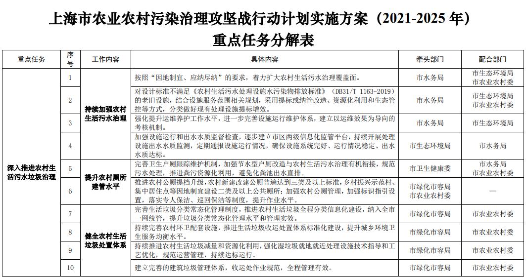
(一)深入推进农村生活污水垃圾治理
1. 持续加强农村生活污水治理。按照“因地制宜、应纳尽纳”的要求,着力扩大农村生活污水治理覆盖面。对设计标准不满足《农村生活污水处理设施水污染物排放标准》(DB31/T 1163-2019)的老旧设施,结合设施服务范围相关规划,采用提标或纳管改造、资源化利用和生态管控等方式,分类做好现有处理设施提标增效。强化提升运维养护工作水平,进一步完善设施运行维护体系,建立以运维效果为导向的考核机制。加强设施运行和出水水质监督检查,逐步建立市区两级信息化监管平台,持续开展处理设施出水水质监测,定期通报设施运行情况,确保设施系统完好、运行情况稳定、出水水质达标。到2025年,实现规划保留村庄生活污水治理基本全覆盖,规划不保留村庄生活污水得到有效管控。
2. 提升农村厕所建管水平。完善卫生户厕跟踪维护机制,加强节水型户厕改造与农村生活污水治理有机衔接,规范污水处理,推进粪污资源化利用,避免化粪池出水直排。推进农村公厕提档升级,农村新建改建公厕普遍达到三类及以上标准,乡村振兴示范村、集中居住点等因地制宜建设二类及以上公共厕所;加强农村公厕管理,加强标识指引设置,落实专人保洁、巡回保洁等制度,提升作业水平。
3. 健全农村垃圾处置体系。完善生活垃圾分类常态化管理制度,推进农村生活垃圾全程分类信息化建设,纳入全市一网统管,提升垃圾分类常态化管理水平和管理实效。持续完善农村环卫配套设施,推进生活垃圾收运处置体系标准化建设,提升城乡环境卫生服务均衡水平。持续推进农村生活垃圾减量和资源化利用,强化湿垃圾就地就近处理设施技术指导和工艺优化,规范运营管理,持续达标运行。建立完善的建筑垃圾管理体系,收运处作业规范,全程管理有效。到2025年,生活垃圾回收利用率达到45%以上,农村区域湿垃圾90%以上纳入资源化处置体系。
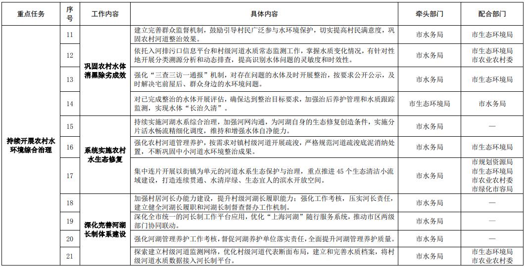
(二)持续开展农村水环境综合治理
1. 巩固农村水体消黑除劣成效。建立完善群众监督机制,鼓励引导村民广泛参与水环境保护,切实提高村民满意度,巩固农村河道整治效果。依托入河排污口信息平台和村级河道水质常态监测工作,掌握水质变化情况,有针对性地开展分类溯源分析和动态排查,提高识别水体问题的灵敏度和时效性。强化“三查三访一通报”机制,对存在问题的水体及时开展整治,按要求公开公示,及时解决宅前屋后、群众身边的水环境问题。对已完成整治的水体开展评估,确保达到整治目标要求,加强治后养护管理和水质跟踪监测,实现水体“长治久清”。
2. 系统实施农村水生态修复。持续实施河湖水系综合治理,加强河网沟通,为河湖自身的生态修复创造条件,实施分片活水畅流精细化调度,维持和增强水体自净能力。强化农村河道管理养护,按需求对镇村级河道开展疏浚,严格规范河道疏浚底泥消纳处置,不断巩固中小河道水环境整治成果。集中连片开展以街镇为单元的河道水系生态保护与治理,重点推进45个生态清洁小流域建设,打造连续贯通、水清岸绿、生态宜人的滨水开放空间。
3. 深化完善河湖长制体系建设。加强村居河长办能力建设,提升村级河湖长履职能力;强化工作考核,压实河长责任,建立健全河湖长履职和河湖长制督查督办工作机制。深化全市统一的河长制工作平台应用,优化“上海河湖”随行服务系统,推动市区两级部门协同联动。强化河湖管理养护工作考核,督促河湖养护单位落实责任,全面提升河湖管理养护质量。探索建立村级河道监测网络,优化村级河道代表断面布局,建立和完善水质档案,将村级河道水质数据接入河长制平台。
(三)不断加强种植业面源污染防治
1. 推进化肥农药减量增效。推进绿色生产方式,优化生产布局,开展农产品绿色生产基地建设,绿色生产基地覆盖率达到60%,绿色农产品认证率达到30%以上。全面推广精准施肥,加强化肥农药生产经营管理和使用指导,分区域、分作物合理调整化肥的精准施用和投入比例,通过测土配方施肥和有机肥替代,减少化肥施用量。推广新型水肥一体化等节肥、节药、节水装备,减少挥发和流失,提高化肥用药利用率。推进农药减量控害,强化病虫害统防统治和全程绿色防控,推广高效植保机械设备。构建农作物病虫害监测预警体系,提高重大病虫疫情监测预警能力。鼓励新型经营主体、社会化服务组织等开展肥料统配统施、病虫害统防统治等专业化服务。到2025年,主要农作物测土配方施肥技术覆盖率稳定在90%以上。
2. 探索研究面源防控路径。开展农业面源污染监测评估试点,以种植业面源污染为重点,试点开展农业面源污染遥感监测、统计调查、地面监测和模型评估,大尺度分析农业面源污染排放和入河负荷。以灌区为单位,开展种植业面源污染监测体系、治理模式和管理对策试点研究,建立长期、动态的监测跟踪机制。持续开展1000亩以上灌区农田灌溉用水和出水水质监测,掌握水质现状及其动态变化过程和规律。结合高标准农田、菜田建设,率先在水源保护区、生态建设区以及生态敏感区等重点区域,探索试行生态沟渠、暴雨塘等农田径流污染物生态拦截技术应用与效果评估。
(四)全面提升农业废弃物管理
规范回收处置和综合利用。推进农田残留地膜、农药化肥塑料包装等清理整治工作,逐步降低农田残留地膜量,试点推广全生物可降解地膜。加强农药包装废弃物和农业薄膜回收处置,基本实现全量回收。推进生态循环农业发展,因地制宜配置秸秆、蔬菜废弃物、藤蔓等就地就近处理设施,持续推进粮油作物秸秆和蔬菜等种植业废弃物资源化利用,支持和引导秸秆离田利用产业化发展。
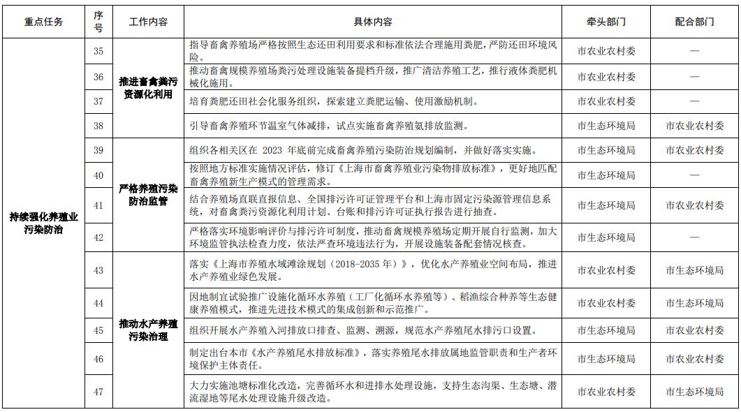
(五)持续强化养殖业污染防治
1. 推进畜禽粪污资源化利用。以绿色种养循环为发展方向,促进资源环境承载能力、畜产品供给保障能力和养殖废弃物资源化利用能力相匹配。指导畜禽养殖场严格按照生态还田利用要求和标准依法合理施用粪肥,严防还田环境风险。推动畜禽规模养殖场粪污处理设施装备提档升级,推广清洁养殖工艺,推行液体粪肥机械化施用。培育粪肥还田社会化服务组织,探索建立粪肥运输、使用激励机制。引导畜禽养殖环节温室气体减排,试点实施畜禽养殖氨排放监测。到2025年,畜禽规模养殖场全面建立粪污资源化利用计划和台账,粪污处理设施装备配套率保持100%。
2. 严格养殖污染防治监管。组织各相关区在 2023 年底前完成畜禽养殖污染防治规划编制,并做好落实实施。按照地方标准实施情况评估,修订《上海市畜禽养殖业污染物排放标准》,更好地匹配畜禽养殖新生产模式的管理需求。结合养殖场直联直报信息、全国排污许可证管理平台和上海市固定污染源管理信息系统,对畜禽粪污资源化利用计划、台账和排污许可证执行报告进行抽查。严格落实环境影响评价与排污许可制度,推动畜禽规模养殖场定期开展自行监测,加大环境监管执法检查力度,依法严查环境违法行为,开展设施装备配套情况核查。
3. 推动水产养殖污染治理。落实《上海市养殖水域滩涂规划(2018-2035年)》,优化水产养殖业空间布局,推进水产养殖业绿色发展,促进产业转型升级。因地制宜试验推广设施化循环水养殖(工厂化循环水养殖等)、稻渔综合种养等生态健康养殖模式,推进先进技术模式的集成创新和示范推广。组织开展水产养殖入河排放口排查、监测、溯源,规范水产养殖尾水排污口设置。制定出台本市《水产养殖尾水排放标准》,落实养殖尾水排放属地监管职责和生产者环境保护主体责任。大力实施池塘标准化改造,完善循环水和进排水处理设施,支持生态沟渠、生态塘、潜流湿地等尾水处理设施升级改造。到2025年,水产绿色健康养殖比重达到80%。
四、保障措施
(一)加强组织领导,强化分工协作。
市生态环境局、市农业农村委(市乡村振兴局)、市水务局、市绿化市容局会同相关部门,加强统筹领导、协调推进、定期调度和监督落实。各相关区是深入打好农业农村污染治理攻坚战的主体,要进一步建立机制、分解目标、明确责任和制定举措,按要求报送目标任务进展情况,按年度总结推进。
(二)完善投入政策,拓宽资金渠道。
落实生态环境领域市与区财政事权和支出责任划分实施方案,健全以基本农田、公益林、水源保护区为核心的生态补偿机制。建立农村人居环境整治管护长效机制,推动农村厕所、生活污水和垃圾处理设施等一体化运行管护。落实污染治理相关税费优惠政策。大力发展农业农村绿色金融,引导社会资本以多种形式参与农业农村污染治理项目投资建设。
(三)加强科技支撑,重视宣传引导。
促进科研资源整合与协同创新,提高农业农村污染治理现代化水平,分区分类建立农村生活污水、农业面源污染等领域的治理技术和监测规范。加强核心技术研发力度,促进生态环境科技研发与成果转化。充分利用新闻媒体进行宣传,做好典型案例的报道与经验推广。通过形式多样的宣传,引导公众积极参与农业农村生态环境保护工作。
(四)强化日常监管,开展监督考核。
加强农村环境质量监测,持续开展农村生活污水、农村河道湖塘、农田灌溉用水和出水、畜禽养殖场排污口监测,进一步健全农业农村监测网络。健全农村环境整治成效评估机制,对整治情况开展定期抽查。将农业农村污染治理突出问题纳入市级生态环境保护督察范畴,对污染问题严重、治理工作推进不力的地区进行严肃问责。


