日前,南通市人民政府办公室印发《南通市“十四五” 生态环境基础设施建设规划》,据测算,到“十四五”末期,南通市主城区暂不存在城镇生活污水处理能力缺口,而其余县(市、区)出现不同程度的缺口,其中通州区的缺口最大,约 7.80 万吨/日。从市级综合来看,南通市到“十四五”末期的城镇生活污水处理能力缺口量约 32.19 万吨/日。到“十四五”末期全市工业污水处理能力缺口约为 22.52 万吨/日。
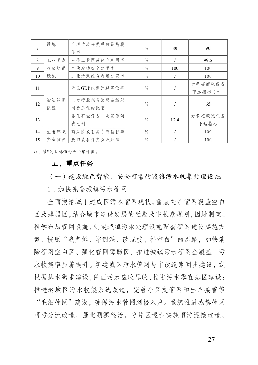
城乡污水处理设施建设目标:到 2025 年,各县(市、区) 城市建成区 60%以上面积建成“污水处理提质增效达标区”,基本实现污水管网全覆盖、全收集、全输送、全处理,实现“污水不入河、外水不进管、进厂高浓度、减排高效能”,全面构建“源头管控到位、厂网衔接配套、管网养护精细、污水处理优质、污泥处置安全”的城镇污水收集处理新格局。全市农村生活污水治理率达 80%,自然村生活污水治理率大幅提高,农村生活污水治理农户覆盖率明显提升。
工业废水处理目标:省级及以上工业园区和主要涉水行业所在园区污水管网全覆盖、工业废水集中处理设施稳定达标运行。 在电镀、印染等园区基本实现“一企一管”全覆盖,完善相应监测监控设施。进一步完善园区污水处理厂管理平台,对全市所有工业园区污水处理厂进行全过程、智慧化监管并实现联网。





































































