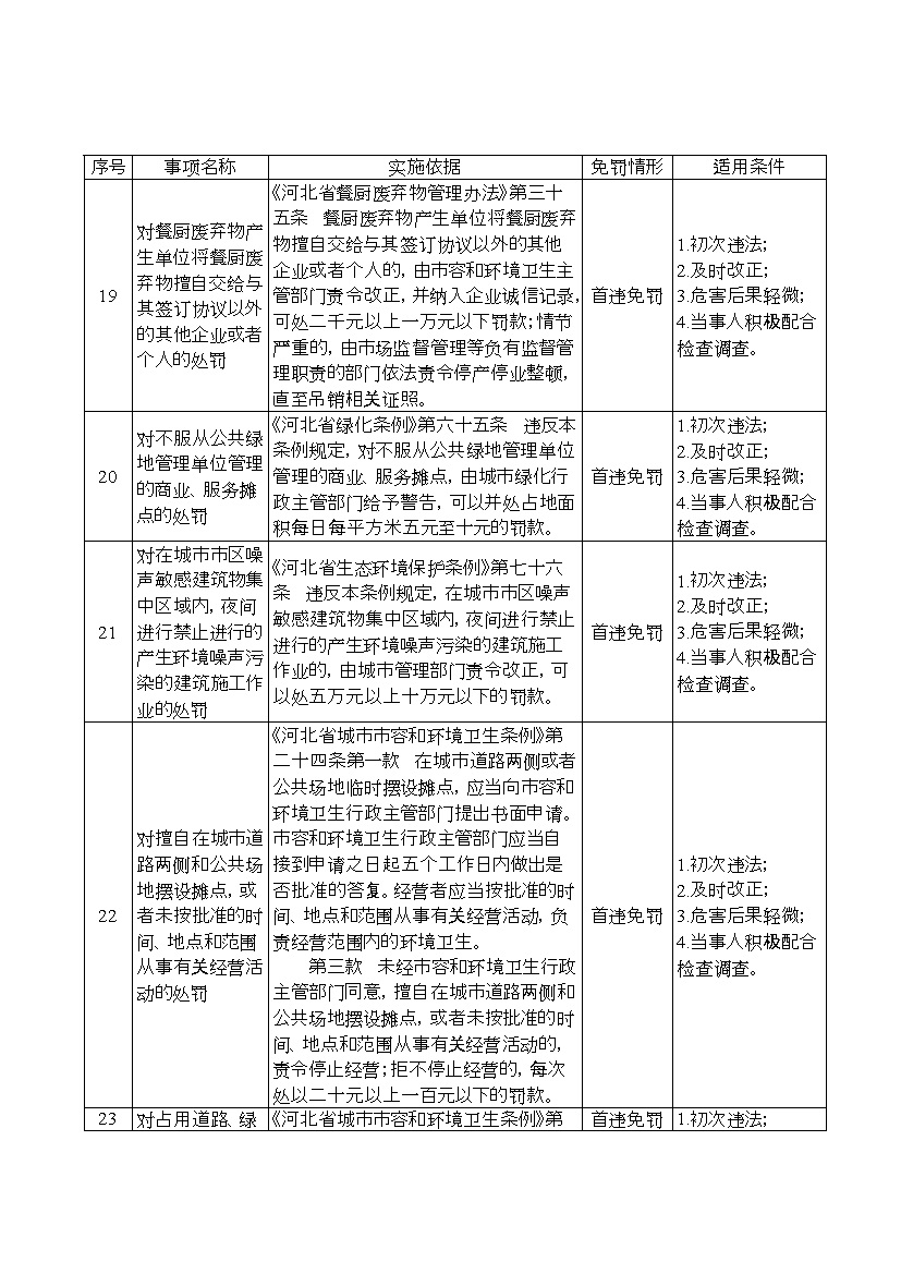
8月23日,河北省住建厅发布了关于印发《河北省住房和城乡建设领域轻微违法行为包容免罚清单》的通知,《免罚清单》中包含“轻微不罚”和“首违免罚”两种情形。“轻微不罚”,即对违法行为轻微、及时改正、没有造成危害后果、当事人积极配合检查调查的,不予行政处罚。“首违免罚”即对初次违法、危害后果轻微、及时改正、当事人积极配合检查调查的,不予行政处罚。各市在实施行政管理和行政处罚过程中,要坚持处罚与教育相结合、过罚相当的原则,结合案件的事实、性质、情节、证据和社会危害程度综合判断,适用《免罚清单》时,要同时满足《免罚清单》适用条件的全部要件。
《城镇污水排入排水管网许可管理办法》第二十八条 排水户名称、法定代表人等其他事项变更,未按本办法规定及时向城镇排水主管部门申请办理变更的,由城镇排水主管部门责令改正,可以处3万元以下罚款。轻微不罚的情形:
1.违法行为轻微(资料完备,逾期不超过3个月);
2.及时改正;
3.没有造成危害后果;
4.当事人积极配合检查调查。
《城镇排水与污水处理条例》第五十条 违反本条例规定,排水户未取得污水排入排水管网许可证向城镇排水设施排放污水的,由城镇排水主管部门责令停止违法行为,限期采取治理措施,补办污水排入排水管网许可证,可以处50万元以下罚款;造成损失的,依法承担赔偿责任;构成犯罪的,依法追究刑事责任。
《城镇排水与污水处理条例》第五十条 违反本条例规定,排水户未取得污水排入排水管网许可证向城镇排水设施排放污水的,由城镇排水主管部门责令停止违法行为,限期采取治理措施,补办污水排入排水管网许可证,可以处50万元以下罚款;造成损失的,依法承担赔偿责任;构成犯罪的,依法追究刑事责任。首违免罚的情形:
1.初次违法;
2.及时改正;
3.危害后果轻微;
4.当事人积极配合检查调查。
关于印发《河北省住房和城乡建设领域轻微违法行为包容免罚清单》的通知
各市(含定州、辛集市)住房和城乡建设局(建设局、住房保障和房产管理局)、城市管理综合行政执法局、住房公积金管理中心,石家庄市园林局,雄安新区管委会规划建设局、综合执法局,雄安新区住房管理中心:
为进一步规范执法行为,打造法治化的营商环境,推进包容审慎监管,充分发挥行政处罚的教育、引导作用,落实《行政处罚法》等法律法规政策的规定,结合我省住房城乡建设执法实际,省住房城乡建设厅制定了《河北省住房和城乡建设领域轻微违法行为包容免罚清单》(以下简称《免罚清单》),现印发给你们,请结合本地实际抓好落实。
一、适用条件
《免罚清单》中包含“轻微不罚”和“首违免罚”两种情形。“轻微不罚”,即对违法行为轻微、及时改正、没有造成危害后果、当事人积极配合检查调查的,不予行政处罚。“首违免罚”即对初次违法、危害后果轻微、及时改正、当事人积极配合检查调查的,不予行政处罚。各市在实施行政管理和行政处罚过程中,要坚持处罚与教育相结合、过罚相当的原则,结合案件的事实、性质、情节、证据和社会危害程度综合判断,适用《免罚清单》时,要同时满足《免罚清单》适用条件的全部要件。
二、准确把握执法标准
《免罚清单》所指“首违免罚”中,“初次违法”是指同一行政执法机关在其管辖区域12个月内第1次发现该违法行为。《免罚清单》所称“及时改正”中“及时”,既包括当事人在执法部门发现违法行为前主动改正,也包括执法部门发现违法行为后,主动改正或在责令限期内予以改正。“改正”指当事人通过整改后,其相关活动符合法定要求。
三、严格规范适用程序
各市要建立健全首次违法登记确认制度,形成首次违法案件台账,便于执法人员确认是否符合“首违免罚”情形。实施轻微违法和首次违法行为不予行政处罚告知承诺制,适用“轻微不罚”和“首违免罚”的,在作出不予处罚决定前,应当履行告知承诺程序,填写《河北省住房和城乡建设领域包容免罚告知承诺书》,向当事人指出违法行为,进行批评教育,督促其认识自身错误,增强守法意识,改正违法行为,自觉履行承诺。
各市可以结合执法工作需要,在不与本清单冲突的情况下制定本地《免罚清单》。各市要加强县级对口部门的指导,全面开展轻微违法行为包容免罚工作,创新行政执法方式,优化法治营商环境,建设法治政府和服务型政府,做好工作统计与分析,于每月28日前将本市(含县、区)免罚统计表(附件3)以电子文档的形式报送厅法规与改革处。电子文档发送至dongxin@hebmail.gov.cn。
附件:1.河北省住房和城乡建设领域轻微违法行为包容免罚清单
2.河北省住房和城乡建设领域包容免罚告知承诺书
3.河北省住房和城乡建设领域轻微违法行为包容免罚统计表(模板)
河北省住房和城乡建设厅
2022年8月23日








