联系电话 180-8004-6314
  • 醋酸钠
  • 乙酸钠
  • 最新公告:
    诚信为本,市场在变,诚信永远不变...
    新闻动态 NEWS 当前位置: 首页 > 新闻动态
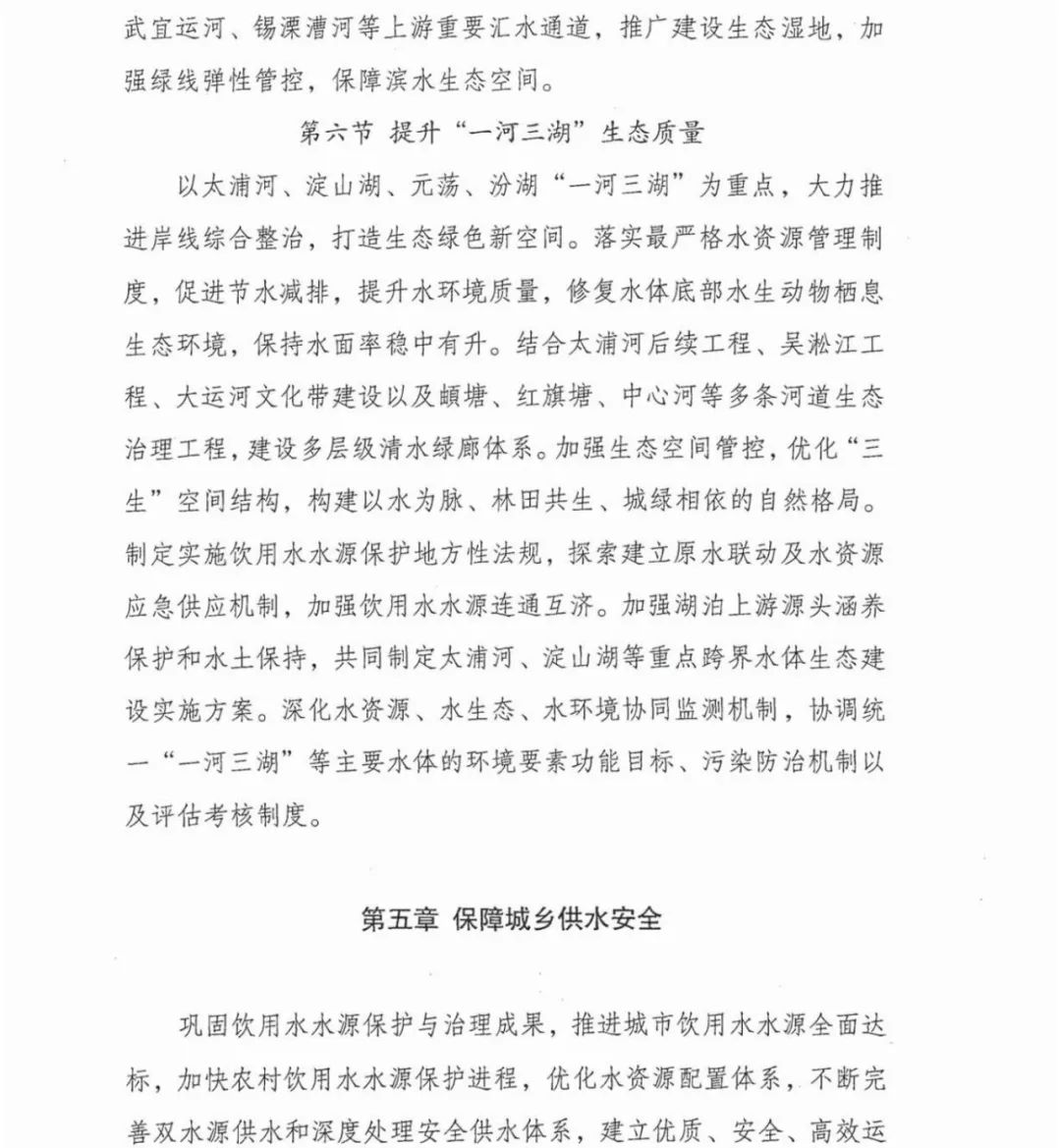
    六部门联合印发《太湖流域水环境综合治理总体方案》添加时间:2022-07-07

    近日经国务院同意,国家发展改革委联合自然资源部、生态环境部、住房城乡建设部、水利部、农业农村部印发《太湖流域水环境综合治理总体方案》(以下简称《总体方案》)。《总体方案》深入贯彻习近平生态文明思想,系统提出新时代推进太湖保护治理的思路目标和任务举措,是今后一段时期治理太湖的行动纲领。

    六部门联合印发《太湖流域水环境综合治理总体方案》(图1)

    六部门联合印发《太湖流域水环境综合治理总体方案》(图2)

    六部门联合印发《太湖流域水环境综合治理总体方案》(图3)

    六部门联合印发《太湖流域水环境综合治理总体方案》(图4)

    六部门联合印发《太湖流域水环境综合治理总体方案》(图5)

    六部门联合印发《太湖流域水环境综合治理总体方案》(图6)

    六部门联合印发《太湖流域水环境综合治理总体方案》(图7)

    六部门联合印发《太湖流域水环境综合治理总体方案》(图8)

    六部门联合印发《太湖流域水环境综合治理总体方案》(图9)

    六部门联合印发《太湖流域水环境综合治理总体方案》(图10)

    六部门联合印发《太湖流域水环境综合治理总体方案》(图11)

    六部门联合印发《太湖流域水环境综合治理总体方案》(图12)

    六部门联合印发《太湖流域水环境综合治理总体方案》(图13)

    六部门联合印发《太湖流域水环境综合治理总体方案》(图14)

    六部门联合印发《太湖流域水环境综合治理总体方案》(图15)

    六部门联合印发《太湖流域水环境综合治理总体方案》(图16)

    六部门联合印发《太湖流域水环境综合治理总体方案》(图17)

    六部门联合印发《太湖流域水环境综合治理总体方案》(图18)

    六部门联合印发《太湖流域水环境综合治理总体方案》(图19)

    六部门联合印发《太湖流域水环境综合治理总体方案》(图20)

    六部门联合印发《太湖流域水环境综合治理总体方案》(图21)

    六部门联合印发《太湖流域水环境综合治理总体方案》(图22)

    六部门联合印发《太湖流域水环境综合治理总体方案》(图23)

    六部门联合印发《太湖流域水环境综合治理总体方案》(图24)

    六部门联合印发《太湖流域水环境综合治理总体方案》(图25)

    六部门联合印发《太湖流域水环境综合治理总体方案》(图26)

    六部门联合印发《太湖流域水环境综合治理总体方案》(图27)

    六部门联合印发《太湖流域水环境综合治理总体方案》(图28)

    六部门联合印发《太湖流域水环境综合治理总体方案》(图29)

    六部门联合印发《太湖流域水环境综合治理总体方案》(图30)

    六部门联合印发《太湖流域水环境综合治理总体方案》(图31)