城镇供水、城镇污水处理均属于《国家发展改革委办公厅关于做好基础设施领域不动产投资信托基金(REITs)试点项目申报工作的通知》(发改办投资〔2020〕586号)(以下简称“586号文”)和《国家发展改革委关于进一步做好基础设施领域不动产投资信托基金(REITs)试点工作的通知》(发改投资〔2021〕958号)(以下简称“958号文”)中明确提到的重点支持的试点项目范围。目前已成功发行的公募基金中,以水务类项目作为底层基础设施项目资产的仅有富国首创水务封闭式基础设施证券投资基金(以下简称“富国首创水务REITs”)一单。从近期各网站、平台公开的信息来看,溧水水务、无锡水务、安顺水务、青岛水务等水务类项目均披露过相关公募REITs项目的进展情况。
本文将根据笔者参与相关水务类公募REITs项目的实践经验,结合市场首单污水处理公募REITs的案例,对水务类基础设施资产发行公募REITs的特殊要点进行分析。
一、水务行业细分众多,对于“同类项目”应当作广义理解
与其他类型的基础设施资产不同,水务行业具体可细分为众多领域,如原水生产与供应、自来水生产和供应、污水收集、污水处理、中水与再生水利用等多个环节。结合586号文和958号文之规定,拟作为底层资产的基础设施项目需为“同类项目”。但如何定义“同类”,城镇供水、城镇污水处理项目是否可以作为同类资产同时入池,目前发改委、证监会等监管机构尚未作出明确的规范或指引,目前唯一一单已发行的富国首创水务REITs1也暂无法提供相关借鉴。实践中,存在部分企业同时持有供水以及污水处理类资产的情况。
(一)958号文试点行业中将城镇供水、城镇污水划分为不同类别
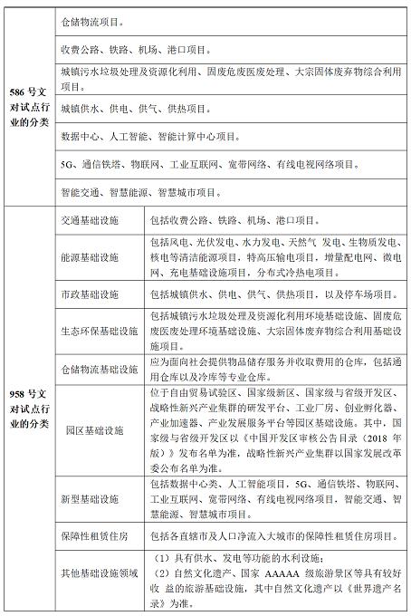
与586号文相比,发改委在958号文中开始尝试将试点行业基础设施区分为“交通基础设施、能源基础设施、市政基础设施、生态环保基础设施、仓储物流基础设施、园区基础设施、新型基础设施、保障性租赁住房以及其他基础设施领域”几种类型,其中将“城镇供水、供电、供气、供热项目以及停车场项目”归为市政基础设施类,而将“城镇污水垃圾处理及资源化利用环境基础设施、固废危废医废处理环境基础设施、大宗固体废弃物综合利用基础设施项目”归为生态环保基础设施类(详见表1)。有观点认为,在发改委明确将城镇污水处理、城镇供水区分为不同行业的前提下,难以将二者认定为同类资产。

结合目前关于基础设施领域的其他相关法律、法规,笔者认为,958号文仅为发改委对试点行业的初步区分,不宜作为区分“同类项目”的严格标准。对于“同类项目”,应从以下几个角度做广义理解:
1.同类资产的核心为“同质性”,即法律界定、业务形态相同、风险特征不存在较大差异
公募REITs交易结构依托资产支持专项计划,对于同类资产的界定或可从资产证券化的相关规则中寻找依据。《上海证券交易所政府和社会资本合作(PPP)项目资产支持证券挂牌条件确认指南》2第九条规定“社会资本方(项目公司)可以以其建设运营的多个PPP项目中具有同质性的基础资产组成基础资产池开展证券化,可以将综合性PPP项目中权属清晰、现金流独立的部分子项目资产单独开展证券化”。储架发行的专项计划同样也涉及同类资产的问题,如《上海证券交易所资产证券化业务问答(三)— 关于分期发行》中规定,资产证券化“一次申报、分期发行”需要满足“基础资产具备较高同质性,法律界定及业务形态属于相同类型,且风险特征不存在较大差异”。由以上规定可知,同类资产的核心为“同质性”,对于同质性应从法律界定、业务形态、风险特征等方面做出判断。对于供水与污水处理项目而言,其底层的收入来源均为基于供水服务或污水服务而收取的自来水费或污水处理费,权属类型均属于收益权,业务形态均为水务类业务,且在产业链条上存在关联性及不可分性,如污水处理后形成的中水可再次加工回用,收入来源均稳定、可持续,项目公司的绩效考核机制相似,风险特征不存在较大差异。故从这个角度来讲,供水和污水处理资产应当理解为“同类资产”。
2.“智慧水务”是供水企业发展的必然趋势,“供排一体化”是未来水务项目的普遍形态
国家大力推进供排一体化改革,2017年5月,住建部就曾在《全国城市市政基础设施规划建设“十三五”规划》中指出“发展智慧水务,构建覆盖供排水全过程”;2021年10月,国家发改委、水利部、住建部、工业和信息化部、农业农村部联合发布《“十四五”节水型社会建设规划》,要求积极探索节水、供水、排水和水处理等一体化运行管理机制。目前,已有众多大型水务企业已在智慧水务模式的探索上取得了明显成效,在大型水务企业的引领下,发展供水、排水、污水处理一体化的智慧水务必然是未来城市治理的发展趋势。将城镇供水和城镇污水治理作为同类资产符合国家水务领域治理改革的实际情况,一定程度上更有利于未来水务领域实现盘活存量资产,扩大资金筹措规模的需求。
3.目前已发行的公募REITs项目底层资产与958号文确定的行业分类并非一一对应
例如,中航首钢生物质封闭式基础设施证券投资基金披露文件中显示,该项目底层基础设施资产为首钢生物质项目,包括生物质能源项目,残渣暂存场项目、餐厨项目,对应收费权来源分别为垃圾处理服务费、发电收入以及餐厨项目收费。如以958号文的行业区分标准,供电收入与垃圾处理收入分别属于市政基础设施以及生态环保基础设施的不同类别。再比如,产业园项目中通常含有配套的停车厂,因而产生一定的停车费收入,但停车场项目却在958号文“市政基础设施类”中单独列示。如建信中关村产业园封闭式基础设施证券投资基金标的基础设施项目的收入主要包括研发办公用房的租金收入、产业配套用房的租金收入及车位的租金收入三部分。由上述案例可见,已发行的公募REITs项目涉及的底层资产并非严格受限于“958号文”所列示的行业分类,作为项目公司项下基础设施资产不可分割的一部分可以在一定程度上突破行业的限制。
实践中,发行人同时持有供水以及污水处理类资产通常存在于两种情况中,一种为政府方与项目公司签署的特许经营协议明确约定某一项目公司特许经营权的范围同时包含供水和污水处理,如《特许经营协议》约定“甲方将某范围内20年供水和污水处理特许经营权授予乙方,由乙方负责投资、建设、运营该区域内供水和污水处理新建工程并受托运营该区域范围内存量资产”;另外一种为发行人各项目公司就供水和污水处理分别与政府方签署了单独的特许经营协议。因公募REITs的基础资产实际为项目公司的股权,项目公司项下持有的供水和污水处理项目均为收益来源的一部分,且在一定程度上具有不可分性,故上述两种情况均可以参照已发行的公募REITs案例,在行业分类上有所突破。
4.各职能部门制定的规范性文件在定义上存在交叉
住建部颁布的《房屋建筑和市政基础设施工程施工招标投标管理办法》(以下简称“《招投标管理办法》”)第二条第三款规定:“本办法所称市政基础设施工程,是指城市道路、公共交通、供水、排水、燃气、热力、园林、环卫、污水处理、垃圾处理、防洪、地下公共设施及附属设施的土建、管道、设备安装工程”。住建部颁布的《市政公用事业特许经营管理办法》第二条第二款规定:“城市供水、供气、供热、公共交通、污水处理、垃圾处理等行业,依法实施特许经营的,适用本办法”。由上述规定可知,住建部从广义的角度对市政基础设施进行界定,包含供水、排水、垃圾处理等在内的多个方面,而发改委在958号文的分类中则缩小了市政基础设施的范围。另外,国务院以及各级地方政府投资主管部门制定的《政府核准的投资项目目录》将固定资产投资项目划分为十三个大类,分别为“农林水利、能源、交通运输、信息产业、原材料、机械制造、轻功烟草、高新技术、城建、社会事业、金融、外商投资、境外投资”,其中城镇污水处理和城镇供水项目同属于“城建”类项目,按照政府投资主管部门的审批权限进行核准或备案。由此可见,发改委、住建部以及国务院等不同的职能部门在行业分类上存在一定的差别,REITS项目中的同类资产在一定范围内存在可以论述的空间。
5.沪深交易所扩募规则对于拟购入基础设施项目的资产类型并未严格限制
上海证券交易所与深圳证券交易所于2022年5月31日发布并施行《上海证券交易所公开募集基础设施证券投资基金(REITs)规则适用指引第3号——新购入基础设施项目(试行)》《深圳证券交易所公开募集基础设施证券投资基金业务指引第3号—新购入基础设施项目(试行)》(以下统称“扩募规则”),其中第二章“新购入基础设施项目的原则和条件”中要求“拟购入的基础设施项目原则上与基础设施基金当前持有基础设施项目为同一类型”,由此表述可知,监管部门对于拟购入基础设施项目类型限制相对宽松,其根本原因在于公募REITs对于基础设施项目规模要求较高,958号文规定“首次发行基础设施REITs,当期目标不动产评估净值原则上不低于10亿元”,同时“发起人(原始权益人)具有较强扩募能力,以控股或相对控股方式持有、按有关规定可发行基础设施REITs的各类资产规模原则上不低于首次发行基础设施REITs资产规模的2倍”。如将同类资产做狭义理解,则很大程度上对于企业进行合格基础设施资产的筛选产生较大阻碍,不符合国家拟通过公募REITs盘活存量资产、拓宽融资渠道的根本目的。
综上所述,笔者认为,同类资产应当作广义理解,发行人通过项目公司持有的城镇供水和城镇污水处理项目可以同时作为同类资产发行。
二、特许经营权需具备专属性、排他性
由于城镇供水和污水处理等行业通常实施特许经营,一般情况下,水务类公募REITs项目底层基础设施资产通常为发行人通过项目公司享的特许经营权及基于该等特许经营权持有并运营的供水、污水处理项目。结合市场上以污水处理收费收益权作为基础资产的资产证券化业务来看,监管机构审查项目时会重点关注运营主体相关业务的稳定性、排他性和特定范围内的垄断性3,即在特许经营期限及范围内,不得出现其他的水务运营主体。常见的供水、污水处理类项目《特许经营协议》对于特许经营权的范围有两种约定方式:
约定对某辖区内的全部供水和/或污水处理实施特许经营,如前文所举的例子“甲方将某地域范围内20年供水和污水处理特许经营权授予乙方,由乙方负责投资、建设、运营该区域内供水和污水处理新建工程并受托运营该区域范围内存量资产”;
约定对某个特定水厂实施特许经营,如“甲方在特许经营期内独家授予乙方设计、投融资、改造某污水处理厂并负责对该污水处理厂进行整体运营维护,提供污水处理服务并获得污水处理服务费”。通常在这种情形下,《特许经营协议》会对该污水厂的收水范围作出限定,即约定由项目公司运营的该污水厂独家处理指定区域内排放的污水。
以上两种方式均可以实现特许经营权的排他、垄断,但第2种情形下,也存在个别项目会出现一类问题:如在同一地域范围内存在多个污水处理厂,《特许经营协议》仅约定项目公司对某污水处理厂享有特许经营权,但无法满足收水范围特定、排他,或尽管《特许经营协议》约定了特定的收水范围,但该收水范围内的污水处理规模受上游水务公司调控或指令,导致该污水处理厂的处理规模可能由于非市场化因素产生较大波动。对于此类问题,建议项目公司尝试与政府方以及上游水务公司沟通,签署补充协议,对处理水量以及收水范围进行确认,凡接入特定区域内管网的污水,都应认定为项目公司“特许经营权”的范围。否则,该项目因特许经营权不存在排他性而应被替换或剔除。
三、按照实质重于形式的原则,穿透为使用者付费为主
586号文和958号文均要求“收入来源以使用者付费(包括按照穿透原则实质为使用者支付费用)为主”。
就城镇污水处理项目而言,污水处理费的收取主要有两种方式,一种模式为享有特许经营权的项目公司根据《特许经营协议》的约定,通过自来水费收取污水处理费。换句话说,如果项目公司同时对某区域范围内供水和污水享有特许经营权,则政府可授权项目公司向特许经营权范围内用户提供自来水供水服务,通过自来水水费代收污水处理费。在此模式下,收费来源于千家万户,且项目公司可直接收取,不涉及收支两条线的问题;另一种模式为项目公司通过与政府方签署《污水处理协议》,约定由政府或其下属事业单位(如排水办公室)等根据财政的审核结果向项目公司支付污水处理服务费。第二种收费模式下,项目公司收取的污水处理服务费收入来源体现为政府财政资金,按“收支两条线”管理。从形式上看,上述第二种模式项目回报机制为政府付费,并非958号文规定的“收入来源以使用者付费为主”。但根据《城镇排水与污水处理条例》(国务院令641号)第三十二条规定,排水单位和个人应当按照国家有关规定缴纳污水处理费。在此规定的基础上,《污水处理费征收使用管理办法》(财税[2014]151号)进一步细化了城镇污水处理费的征收使用制度,其中第三条规定,污水处理费是按照“污染者付费”原则,由排水单位和个人缴纳并专项用于城镇污水处理设施建设、运行和污泥处理处置的资金。根据上述规定,污水处理费的缴纳主体实际为排污方,即“谁污染、谁付费”。故尽管第二种收费模式项目公司收入来源在形式上体现为地方政府财政支付,但穿透来看,实质均来源于污染者。按照“实质重于形式”的原则,符合586号文和958号文规定的“按穿透原则实质为使用者支付的费用”的要求。
就城镇供水项目而言,如前文所述,绝大多数项目水费为项目公司基于特许经营协议的约定直接向特许经营范围内的居民和企业收取,形式以及实质均可满足使用者付费的要求,也有部分项目采用与污水处理相同的“收支两条线”模式,使用者向政府支付自来水费,再通过财政资金以补贴款、购买付费等形式支付给承担运营责任的项目公司,按照穿透原则,依然属于使用者付费。
值得注意的是厂网一体化项目,此类项目的项目公司在投资、建设、运营自来水厂或污水处理厂时,需要一并投资、建设、运营相关配套管网,作为水厂辅助性设施,为水厂的运营提供必要条件。包含管网资产的水务类项目往往投资成本较高,加之管网自身并不具备产生独立现金流的条件,需要依赖政府补贴或可行性缺口补助,如遇此类项目时,应重点关注政府补贴或可行性缺口补助在项目收入中的比重,避免出现政府补贴或可行性缺口补助比例过高的情况,防止为发行REITs新增地方政府隐性债务风险4。如拟以此类项目发行公募REITs,可以将部分难以产生现金流的管网资产剥离,满足使用者付费为主的申报要求。
四、提标改造及潜在在建工程影响项目成熟稳定
958号文要求“基础设施项目成熟稳定”,并从运营时间、回报率以及收益分散度等方面确定了成熟稳定的标准,即项目运营时间原则上不低于3年,项目现金流投资回报良好,项目收益持续稳定且来源合理分散,预计未来3年净现金流分派率原则上不低于4%。
水务类项目通常在设计阶段会结合项目建设时的实际情况以及预计未来需求,分别设计近期、远期处理规模,并以此为基础分期建设,且通常会随着项目的运营,不定期在原有基础上实施提标改造工程。提标改造工程对项目的影响主要存在两方面:
1.对于已完成竣工验收的提标改造工程,可能存在运营时间较短无法满足发改委运营年限要求的问题。对于此类情况,发改委在制定958号文时原则性的表述既明确了其倾向性,同时也留有一定的空间。《国务院办公厅关于进一步盘活存量资产扩大有效投资的意见》(本文简称“国办19号文”)的出台也进一步明确可在项目运营年限及收益集中度方面适度放宽5。故结合上述规定,此类提标改造的问题一般不会直接导致监管机构彻底否定项目的成熟稳定程度,发行人及项目组也均可结合相关政策及事实情况予以论证。
2.对于即将实施的提标改造工程或其他潜在在建工程,可能直接影响发改委对项目成熟度的认定。即将实施的提标改造工程及其他潜在在建工程会对项目的持续、稳定运营产生不同程度的影响,一方面开展提标改造可能涉及项目原有部分设备的关停,导致在一定时期内处理规模大大下降;另一方面,实施提标改造工程通常会因提高处理标准,造成运营成本上升,从而对应水价调整,导致申报材料中涉及的评估测算丧失原有的参考价值。尽管发改委在958号文中对于在建工程的要求仅为具体说明6,但就笔者此前与发改委沟通的经验来看,对于申报阶段可能存在的在建工程,发改委的审核态度还是十分谨慎的。故在基础设施资产筛选阶段,建议尽量避免近期存在潜在在建工程或即将实施提标改造的资产,否则可能存在被发改委认为项目尚未达到成熟稳定标准,不宜申报的风险。
五、存量资产前期手续缺失的问题需重点关注
水务类项目资产通常以“存量+新建”的形式出现,或约定由项目公司受托运营存量水厂并设计、投资、建设新水厂,或约定由项目公司在承接原存量水厂的基础上进行改建、扩建并运营改扩建后的水厂。在核查项目固定资产投资手续时,需同时关注存量资产和新建资产的合规性。相比较而言,存量资产的手续通常存在较多瑕疵,且协调解决难度较大。
据了解,项目资料缺失主要出于以下几方面的原因:1.存量资产建设时间较为久远,甚至不乏1990年之前的建设工程,因历史原因导致部分手续遗失;2.存量资产多为政府投资建设的项目,前期审批、尤其在用地及规划手续上政府可能自行简化办理;3.部分水务类项目属于应急工程,未批先建,但后期已无法再补办手续。诸如此类问题,在核查手续时,首先需要向项目公司甚至项目移交前的主体了解清楚事实情况,再结合项目建设时有效的法律、法规、规范性文件具体分析采取何种补救措施,通常有补充办理相关证照或由主管部门以“以函代证”的形式出具说明意见两种方式,具体对于某一类固定资产投资手续应该如何判别并设计解决方案,因篇幅原因本文就不再赘述。大多情况下,《特许经营协议》会对移交资产的前期手续作出约定,如约定由政府方负责办理项目前期立项、可研、环评等相关文件,或约定政府方保证移交资产手续必须合法、合规,如发现固定资产投资手续存在问题,政府方应承担相应的补办或协助补正的义务。
为进一步妥善解决存量资产前期手续的合规性问题,国办19号文也明确指出加大存量资产政策支持,积极落实项目盘活条件。针对存量资产项目具体情况,分类落实各项盘活条件。对产权不明晰的项目,依法依规理顺产权关系,完成产权界定,加快办理相关产权登记。对项目前期工作手续不齐全的项目,按照有关规定补办相关手续,加快履行竣工验收、收费标准核定等程序。对项目盘活过程中遇到的难点问题,探索制定合理解决方案并积极推动落实。同时,建立健全协调机制,由发改委牵头,协同其他职能部门,加强盘活存量资产工作信息沟通和政策衔接。
六、不动产权属登记存在瑕疵
《民法典》第二百零九条规定,不动产物权的设立、变更、转让和消灭,经依法登记,发生效力;未经登记,不发生效力,但是法律另有规定的除外。第二百一十六条规定,不动产登记簿是物权归属和内容的根据。《不动产登记暂行条例》7(2019年修订)第五条规定:“下列不动产权利,依照本条例的规定办理登记:(一)集体土地所有权;(二)房屋等建筑物、构筑物所有权;(三)森林、林木所有权;(四)耕地、林地、草地等土地承包经营权;(五)建设用地使用权;(六)宅基地使用权;(七)海域使用权;(八)地役权;(九)抵押权;(十)法律规定需要登记的其他不动产权利”。
根据上述规定,基础设施资产应当按照法律规定办理不动产登记手续,就水务类项目而言,主要涉及的不动产权利为建设用地使用权以及房屋等建筑物、构筑物所有权,对应的权属文件为土地证、房产证或不动产权证。
水务类项目土地使用方式通常分为以下类型:1.划拨取得,即政府方向项目公司颁发国有土地划拨决定书,将土地划拨至项目公司名下;2.出让取得,即由政府方与项目公司签署国有土地使用权出让合同,项目公司按合同约定缴纳土地出让金,从而取得土地使用权;以上两种土地使用权取得的类型通常存在于以BOT(建设-运营-移交)方式实施的项目中;3.协议约定项目公司无偿使用,即土地权属依然登记在政府方名下,项目公司基于《特许经营协议》的约定,在特许经营期限内按照原状无偿使用,这种土地使用方式通常存在于以TOT(转让-运营-移交)方式实施的项目当中。在第三种项目公司无偿使用土地的情形中,可能出现政府方并未严格按照法律规定办理土地证的情况,如富国首创水务REITs项目深圳资产用地系由深圳市人民政府行政划拨给深圳市水务局,土地使用权归市水务局所有,根据《特许经营协议》的约定由深圳市水务局在特许经营期内将各水质净化厂厂区当期设施用地无偿交与项目公司深圳首创使用,根据法律意见披露信息,该土地的不动产登记正在办理过程中。
就房屋等建筑物、构筑物权属而言,据笔者了解到的信息,包括富国首创水务REITs在内的水务类项目均存在厂区内建筑物、构筑物未进行所有权登记的问题。尽管监管机构目前对水务类项目涉及建筑物及构筑物的登记问题尚未作出严格的要求,但目前的审核标准未来是否会随着公募REITs的开展趋于严格,监管的态度仍不明确。基于我国《民法典》不动产物权登记的规定,建议发行人及项目公司尽早就房屋等建筑物、构筑物进行登记或取得不动产登记主管部门的认可意见,以便应对监管部门审核标准的变动。
七、小结
国家鼓励水务行业积极参与公募REITs试点,给水务企业盘活存量资产、拓宽融资渠道提供了新的选择。现阶段监管机构相对宽松的审核标准和国办19号文释放的积极信号为水务企业发行公募REITs提供了更多的空间和可能性,但水务类资产相较于其他类型的资产存在的特殊问题也值得发行人及项目组关注,对于项目未来发行公募REITs可能存在的风险需要提前做好预案。