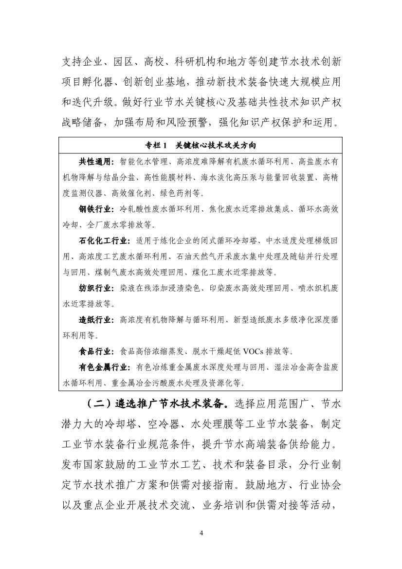
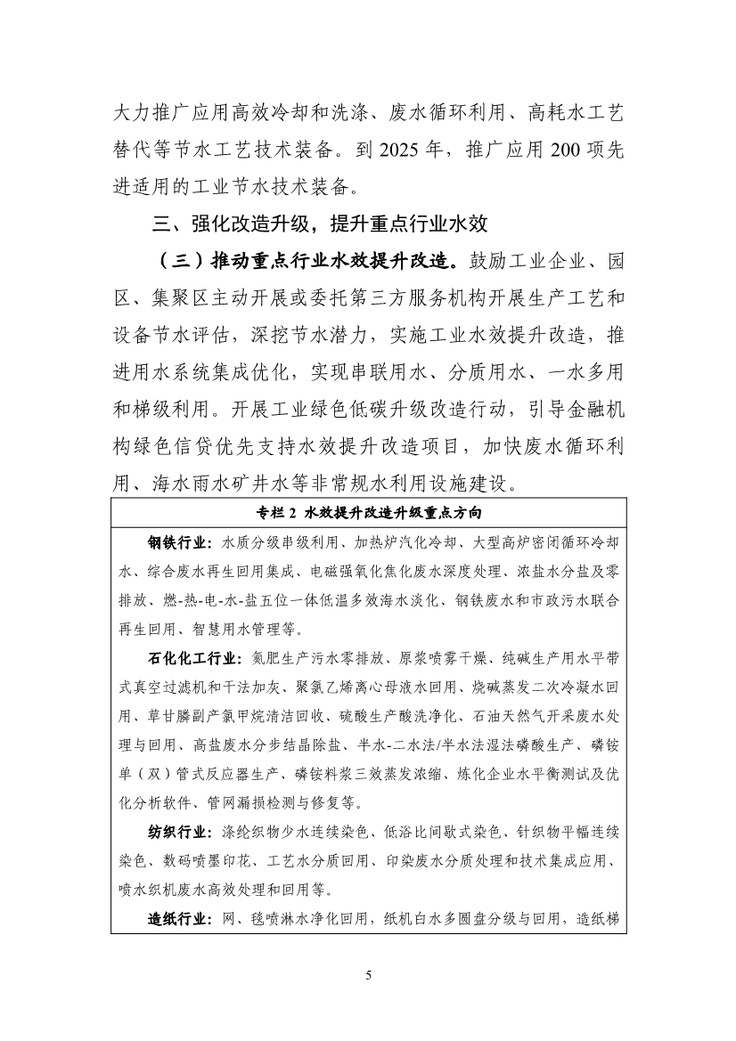
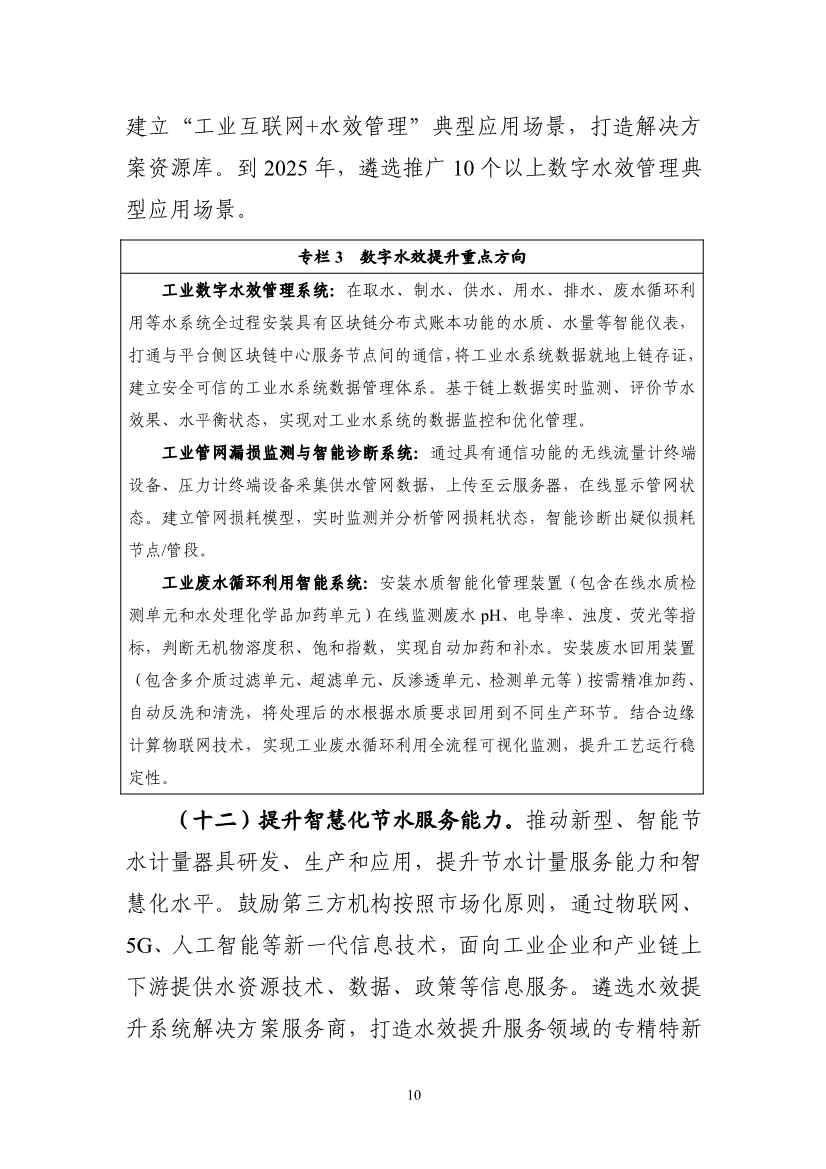
工业和信息化部、水利部、国家发展改革委、财政部、住房城乡建设部、市场监管总局等六部门近日联合印发《工业水效提升行动计划》,提出到2025年,全国万元工业增加值用水量较2020年下降16%。重点用水行业水效进一步提升,钢铁行业吨钢取水量、造纸行业主要产品单位取水量下降10%,石化化工行业主要产品单位取水量下降5%,纺织、食品、有色金属行业主要产品单位取水量下降15%。工业废水循环利用水平进一步提高,力争全国规模以上工业用水重复利用率达到94%左右。工业节水政策机制更加健全,企业节水意识普遍增强,节水型生产方式基本建立,初步形成工业用水与发展规模、产业结构和空间布局等协调发展的现代化格局。
关于印发工业水效提升行动计划的通知
工信部联节〔2022〕72号
各省、自治区、直辖市、计划单列市及新疆生产建设兵团工业和信息化主管部门、水利厅、水务厅(局)、发展改革委、财政厅(局)、住房城乡建设厅(建设局、建委)、市场监管局(厅、委),各省、自治区、直辖市通信管理局,有关行业协会,有关中央企业:
现将《工业水效提升行动计划》印发给你们,请结合实际,认真贯彻落实。
工业和信息化部
水利部
国家发展改革委
财政部
住房城乡建设部
市场监管总局
2022年6月20日











