为贯彻落实《排污许可管理条例》,进一步提高执法效能和依法行政水平,推行以排污许可证载明事项为重点的清单式执法检查,根据《山东省排污许可清单式执法检查实施方案》(鲁环字〔2022〕77号)有关要求,山东印发《排污许可执法检查清单(通用版)》。详情如下:
山东省生态环境厅关于印发排污许可执法检查清单(通用版)的通知
鲁环字〔2022〕81号
各市生态环境局:现将《排污许可执法检查清单(通用版)》印发给你们,请遵照执行。
山东省生态环境厅
2022年6月9日
(联系人:张爱强;联系电话:0531-51798509、18660166965)
排污许可执法检查清单
(通用版)
为贯彻落实《排污许可管理条例》,进一步提高执法效能和依法行政水平,推行以排污许可证载明事项为重点的清单式执法检查,根据《山东省排污许可清单式执法检查实施方案》(鲁环字〔2022〕77号)有关要求,制定本清单。
一、检查计划清单
认真落实生态环境部《关于优化生态环境保护执法方式提高执法效能的指导意见》(环执法〔2021〕1号)要求,强化现场检查计划制度,依据履职要求,科学统筹日常监管和执法检查等所有现场检查任务,结合监管执法力量、技术装备和经费保障等情况,制定年度现场检查计划并按月细化落实。严格落实排污许可执法计划清单和有关工作任务要求,制定每次执法检查的实施方案,明确检查事项、检查内容和纪律要求。
二、检查对象清单
严格落实生态环境部办公厅《关于进一步加强生态环境“双随机、一公开”监管工作的指导意见》(环办执法〔2021〕18号)和《山东省生态环境“双随机、一公开”监管工作实施细则(试行)》(鲁环字〔2021〕233号)要求,生态环境领域的计划性检查,均采取“双随机、一公开”的方式组织开展,结合标签设置实现分管理等级、分信用等级、分行业、分区域抽取,合理设定抽查比例,加大对发证排污单位尤其是重点管理排污单位的抽查比例,形成检查对象清单。
三、检查内容清单
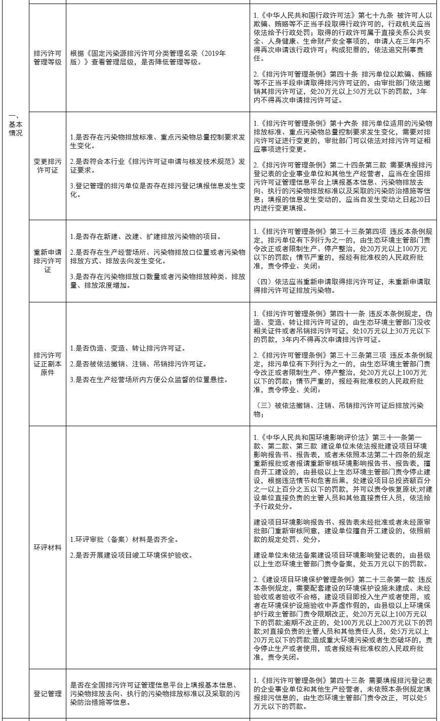
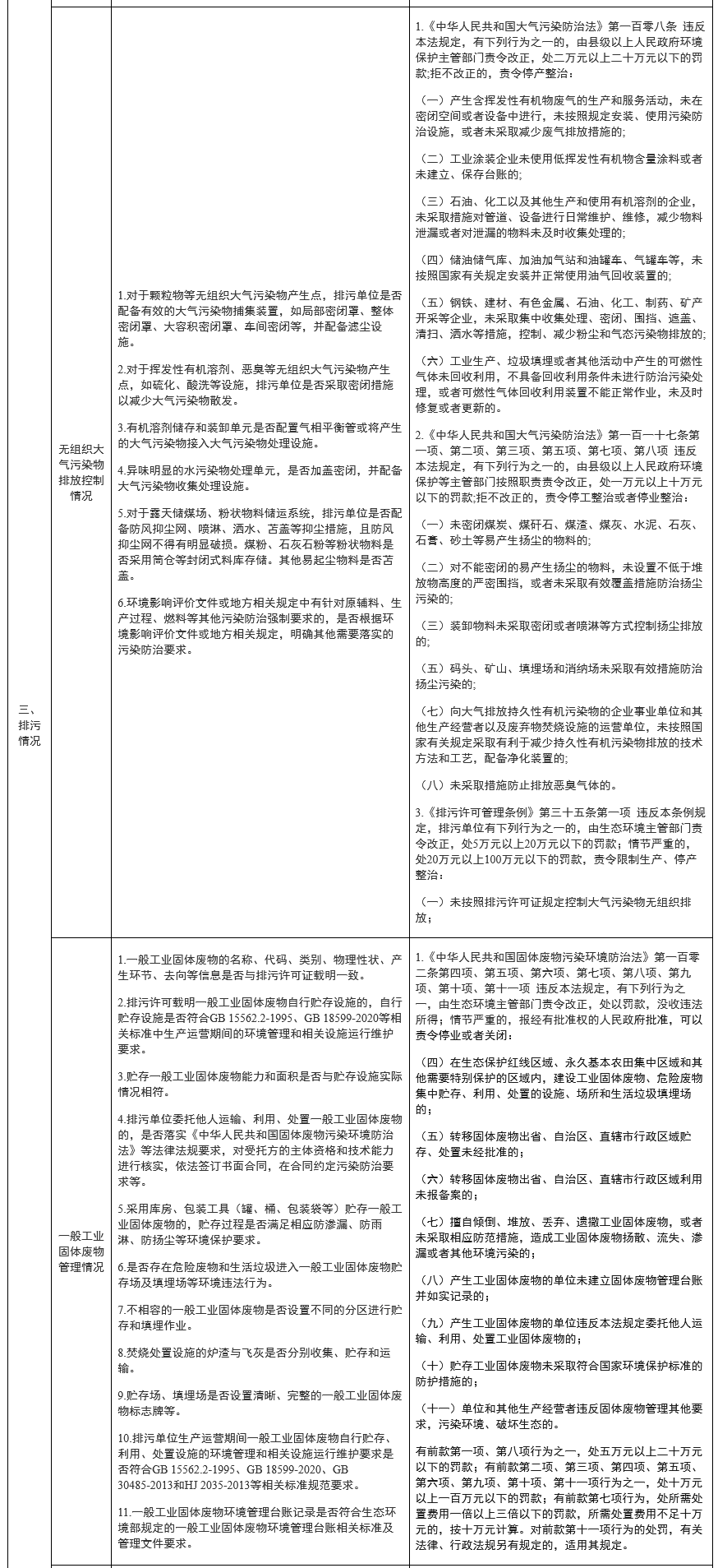
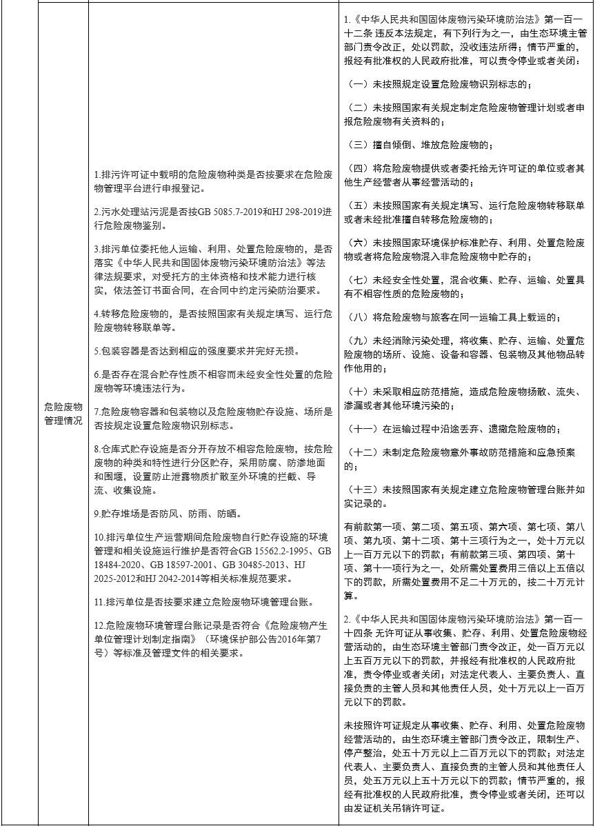
根据排污许可证载明事项梳理主要检查内容,编制检查内容清单(见附件1),执法人员可参照主要检查内容进行逐项核查,有的放矢,全方位排查环境问题。检查内容包括排污单位的基本情况、排放口建设情况、污染物排放方式和排放去向、排污情况、自行监测情况、环境管理台账建立和记录情况、执行报告情况、信息公开情况、环境风险防控情况和其他环境管理要求落实情况等。
四、适用法条清单
对现行有效的主要法律法规进行梳理,将法律法规的“条”“款”“项”与排污许可执法检查的环节、内容相对应,形成适用法条清单(见附件1),执法人员可对照清单明确检查标准,依法实施行政执法事项,厘清环境违法问题及处理处罚要求。
五、常见问题判定清单
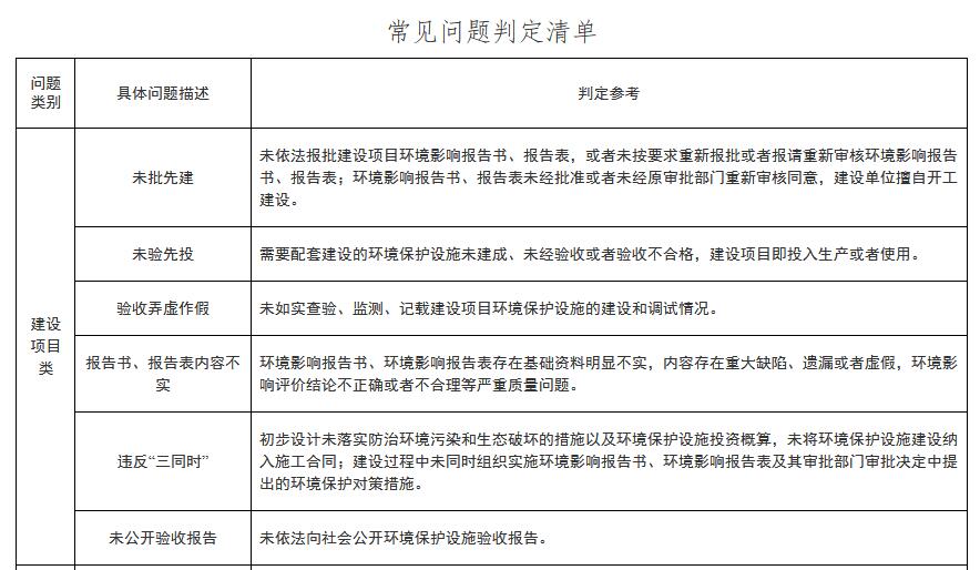
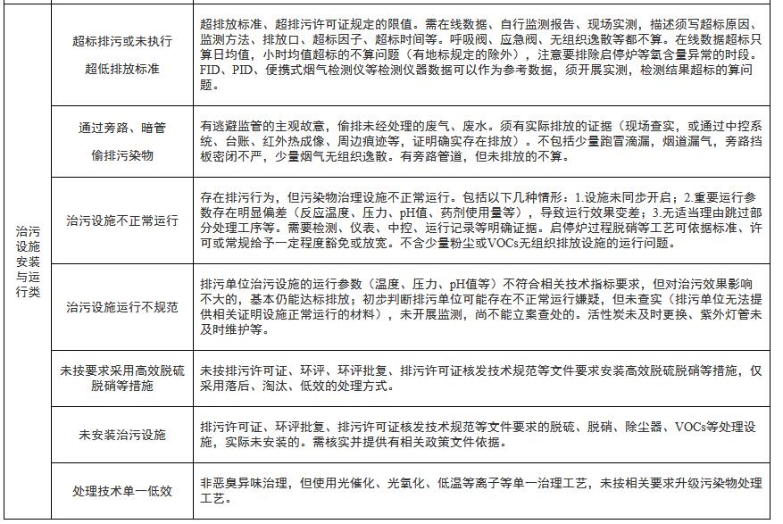
根据行业特点,结合日常监管和典型案例,认真分析企业常见问题类型和认定情形,分门别类建立台账,形成《常见问题判定清单》(见附件2),执法人员可对照清单判定环境问题类型,精准发力,推动问题发现和认定到位。常见问题包括建设项目类、排污许可类、污染源自动监控类、治污设施安装与运行类等。












