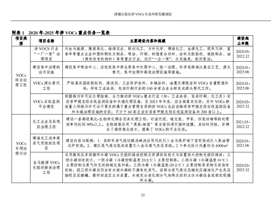
日前,济源发布《济源示范区涉VOCs行业环保发展规划》(征求意见稿)。详情如下:
上一篇 : 典型案例丨以逃避监管方式排放水污染物 临沂一企业负责人被行政拘留9日!
下一篇 : 倡议书丨致临沂市涉水排污企业和污染治理设施、污染源自动监测设施第三方运维服务单位的一封信